| 索 引 号:000014349/2025-25106 | 效力状态: |
| 发文单位:玉林市人民政府 | 成文日期:2024年12月10日 |
| 标 题: 玉林市人民政府关于印发《玉林市灵活就业人员参加住房公积金制度全国试点实施方案》的通知 | |
| 发文字号:玉政发〔2024〕11号 | 发布日期:2024年12月16日 |
我要收藏
公共资源调用站点
文章分享
各县(市、区)人民政府,各开发园区管委,市政府各委办局:
现将《玉林市灵活就业人员参加住房公积金制度全国试点实施方案》印发给你们,请认真组织实施。
玉林市人民政府 2024年12月10日
玉林市灵活就业人员参加住房公积金制度全国试点实施方案
为深入贯彻落实国务院关于推进灵活就业人员参加住房公积金制度试点的决策部署,按照住房城乡建设部关于推动灵活就业人员参加住房公积金制度有关工作要求,聚焦市委六届五次全会提出建设清朗繁荣文明和谐美丽新玉林“1158”目标任务体系,进一步扩大我市住房公积金制度受益群体,将我市灵活就业人员群体纳入住房公积金制度保障范围,使灵活就业人员群体更好享受政策红利,结合我市实际,制定本方案。
一、指导思想
坚持以习近平新时代中国特色社会主义思想为指导,全面贯彻落实党的二十大和二十届二中、三中全会精神,以及习近平总书记关于广西工作论述的重要要求,牢记“让全体人民住有所居”的使命,牢固树立以人民为中心的发展思想,进一步扩大住房公积金制度受益群体,根据灵活就业人员群体特点及实际需求,科学谋划、精准实施灵活就业人员参加住房公积金试点工作,聚集“小切口”撬动“大民生”实现“促发展”,提升高质量就业,助力新型城镇化建设,促进社会和谐稳定,增进人民福祉,实现共同富裕。
二、基本原则
(一)坚持人民至上。因地制宜,健全协同政策体系,探索建立解决灵活就业人员住房问题的有效机制。住房公积金自愿缴存、灵活取用,促进灵活就业人员应缴尽缴、愿缴能缴。
(二)坚持改革创新。以增量改革带动存量优化,转变服务理念、创新服务模式、提升服务质效,不断增强住房公积金制度的公平性、普惠性和互助性。
(三)坚持开放共享。实行资金统筹管理、分类核算,保障灵活就业缴存人资金使用需求。助力劳动力要素自由流动,满足异地灵活就业缴存人合理贷款需求。(四)坚持底线思维。建立健全风险防控体系,完善事前、事中、事后全过程风险防控机制,制定防范措施,稳妥有效防范化解风险。
三、试点内容
(一)缴存1.缴存对象。已年满16周岁,具有完全民事行为能力、信用良好且不满法定退休年龄的个体工商户及其雇员和自由职业者(含外籍人员和港澳台同胞),均可自主申请参加住房公积金制度(参加住房公积金制度的灵活就业人员简称灵活缴存人)。
2.自主缴存。灵活就业人员与市住房公积金管理中心签订缴存使用协议,约定双方权利、义务及违约责任等。灵活就业人员在本市公布的住房公积金月缴存额上下限范围内自主确定缴存额,可自主选择按月缴存或按季度、半年、年度的灵活缴存方式,签订代扣协议,通过政务一体化平台、微信小程序、网银、支付宝等多种渠道缴存。
3.身份转换衔接。灵活缴存人与单位缴存人之间身份发生变化的,实行账户灵活转换、互认互通,缴存时间连续计算,缴存余额参与贷款额度计算。本地和异地灵活就业缴存人可通过全国住房公积金异地转移接续平台办理异地转移接续。
(二)提取
1.租购房提取。灵活缴存人未购房时,可按月提取住房公积金直接支付房租;灵活缴存人购房时,可预提住房公积金支付购房首付款;灵活缴存人租房提取和购房首付款提取金额可合并至个人账户余额关联计算贷款额度。
2.还贷提取。灵活缴存人获得住房公积金贷款后,可办理按月提取住房公积金还贷“直对冲”业务。
3.灵活提取。灵活缴存人无住房公积金贷款时,可自由提取以灵活就业人员身份缴存的住房公积金;账户余额为零时,可自愿申请销户。
(三)贷款
1.贷款条件。新开户灵活缴存人缴满6个月后,且符合玉林市个人住房公积金贷款相关要求,可申请住房公积金贷款在本市购买住房。
2.政策措施。灵活缴存人住房公积金贷款最高额度、年限、利率、首付款比例与单位缴存职工一致。
3.存贷挂钩。住房公积金可贷额度与缴存余额、缴存时间挂钩,按照“长缴多贷、多缴多贷”原则,玉林市住房公积金管理中心制定符合灵活就业人员特点且风险可控的住房公积金贷款政策,结合本地房价水平、资金使用情况等适时调整。
(四)搭建信息共享平台在智慧“小金人”服务体系中拓展灵活就业人员参加住房公积金制度服务功能,扩大服务面。推进通过与人社、医保、卫健、市场监管等部门系统对接,实现“五险一金”信息和个体工商户开户信息中的灵活就业人员数据共享,简化业务办理环节,实现灵活就业人员办理住房公积金业务“不见面”审批。
(五)促进跨区域同城化管理通过打造国内国际双循环市场经营便利地、粤港澳大湾区重要战略腹地,用好玉商牌、海洋牌、区域牌、玉侨牌、会展牌、改革牌“六张牌”,构建立体高效住房公积金联通网络,深化与粤港澳大湾区、北部湾经济区、平陆运河经济带等城市建立住房公积金跨区域同城化管理机制,特别是落实湛江市、茂名市、玉林市三市人民政府签订的《玉湛茂区域经济协同发展合作框架协议》,推行“玉湛茂”三市住房公积金管理中心《住房公积金业务跨区域同城化管理实施办法》的住房公积金互联互通,构建住房公积金跨区域同城化管理,实行住房公积金缴存、提取、贷款互认互通,推行灵活缴存人异地贷款业务,实现住房公积金业务极速、极简、极便的“全域通办”,以住房公积金服务同城化、标准化、规范化、便利化为目标,大力推动“不见面审批”服务新模式,进一步促进“玉商玉工回归”。
(六)健全风险防控机制通过全国住房公积金监管服务平台,对灵活缴存人账户设立、贷款等情况进行核查,防止“一人多缴,一人多贷”。建立健全试点工作风险动态监测机制,充分利用人民银行征信、第三方信用数据等进行风险预警;完善“政银企”风险联防机制,受委托银行、担保机构及相关部门和单位共同化解灵活就业人员住房公积金贷款风险。按照“一城一策”要求,根据缴存人数增长、存贷款利率变化,实时调整相应政策。
(七)配套政策
1.推行“鬱见安居”灵活缴存住房公积金存贷优惠政策。实行缴存补贴:(1)开户补贴。新开户缴存即可享受开户一次性补贴,补贴标准为200元/人,当月月结后自动计入个人住房公积金账户。开户补贴实施时间截至2026年12月31日;(2)利息补贴。新开户的灵活缴存人可享受3年利息补贴。补贴方式为:其账户余额按国家一年期定期存款基准利率(年利率1.5%)基础上上浮1个百分点(即按年利率2.5%计),每年结息时间为6月30日;(3)长时间未使用补贴。缴存超过三年(含)以上未使用过的,在其账户余额结息时的利息额按国家一年期定期存款基准利率(年利率1.5%)上浮10%(即按年利率1.65%计)。以上补贴资金在住房公积金业务支出中列支。
2.推行“青春留鬱”安居补贴。加大对高校毕业生和各类人才支持力度,吸引和鼓励高校毕业生、各类人才来玉留玉,就业创业。高校毕业生只要毕业后5年内在我市首次使用住房公积金贷款购买自住住房,便可获得住房公积金安居补贴1000元,补贴实施时间为2025年1月1日至2029年12月31日,安居补贴在住房公积金业务支出中列支。符合住房公积金贷款条件且无购房类使用记录的,可以增加最高40万元的住房公积金贷款额度支持。
3.优先支持退役军人政策。开通退役军人住房公积金个人账户设立、转移、缴存和使用的绿色通道。市退役军人事务局协作,在住房公积金开户、转移、缴存、提取、贷款、还贷方面优先向灵活就业的退役军人提供优质服务。参加灵活就业缴存住房公积金的退役军人,于2025年1月1日至2029年12月31日期间在我市首次使用住房公积金贷款购买自住住房,便可获得住房公积金安居补贴1000元,安居补贴在住房公积金业务支出中列支。符合住房公积金贷款条件且无购房类使用记录的,可以增加最高40万元的住房公积金贷款额度支持。
4.金融信用激励政策。受委托银行将灵活就业人员住房公积金缴存情况纳入信用评价体系,针对长期稳定缴存的灵活缴存人,在金融服务方面给予支持。依托住房公积金业务委托和延伸服务优势,做好科技金融、绿色金融、普惠金融、养老金融、数字金融“五篇大文章”,创新推广“园区贷”“玉林芳香贷”“玉商贷”等信贷产品,提供业务办理绿色通道、信贷额度翻倍倾斜和金融增值服务(具体以各家商业银行推出的住房公积金信贷金融产品为准)。
5.创新“存贷一站式服务”新模式。针对未开户缴存公积金的灵活就业人员,在选购自住住房时,可根据自身实际需求申请开设公积金账户并缴存住房公积金即可申请住房公积金贷款,住房公积金管理中心可帮助其协调房地产开发企业对灵活缴存人购房给予相关优惠,并同步为其办理住房公积金贷款预审业务,在确保其自选房源不变的情况下,待其账户缴存住房公积金满6个月后即可放款。
6.房租优惠政策。灵活缴存人租住公共租赁住房、保障性住房,租房价格可在政府指导价的基础上享受一定程度的折扣优惠,提供免租房押金优惠,可委托市住房公积金管理中心按月向住房租赁机构划转住房公积金支付房租。
7.落实住房公积金税前扣除政策。灵活缴存人按照国家规定的范围和标准缴纳的住房公积金,依法在个人所得税综合所得或经营所得申报时减除,但不得重复申报减除。
8.重点鼓励特色现代化产业体系灵活就业人员参加住房公积金制度。紧跟玉林特色现代化产业体系构建工作,将试点工作融入市委、市政府实施一、二、三产“强产业”三年行动计划中,坚持就业优先导向,统筹抓好高校毕业生、农民工等各产业体系新就业形态灵活就业人员参加住房公积金制度工作,推动住房公积金制度产业体系全覆盖。
(1)新型工业化产业体系。推动装备制造、新材料、医药健康、绿色食品、纺织服装等五大主导产业行业外包人员参加住房公积金制度,打造玉林特色工业体系需要的住房公积金。
(2)新型服务业产业体系。引导智慧物流园、粮油饲料综合交易市场、工业品市场、香料市场、中药材市场、商贸物流、电商经济、家政服务、养老托育等民营企业从业人员参加住房公积金制度,擦亮“玉事好办”营商环境品牌。
(3)现代特色农业体系。引导农业专业合作社、家庭农场从业人员及农业大户参加住房公积金制度,推动沙田柚、百香果、荔枝、牛腩粉、兴业茶、三黄鸡、陆川猪等特色农产品加工和种养殖产业体系从业人员参加住房公积金制度,提供安居保障。
(4)文旅康养“全生活链”产业体系。依托中国长寿市创建国家文化和旅游消费城市“文化+”文化产业新业态,引导文旅康养产业体系从业人员参加住房公积金制度,重点推动从事打造“玉林中医”“玉林骨科”“玉林中药”三大品牌从业人员,及特色消费聚集区从事“鬱文化”“牛文化”“十字街”等一批玉林文化印记工作的从业人员和医养结合机构的从业人员参加住房公积金制度,让住房公积金在加快健康玉林建设,深入推进文化塑城中发挥作用。
(5)新型数字产业体系。以各地电商服务中心(站点)为依托,推动电商、主播等行业青年人、新市民参加住房公积金制度,探索住房公积金与玉林特色电商融合发展的新模式。
(6)交通物流产业体系。发挥行业协会桥梁纽带作用,引导快递员、外卖员、网约车司机等交通物流行业从业人员参加住房公积金制度。
(7)乡村振兴产业体系。引导建设宜居宜业和美乡村从业人员、乡村旅游从业人员、村两委及社区工作人员参加住房公积金制度,发挥乡村振兴路上的住房公积金制度作用。
(8)新型城镇化建设体系。引导融入推进保障性住房建设、“平急两用”公共基础设施建设、城中村改造等“三大工程”和高铁新城建设,而引进的一批新业态产业人群参加住房公积金制度。
四、组织保障
(一)加强组织领导。将试点工作列入市委市政府重点工作盘子,纳入“十五五”规划民生项目,作为市委全面深化改革攻坚事项重点推进。市政府建立“分管领导挂帅、住房公积金管理中心牵头主抓、多部门分工协作”的工作机制,由市住房公积金管理委员会统筹推进灵活就业人员参加住房公积金制度全国试点各项工作,形成横向协同、上下联动的工作格局,各县(市、区)人民政府和相关部门落实主体责任,细化落实举措,扎实推进各项工作落到实处。
(二)强化责任落实。建立定期会商制度,完善考核机制,确保各项任务有效落实。住房公积金管理中心牵头推进试点工作,协调相关部门,研究解决难点问题,并另行制订具体管理办法及实施细则,对缴存政策、提取政策、贷款政策、流动性管理等内容进行详细规定。财政部门加强经费保障和资金使用指导,将缴存补贴、宣传费用及业务费用等列入相关部门年度预算统筹安排。税务部门依法落实个人所得税税前扣除政策。涉及相关特色产业的职能部门协调做好灵活就业人员建立住房公积金制度。
(三)建立“党建+住房公积金”灵活就业人员建缴新载体。市委社会工作部依托组织优势,指导“两企三新”党组织发挥好桥梁纽带作用,鼓励引导“两企三新”领域中的灵活就业人员缴存住房公积金,建立“党建+住房公积金”的住房政策保障服务体系。
(四)突出典型引领。建立“行业部门+行业协会+住房公积金+金融机构”服务保障新机制,重点推进电子商务、交通运输、物流仓储、商贸服务、建筑、网络传媒等行业的缴存扩面工作。及时总结经验,评估政策效果,完善制度设计,积累改革经验。
(五)强化宣传推广。建立线上、线下灵活就业人员服务网络,利用市县政务服务中心、党群服务中心、住房公积金业务大厅以及在银行基层网点设立的住房公积金服务点等,为灵活就业人员提供优质高效服务。充分运用报纸、电视、网络新媒体等平台或媒介,创新宣传形式。
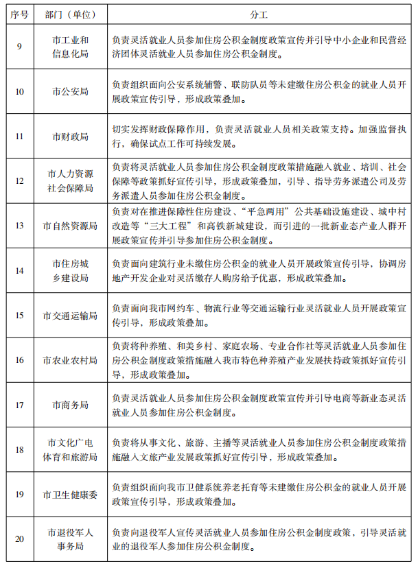
附件:玉林市灵活就业人员参加住房公积金制度全国试点相关部门(单位)工作分工明细表
附件
玉林市灵活就业人员参加住房公积金制度全国试点相关部门(单位)工作分工明细表




扫一扫在手机打开当前页