我要收藏
公共资源调用站点
文章分享
各县(市、区)人民政府,各开发园区管委,市政府各委办局:
经市人民政府同意,现将《玉林市生态环境保护“十四五”规划》印发给你们,请认真组织实施。
玉林市人民政府办公室
2022年8月15日
玉林市生态环境保护“十四五”规划
本规划根据《中国共产党玉林市委员会关于制定国民经济和社会发展第十四个五年规划和二〇三五年远景目标的建议》、《玉林市国民经济和社会发展第十四个五年规划和 2035 年远景目标纲要》,以及国家和广西壮族自治区有关生态环境规划,结合玉林市生态环境保护实际情况编制,主要阐明生态环境保护的总体目标、主要任务和重点工程,是全市生态环境保护工作的纲领性文件,是相关专项规划的重要编制依据。
第一章 开启生态文明强市建设新征程
第一节 生态环境保护成就
“十三五”时期,全市深入贯彻落实习近平生态文明思想,加强组织领导,落实各方责任,加大环保投入,推进各项工作,生态环境质量持续改善,生态系统得到有效保护和修复,污染防治攻坚战取得阶段性胜利,环境风险防控全面加强,环境治理体系稳步构建,人民群众的生态环境获得感不断增强,为经济社会发展奠定了坚实的生态环境基础。
生态环境质量持续改善。“十三五”时期,玉林市环境空气质量稳定提升。环境空气质量改善明显:2016—2020 年,城市环境空气质量持续提升,其中,2020 年,玉林市城区环境空气质量优良率为 98.9%,排名全区第 4,PM2.5(细颗粒物[1]。相关名词解释见文末。下同)和 PM10(可吸入颗粒物[2])平均浓度分别为 28 微克/立方米和 46 微克/立方米,比 2016 年分别下降 18.1%和 13.2%,全面完成自治区考核目标。水环境质量持续向好:九洲江、北流河水质稳定在Ⅲ类,南流江水质逐年提升,2020 年达到Ⅲ类,实现了自治区“三年大见成效”的目标要求;县级以上18个集中式饮用水源地水质均达Ⅲ类,优良比例为 100%;城市建成区内连续五年无黑臭水体。土壤环境质量总体稳定可控,辐射环境质量总体良好。
减污降碳工作扎实推进。全市产业结构优化调整取得进展,关停 24 家高能耗、高污染水洗厂,淘汰 1 家工业炉窑,推动清洁能源替代炉窑 16 家,淘汰燃煤锅炉 170 台,推进清洁能源和新能源,逐年降低煤炭消费总量。能源消费总量和强度“双控”目标超额完成,清洁能源供应能力得到增强。交通运输结构调整取得实效,加快城市公交、出租车的新能源替代,推进油品升级,加强机动车移动源尾气排放监管。全市各城区(县城)污水处理厂完成提标扩容改造,污水处理能力达到 41.0 万吨/日,平均日处理量为 37 万吨;建成镇级污水处理厂共 97 个,处理能力达到12.5 万吨/日,实现建制镇污水处理设施全覆盖;全市 10 个自治区 A 类及以上工业园区全部建成污水集中处理设施;建成农村生活污水处理站 523 套、生态湿地 68 套。建成有机肥加工厂(点)29 个、病死畜禽无害化处理厂 18 个,畜禽粪污综合利用率达95.38%、超出自治区目标任务 5.38 个百分点,规模养殖场畜禽粪污利用设施配套率达100%、超出自治区目标任务 5 个百分点。“十三五”时期,全市化学需氧量、氨氮、二氧化硫、氮氧化物排放量分别较 2015 年下降 7.1%、3.8%、1.0%、5.5%,圆满完成自治区下达的目标任务。2020 年单位生产总值二氧化碳降低6.74%。污染防治攻坚取得阶段性胜利。“十三五”时期,在市委、市政府的坚强领导下,各级各部门齐抓共管生态环境保护2018-2020 年,全市在一般公共预算中支持生态环境保护与治理资金支出约 48 亿元,污染防治攻坚战取得阶段性胜利。蓝天保卫战成效明显,“散乱污”企业整治基本完成,城市工地和道路扬尘、秸秆焚烧污染、烟花爆竹燃放污染、餐饮油烟排放等得到有效控制。碧水保卫战稳中提质,县级及以上集中式饮用水水源地200个环境问题全部完成整治,九洲江、南流江等重点流域水质显著改善。净土保卫战深入推进,土壤污染现状基本摸清,污染源头管控得到强化,重点行业重点重金属污染物排放削减完成国家下达任务,历史遗留污染问题逐步得到解决,全市受污染耕地安全利用率[3]为 96.66%,污染地块安全利用率达 100%。自然生态保护修复效果显著。2020 年全市森林覆盖率达62.37%,29 个村获评为国家森林乡村,玉林市荣获国家森林城市、国家园林城市称号。生态空间管控措施逐渐落地,“三线一单”[4]生态环境分区管控体系基本成形,在优化区域发展和提高环评审批效率等方面开始发挥积极作用,2017—2020年“绿盾”[5]自然保护区监督检查专项行动成效明显,有力遏制和严防自然保护区内无序开发活动,生态破坏现象逐年减少。生态文明示范创建取得积极进展,14 个镇、317 个行政村获得“自治区级生态乡镇”“自治区级生态村”;评定 486 个“玉林市级生态文明村”。
环境风险防控全面加强。建成一般工业固体废物收集处置项目 21 个,处置能力 493 万吨/年,危险废物经营项目 11 个,收集处置能力 40.74 万吨/年。医疗废物处置能力达 15 吨/天。建立完善全口径涉重金属行业企业排查清单,共 27 家涉重金属行业企业,相继开展 20 余项涉及固体废物专项整治行动,累计排查企业 3752 家次,排查并落实整改存在问题 300 余处,严格涉危险化学品和固体废物企业应急收集池检查整治,严厉打击危险废物矿油、废铅酸蓄电池等相关行业联合执法整治行动,严厉打击危险废物非法跨界转移、处置、倾倒、填埋等违法犯罪活动,严格限制高风险化学品生产、使用、进出口。危险废物产生、贮存、利用、处置各环节得到安全管控。
现代治理体系稳步构建。成立玉林市生态环境保护委员会,有效落实“党政同责、一岗双责”制度。《玉林市九洲江流域水质保护条例》《玉林市南流江流域水环境保护条例》《玉林市销售燃放烟花爆竹管理条例》《玉林市禁止生产销售使用含磷洗涤用品条例》等地方性法规先后颁布实施,为打好污染防治攻坚战提供了有力法律支持与保障。玉林市有关部门生态环境保护责任清单、构建现代环境治理体系等文件陆续出台,有力推动了我市环境治理能力现代化。基本完成生态环境“三项改革”(机构改革、垂直管理制度改革、综合行政执法改革),全市生态环境系统核定各类编制 434 个(其中市本级 105 个、驻县机构 329 个),比改革前增加各类编制 118 个,增加各类编制总数位居全区前列。生态保护补偿机制试点取得经验,粤桂两省区九洲江流域跨界水环境保护合作成功实施,流域上下游横向生态保护补偿机制初步建立。企业生态环境信用评价、环境影响评价文件承诺审批、排污许可、生态环境损害赔偿等制度改革相继落地见效。环境监测预警能力和服务水平明显提高,涵盖空气、水等要素的生态环境监测网初步建成。

第二节 生态环境保护面对新挑战
进入“十四五”新发展阶段,玉林市生态环境保护仍面临新的较大挑战。工业化、城镇化、农业现代化和绿色化进程加快,减污降碳任务艰巨,国家生态环境考核要求更加严格,非洲猪瘟和新冠疫情叠加影响,发展与保护的矛盾更加突出,中央生态环保督察问题急需整改,进一步推进生态环境治理和质量改善面临巨大压力和挑战,生态产品供给和生态公共服务能力与人民群众期盼相比还有很大差距。
生态环境质量改善成效还不稳固。南流江、九洲江高温天气有时出现蓝藻爆发,水质恶化;跨省界考核断面压力大,新增白沙河高速公路桥断面和罗江(大伦河)长岐断面水质不能稳定达标,重点流域水环境容量底数不清,流域污染治理仍需持续发力。非洲猪瘟后养殖量恢复,粪污总量持续增大,全市30%生猪养殖户仍采用传统的水冲粪模式,畜禽养殖污染尚未根本解决。九洲江水量较小,生态流量保障压力大。农业农村污染点多面广,污染治理亟待加强。高耗能、高污染行业企业比重仍然较大。臭氧污染逐步显现且成因复杂,防控手段缺乏,大气污染治理仍处于初级阶段。生态保护红线面积仅占玉林市国土面积5.43%,生态屏障建设与保护任务艰巨。生态环境质量与人民群众的期待仍有一定差距。
工业结构趋向重化工化导致降碳任务艰巨。全市第二产业比重虽然不断下降,但第二产业内部发展不平衡,黑色金属冶炼及压延加工业等6大高耗能行业能耗占规模以上工业能耗比重由2015年的72.77%升至2020年的78.29%,重工业化特征日趋明显。能源结构方面,2020 年,全市能源消费总量 644.58 万吨标煤,预计随着《“两湾”[6]产业融合发展先行试验区(广西·玉林)发展规划(2020—2035 年)》实施,“十四五”能源需求大幅增加,碳排放总量将明显上升,降碳任务艰巨。
生态产品供给能力不足制约经济社会高质量发展。全市森林、湿地等自然生态产品供给的数量不足、质量不高导致生态产品供给能力下降,生态体验设施亟待完善,生态优势资源还未完全有效转化为优质的公共服务和生态产品,满足大众需求的良好生态产品服务“短板”日益突出和显化。全市具有优质的农业基础,但缺乏农业龙头企业和优势农产品,产业化企业综合带动能力不显著,城乡和农村环境基础设施建设滞后导致生态环境污染对农产品质量安全造成威胁,无法保障农业生态产品的全面供给和优势输出,严重制约经济社会高质量发展。
跨界河流多考核压力大。玉林市主要河流南流江、九洲江、北流河、白沙河及大坝河、英桥河、长山河、白马岭河等其他独流入海河流均为跨界河流,且多为源头性河流,水资源量少,人口密度大,水环境承载力小,界河上下游治理不同步,左右岸目标措施相异,导致玉林市出境水质断面不能稳定达标。虽然南流江、九洲江流域跨界治水取得阶段成效,但水质仍不稳固,大坝河、英桥河、长山河、白马岭河等其他独流入海河流水质不能稳定达标甚至时有反弹,水质断面考核压力大。“十四五”期间,南流江、九洲江等重点流域水污染治理任务依然繁重。
中央和自治区生态环保督察反馈问题亟须整改。党中央、国务院、自治区为加强生态文明建设、解决人民群众反映强烈的环境污染和生态破坏问题,常态化开展生态环境保护督察整改工作。根据第二轮督察反馈意见,全市共有 15 个问题,涉及能耗“双控”、生态保护与修复、污水垃圾处理能力建设、南流江水环境综合治理、群众环境信访件处理等方面,自治区要求分阶段完成整改;其中,2022年6月底前完成8个问题整改,2023年6月底前累计完成13个问题整改,2025年12月底前完成全部15个问题整改。
第三节 生态环境保护迎来新机遇
“十四五”期间,生态环境保护迎来重要战略机遇。生态环境保护战略地位更加突出,生态文明建设体制机制逐步健全,生态资源环境优势明显,生态环境保护基础更加坚实,绿色发展已融入经济社会发展进程,全社会保护生态环境的合力显著增强。
生态环境保护处于重要战略机遇期。党的十八大以来,以习近平同志为核心的党中央站在中华民族永续发展的战略高度,作出了加强生态文明建设的重大决策部署。习近平总书记亲自谋划部署、亲自指导推动,提出一系列新理念新战略新举措,形成习近平生态文明思想,成为我国推进生态文明建设和生态环境保护、建设美丽中国的根本遵循,为环境治理和生态保护提供了思想指引,为生态文明建设提供了强大的政治保障。2021年4月,习近平总书记视察广西时强调,要继续打好污染防治攻坚战,把碳达峰[8]、碳中和[9]纳入经济社会发展和生态文明建设整体布局,建立健全绿色低碳循环发展的经济体系,推动经济社会发展全面绿色转型。玉林市委、市政府以习近平生态文明思想为指导,深入学习贯彻习近平总书记视察广西时的重要讲话和重要指示批示精神,提出建设产业强、枢纽强、生态强、法治强、乡村振兴示范区、政治生态示范区、城市美“四强两区一美”两湾先行试验区奋斗目标,把打造“生态强”生态文明强市摆在更加突出位置,把生态文明建设作为重要决策部署列入玉林市委常委会工作要点、政府工作报告内容扎实推进,各级党委、政府和市直有关部门的生态环境保护责任进一步落实,为全市加强生态环境保护推进高质量发展提供了系统的制度保障。
生态环境保护基础坚实。玉林生态资源环境优势明显,森林覆盖率达 62.37%,自然生态状况良好,水、大气等各项环境质量指标均达到或优于自治区考核要求,土壤环境质量状况总体稳定,环境风险防控扎实有效;水、大气、土壤污染防治攻坚战取得显著成效、积累了丰富经验,生态环境治理体系不断完善,先进科学的治理能力不断提高,为“十四五”高质量发展和高水平保护提供了坚实的生态环境基础保障。
全社会保护生态环境的合力显著增强。绿水青山就是金山银山理念更加深入人心,公众参与生态环境保护的积极性主动性将进一步提高,人民群众对自然生态产品要求不断提高,企业环保意识和环保投入力度将明显加大,节能环保产业[7]发展前景更加广阔,全社会保护生态环境的合力显著增强,为生态环境保护提供了良好的社会保障。
生态环境保护政策支持力度持续加大。国家层面更加注重科技帮扶,出台有关政策措施助力基层生态环境治理基础能力建设。绿色信贷和专项债券等绿色财税金融作用不断增强,支持地方推进流域上下游横向生态补偿机制不断深化,生态环境导向的开发模式(EOD)、环保信用评价制度建设等环境经济政策工具不断丰富,生态文明制度改革红利的持续释放,为玉林市“十四五”生态环境保护工作注入更加强劲动力。区域发展战略地位更加凸显。玉林作为连接粤港澳大湾区、北部湾经济区的重要节点城市,具备承接产业转移的优越区位,具备联动“两湾”发展的良好基础,主动融入西部陆海新通道,在基础设施、产业等方面形成了较强支撑能力,为玉林市加快生态环境基础设施建设、统筹城乡发展、推动环境治理体系和治理能力现代化建设等方面带来了重大机遇。总体上看,玉林生态环境保护机遇大于挑战。本规划要锚定2035 年建成美丽玉林总目标,深入打好污染防治攻坚战,推进生态文明强市建设,充分发挥生态环境保护的引导、优化、促进作用,助力经济社会高质量发展。
第二章 指导思想、基本原则与主要目标
第一节 指导思想
以习近平新时代中国特色社会主义思想为指导,全面贯彻党的十九大和十九届历次全会精神,深入贯彻习近平生态文明思想,统筹推进“五位一体”总体布局、协调推进“四个全面”战略布局,深入贯彻落实习近平总书记对广西工作的重要指示精神,牢固树立“绿水青山就是金山银山”的理念,紧紧围绕凝心聚力建设新时代中国特色社会主义壮美广西“1+1+4+3+N”目标任务体系,强化生态观念,积极融入新发展格局,深化“四强两区一美”[11]两湾先行试验区发展战略。以持续改善生态环境质量为核心,以“保优提质、减污降碳,强基础、增效能、护生态、促发展、防风险”为主线,以解决突出生态环境问题为重点,注重生态保护与环境治理协同,以更高标准深入打好污染防治攻坚战,重点补齐水污染防治短板,在推动绿色发展上迈出新步伐,确保 2025 年玉林市生态环境质量总体改善,为加快建设天蓝、地绿、水清、土净的美丽玉林奠定坚实生态环境基础。
第二节 基本原则
——坚持绿色发展、生态优先。牢固树立绿水青山就是金山银山理念,正确处理保护与发展的关系,充分发挥生态环境保护的引导、优化和促进作用,推进碳达峰与碳中和,推动产业生态化、生态产业化,以生态环境高水平保护促进经济高质量发展,推动经济社会发展全面绿色转型。
——坚持稳中求进、重点突破。坚持生态环境保护方向不变、力度不减,以持续改善全市生态环境质量为核心,以解决突出生态环境问题为重点,深入打好污染防治攻坚战,水污染防治全面推进,切实解决养殖污染问题,加快补齐生活污水处理短板,空气质量持续改善,为实现“四强两区一美”两湾先行试验区建设目标夯实生态屏障。
——坚持统筹协同、精准治理。坚持问题导向和目标导向,突出精准治污、科学治污、依法治污,统筹生产、生活、生态空间管理,整体性推进区域、流域、城乡生态环境保护、污染防治与节能降碳,系统推进跨界河流上下游、左右岸综合整治和联防联控,实现水环境质量全面稳定达标。
——坚持广泛宣传、全民行动。畅通公众参与渠道,强化环境信息公开与宣传教育,着力营造公众积极参与的浓厚氛围,引导和动员全社会自觉践行绿色低碳健康的生产生活方式,促进社会和谐发展,持续推动生态环境保护全民行动步入新阶段。
第三节 主要目标
到2025 年,生产生活方式绿色转型成效显著,生态安全屏障更加牢固。九洲江、南流江、北流河、白沙河水质稳定达标,城市空气质量持续向好。生态经济加快发展,山水林田湖草生命共同体系统治理更加完善,生态文明制度体系更加健全,城乡生态环境水平居全区前列。
——生产生活方式绿色转型成效显著。着力推进生态产业化和产业生态化,促进生态优势发展优势相互转化,加快实现绿色发展,碳排放强度达到自治区要求;简约适度、绿色低碳、文明健康的生活方式基本形成。
——生态文明水平显著提高。主要污染物排放总量降低指标达到自治区要求。环境空气质量继续向好,九洲江、南流江、北流河、白沙河流域水质稳定达标,城市空气质量持续向好。生态经济加快发展,山水林田湖草生命共同体系统治理更加完善,生态文明制度体系更加健全,城乡生态环境水平居全区前列。
——环境安全得到有效保障。农用地和建设用地土壤环境安全得到基本保障,固体废物和医疗废物处置能力进一步增强,环境风险降到较低水平,突发环境事件应急能力明显提升。
——自然生态系统质量及稳定性明显提升。国土空间开发保护格局得到优化,自然生态系统及生物多样性得到有效保护,生态系统更加稳定,生态系统服务功能不断增强。
——现代环境治理体系建立健全。生态文明制度体系建立健全,生态环境治理能力现代化不断增强。
展望2035年,总体形成节约资源和保护环境的空间格局、产业结构、能源结构,广泛形成绿色生产生活方式,生态经济发展壮大,应对气候变化能力显著提升,突出环境问题得到根本解决,生态系统服务功能显著增强,环境风险降到较低水平,初步实现环境治理体系和治理能力现代化,生态环境质量持续提升、生态文明体系不断完善,美丽玉林建设目标基本实现。



第三章 深化绿色低碳转型,推进高质量发展
全面贯彻新发展理念,坚定不移实施生态立市,以绿色产业[10]为支撑,深化绿色低碳转型,加快建立以产业生态化和生态产业化为主体的生态经济体系,把生态优势转化为产业、经济和发展优势,大力推广“生态+”发展模式,推进玉林经济高质量发展。
第一节 以区域绿色发展优化空间格局
推动形成国土空间开发保护新格局。深入实施主体功能区规划和国土空间规划,科学有序布局生产空间、生活空间和生态空间,严格生态保护红线、永久基本农田、城镇开发边界三条控制线管控。加强自然保护区、水源涵养区等生态功能重要区域保护;争取国家和自治区对玉林转移支付更多支持,对农产品主产区提供有效转移支付,增强生态服务功能。
推动形成生态环境合作新格局。主动对接长江经济带发展、粤港澳大湾区建设等国家重大战略,落实粤港澳大湾区、北部湾经济区“两湾联动”重大决策部署,开展“四强两区一美”两湾先行试验区建设,持续推进环境合作。加强跨省区环境污染联防联治,持续推进九洲江跨省区河流综合治理和九洲江流域生态补偿建设,推动共同创建跨流域生态文明合作示范区。加强与“一带一路”国家在应对气候变化、环境监测与预警等方面交流,积极推介玉林先进环保技术装备和治理成果,鼓励我市环保企业参与“一带一路”建设。
发挥环评引导作用。建立完善“三线一单”生态环境分区管控体系,立足资源环境承载能力落实“三线一单”,系统集成“三线一单”成果和生态环境分区管控具体要求,实现数据科学化、精细化应用和动态更新管理。各县(市、区)依托自治区数据共享及应用管理平台,动态更新“三线一单”分区管控成果应用与数据共享,优化行业布局、建设项目选线选址,强化源头环境风险防控。加强重点领域(产业园区)、重点区域规划环评“全链条”管理,按照空间、总量、准入的分区环境管控要求,严格项目环境准入,引导项目科学布局,强化各县(市、区)污染排放管控和环境风险防控。
第二节 以生态优势培育发展优势
大力培育发展绿色产业。大力推进生态产业化和产业生态化,促进生态优势发展优势相互转化,推进优质生态资源与生态产品相结合,实施畜牧业、渔业、果蔬、粮油等生态种养提升工程,大力发展地方特色生态农业,创建一批绿色、无公害、有机农产品。依托丰富的林业资源,发展林源中草药等林下种植和优质肉鸡等林下养殖业,培育和发展地理标志林特产品,提高生态林业产品附加值。建设一批绿色产业示范基地、生态工业园区和循环经济园区;强化企业清洁生产,培育壮大节能环保产业和清洁能源产业。
加快发展绿色旅游业。强化生态文化建设,探索农业、畜牧业、旅游、康养、文化等与生态优势深度融合发展模式,依托大容山、都峤山、六万山等秀美山水风光资源,推进山水林田湖草生态融合发展,创建国家级森林康养基地和体验基地,打造“两湾”休闲旅游康养胜地,推进“五彩田园”核心区、容州古城绣江景区、玉林福达旅游文化科技体验园、广西铜石岭国际旅游度假区等一批景区项目的改造提升。
第三节 以政策措施引导生产生活绿色转型
加快优化产业结构。加强源头污染防控,推动产业结构调整负面清单和落后低效产能淘汰政策落实,严控“两高一资”项目和高耗能高排放新增产能规模,持续推进淘汰落后产能和化解过剩产能。严格执行环境准入负面清单,实行新(改、扩)建项目排放污染物等量或减量置换。积极融入大湾区产业体系,大力推进“大湾区总部+玉林基地”“大湾区研发+玉林制造”合作模式,形成“引进来”和“走出去”统筹协调的“两湾”产业融合发展新格局。强化向海经济发展支撑,加快园区生态化、绿色节能化改造、污染集中治理、循环化改造,重点加快龙潭进口再生资源加工利用园区国家“城市矿产”基地和玉林市工业资源综合利用基地建设。在钢铁、建材等高排放行业,开展减污降碳协同治理。
培育发展绿色环保战略性新兴产业。大力发展低耗能低排放的高新技术产业,培育壮大新能源及智能汽车、电子信息技术、节能环保、前沿新材料、生物医药等战略性新兴产业,推动产业链迈向中高端。在环保企业行业大力推进云计算、大数据等新一代信息技术的创新应用,推广环保管家、园区污染防治第三方治理示范、小城镇环境综合治理托管服务试点,不断探索“互联网+”环保产业新模式。
积极推广绿色低碳生产生活方式。推动形成以资源节约、环境友好为导向的生产、采购、营销、消费及物流体系,加快推进绿色产品认证,引导和支持绿色产品生产。加大政府绿色采购力度,扩大绿色采购范围,实施“节能补贴”“以旧换绿”等制度政策,鼓励消费者购买绿色产品和服务。开展绿色生活创建活动,围绕衣食住行游等日常生活,广泛宣传推广简约适度、绿色低碳、文明健康的生活理念、生活方式和消费模式。继续推行“光盘行动”,推动快递包装“绿色革命”,全面支持快递业绿色发展。到2025年,全社会普遍形成绿色低碳生产生活方式。
第四节 以严格制度调控资源环境利用
严格控制资源利用。强化能源消费总量和强度“双控”,严控能耗强度,合理控制能源消费总量,加大节能挖潜、淘汰落后低效产能,腾出用能空间。加强工业、建筑、交通运输、公共机构、农业、商贸等重点领域节能降碳。开展全民节能行动计划,实施全市节水行动,优先保障生活用水,适度压减生产用水,增加生态用水;实行水资源消耗总量和强度双控,鼓励再生水利用,在重要排污口下游、支流入干流等流域关键节点,因地制宜建设人工湿地水质净化等生态设施,推动再生水用于工业生产、市政绿化、消防、生态补水等;推进垃圾分类和减量化、资源化,加快构建废旧物资循环利用体系和再生资源循环利用设施建设。
继续推动能源结构优化。大力发展清洁能源,因地制宜发展陆上风电、生物质能和太阳能利用。加强煤炭清洁高效利用,提高能源利用效率;鼓励消费天然气等清洁能源,进一步实施“县县通”天然气工程,加快陆川县支线管道建设。严格控制煤炭消费总量,加快清洁能源对化石能源的替代,推动市区、县城、重点镇尤其是工业领域实施煤改气、煤改电,不断提升清洁能源和可再生能源的比重。严格控制六大重点耗能行业的能源消费,提升冶金、日用陶瓷、建材、机械、化工等重点用能行(企)业单位产品能耗水平。在玉柴工业园等园区内开展工业锅炉(炉窑)煤改气改造、电机系统节能、能量系统优化、余热余压利用、公共机构节能等节能重点工程项目。

第四章 巩固综合治理成效,保持水环境优良
以水生态环境改善为核心,污染减排和生态扩容两手发力,统筹水资源、水生态、水环境“三水”治理,“保好水”“治差水”,岸上水里协同治理,一河一策精准施治,着力解决群众身边的突出问题,持续改善水生态环境,努力实现玉林“人水和谐、有鱼有草有鸟”。
第一节 保护饮用水水源和美丽幸福河湖
推进饮用水水源地规范化建设。加快分水水库扩建、大门垌水库和旺桑水库饮用水工程建设,推进水源地规范化建设,完善水源地标志及隔离保护设施;开展乡镇及农村饮用水源地的矢量校核,加强农村饮用水水源水质监测,建立健全部门间监测数据共享机制。完善饮用水水源保护区数据库建设,建立健全水源环境管理档案。
加强饮用水水源地风险防范。开展苏烟水库、江口水库、罗田水库等 18 个县级及以上集中式饮用水水源地安全隐患排查,依法严肃查处排查中发现的违法行为,及时清理整治安全隐患,建立饮用水水源污染隐患动态数据库。建立饮用水水源地突发污染事故预报预警机制,完善饮用水水源地突发环境事件应急体系建设,组织开展突发环境事件应急演练。加强已具备应急供水能力的市县(区)备用水源地供水设施维护,确保应急供水;对已有备用水源地但未建成供水设施的市县(区),加快供水设施建设。
实施美丽幸福河湖保护与建设。以城市及其周边河湖为重点,统筹水环境、水资源、水生态等要素,按照“防洪保安全、优质水资源、健康水生态、宜居水环境、先进水文化”的建设标准,因地制宜,科学施策,积极推进美丽幸福河湖建设,使人民群众直观感受到“清水绿岸、鱼翔浅底”的河湖之美,“有河有水、有鱼有草、人水和谐”的治理成效。提升公众“亲水”环境品质,严格河湖水域岸线、生态缓冲带等重要生态空间管控,顺应公众对美丽幸福河湖的向往,在城镇人类活动密集区,在维护河湖生态功能的基础上,合理建设亲水便民设施。到2025年底,计划完成40条(段、个)以上美丽幸福河湖建设。
第二节 深化水环境综合治理
推进岸上水里协同治理。打通岸上水里协同防治路径,坚持水陆统筹、以水定岸,明确南流江、九洲江等重点流域对应的陆域汇水空间,并按照“流域统筹、区域落实”的思路,落实行政辖区水生态环境保护责任;以养殖和生活污染两个污染源为重点,建立“控源减排-过程治污-末端保障”三级防控体系,保障南流江、九洲江、北流河、白沙河等重点流域内断面稳定达标。
强化重点流域环境综合治理。进一步深入推进九洲江、南流江、北流河、白沙河等干支流和小型湖库环境治理,采用控源截污、生态调水、生态清淤、生态修复等工程技术控制水体富营养化,降低水体蓝藻爆发频次,提高重点流域水环境自净能力。加强白沙河、罗江(大伦河)污染治理,实施内源污染治理、河滨缓冲带建设、支流河口湿地建设和河流综合治理等措施保障高速公路桥断面、长岐断面水质稳定达标,开展大坝河、英桥河、长山河、白马岭河等小流域水环境治理,提升水环境质量。
巩固城市黑臭水体整治成效。巩固深化市级建成区黑臭水体治理成效,健全黑臭水体动态排查评估机制,开展城区黑臭水体治理效果评估,建立健全长效机制,确保城区黑臭水体整治工程长效运行,加强各类违法排污行为执法监管,防止“返黑返臭”。推进县级城市建成区黑臭水体综合治理。
提升城镇生活污水收集治理水平。持续推进全市城镇污水处理提质增效,全面提升城镇生活污水收集处理效能。到 2025年12月底,全市城区生活污水处理能力达到 50 万吨/日以上;对辖区内市政排水管网开展全面排查溯源,统筹污水管网建设和改造,加快城乡污水处理厂及配套管网工程建设进度,到 2025 年,基本完成城市建成区范围内生活污水管网错接混接漏接改造、老旧管网更新、破损修复、清淤疏浚等工程,基本消除城市建成区生活污水直排口和收集处理设施空白区,玉林、北流城区污水平均集中收集率达到 65%以上,其他县城污水平均处理率提高到95%以上。
深化工业水污染综合治理。加强工业废水末端排放管理,深入推进各类工业污染源稳定达标排放。以农副食品加工业、纺织服装业等重点行业,龙潭产业园、福绵节能环保生态产业园等重点园区为重点加强重点行业、工业园区污水处理设施运行管理和排放口出水浓度监控,确保设施正常运行并达标排放;依托城镇污水处理厂的工业集聚区,园内企业废水须进行预处理,确保达到污水处理厂入水标准要求;规范工业集聚区雨污分流系统设置,禁止雨污混排。加快建设轻工业产业园区污水处理设施。
加强入河排污口排查整治。开展入河排污口排查溯源,全面摸清底数,建立入河排污口名录,厘清排污口责任。按照“取缔一批、合并一批、规范一批”要求,依法实施入河排污口分类整治及规范化建设;建立排污口整治销号制度,加强需要保留排污口的日常排污监测与监管,确保排污口废水达标排放。
第三节 推进农业农村污染治理
加强农村生活污水治理。开展农村生活污水处理设施运行情况排查,加快实施已建污水处理设施整改。新建村级污水处理站,探索多种治理模式治理农村生活污水,逐步实现重点流域农村生活污水处理设施全覆盖。结合乡村振兴、“宜居乡村、幸福乡村”建设活动,加强农村生活污水治理,探索建设集水生态治理产业、景观一体的休闲型、园林型人工湿地净化系统。强化农村
生活污水治理与改厕治理衔接,推荐使用净粪池卫生厕所系统、厌氧膜净化式自循环水冲厕所系统等先进厕所技术进行农村改厕,分类推进农村无害化卫生厕所新(改)建。
强化畜禽养殖污染防治。继续落实禁养区养殖相关规定。重新梳理各县(市、区)畜禽养殖范围和禁养区养殖现状和存在的问题,加大行政执法力度,推动镇级政府落实禁养区畜禽养殖场(户)清理清拆,确保畜禽污染总量只降不升。修编玉林市种养结合循环农业示范工程建设规划,完善种养结合循环农业建设体系;打造养殖循环产业链,推广干清粪等先进技术,推广“干清粪+益生菌+小型发酵床”模式、免冲洗零排放异位发酵模式、种养结合生态循环模式、异位发酵+种养结合综合模式、立页增氧发酵模式和全封闭网床模式等“六种生态养殖模式”。严格养殖管理,新建、扩建、改建小散养殖场(户)须选择六种生态养殖模式之一,配套相应设施;未实现零排放的规模养殖场,必须按照六种生态养殖模式之一实施生态化改造;鼓励有机肥深加工,建设区域畜禽粪便收集处理站收集、贮存和堆肥处理中小规模养殖场或散养密集区内畜禽粪便和农作物秸秆,堆肥产品参与市场大循环,推动粪污“异地消纳”和“本地消纳”有机结合,实现干粪全资源化利用和肥水消纳“零”排放;推广饲料种植和加工基地、屠宰场废弃物循环利用、有机肥加工等标准化项目,建设养殖、贮粪、收粪、转运、消纳、种植和产品加工等各环节标准化体系,规范养殖循环产业链的建设。到 2025 年,全市范围内的规模化畜禽养殖场固体废弃物和废水处理率达到 100%,鼓励扶持种、养殖企业开展有机肥还田合作。规模化畜禽养殖场粪污综合利用率达到96%以上。
深入开展种植业污染防治。实行测土配方施肥,推广精准施肥技术和机具、生物粪肥以及符合要求的高标准农田建设。到2025 年,测土配方施肥技术覆盖率达到90%以上,畜禽粪便养分还田率达到60%,农作物秸秆养分还田率达到 56%,主要农作物肥料利用率达到40%左右,建立完善科学施肥管理和技术体系,主要农作物化肥使用量实现零增长。主要农作物病虫害生物、物理防治等绿色防控覆盖率达到30%以上;主要农作物病虫害专业化统防统治覆盖率达到40%以上;科学用药水平明显提升,农药利用率逐渐提高,农药使用量减少1%以上,初步建立资源节约型、环境友好型和技术集成化、服务社会化的病虫害可持续治理技术体系。建设生态沟渠、污水净化塘、地表径流集蓄池等设施,净化农田排水及地表径流。
加强农业面源污染治理监督管理。利用实地调研、台账抽查、智能终端采集等方式,对化肥农药投入、畜禽和水产养殖等污染物排放情况进行抽查核实;加密布设农业面源污染监控点,重点在大中型灌区、有污水灌溉历史的典型灌区进行农田灌溉用水和出水水质长期监测。开展农业污染物入水体负荷核算,评估农业面源污染环境影响。系统整合农田氮磷流失监测、地表水生态环境质量监测、农村环境质量监测等数据,建设农业面源污染监管平台。


第四节 加强水资源保护与优化配置
提高水源涵养能力。科学有序推进饮用水水源保护区及干支流两侧河道商品经济林的生态化改造,逐步将桉树林改造为以乡土阔叶林、针阔混交林为主的水源涵养林,选择水源涵养能力强、隔污净污效率高的乡土树种作为建设树种,实现桉树林改造的科学有序进行。
推进水资源优化配置。重点开展九洲江干流及一级支流生态补水工程,推进玉林市龙云水资源配置工程建设,从北流河跨流域向南流江调水,对北流河丰水期的洪水资源通过一系列水库调蓄后向南流江流域供水,替换被城乡人饮、灌溉挤占的生态环境用水,留足南流江的水生态环境容量。建设玉北湖、玉东湖、玉西湖、福绵铜鼓湾水电站等工程,开展黄章水库、秦镜水库、蕉林水库建设,加快推进九洲江流域水库群扩容工程,通过建设生态缓冲带、人工湿地等工程措施,优化水资源配置及调度,增强水体自净能力。
保障河湖生态流量。建立生态流量管理制度,开展河湖生态水量摸底调查,推进水资源和水环境监测数据共享。加强九洲江、南流江、罗江生态流量保障工程建设和运行管理,开展水利设施下泄流量的调度管理和监测评估,未修建专门生态流量下泄设施的中小型水利进行放水改造,保证河流生态基流和生态需水量。
到 2025 年,生态流量管理措施全面落实,南流江横塘断面、九洲江文官(三)断面和北流河自良断面生态流量分别达到 10.1立方米/秒、2.07 立方米/秒和 10.1 立方米/秒。
第五节 推动水生态保护修复
深入推进流域生态廊道建设。以南流江、九洲江、北流河、白沙河流域为重点,推进玉福人工湿地工程及福绵区湿地公园生态廊道建设工程,仁东河人工湿地工程建设,对九洲江-鹤地水库流域范围内环库及环入库河流实行生态化整治及生态沟渠建设,构建河湖带生态廊道,实现河岸的生态化、景观化,形成绿色水岸生态网络,构建林水相依的生态格局。
推动水生态保护修复。加强河流、湖库岸线保护与开发利用管理,对南流江、九洲江、北流河、白沙河等重点流域及主要支流岸线实施分区管理,在重要河流干流、主要支流和重点湖库周边划定生态缓冲带,强化岸线用途管制,整治不符合水源涵养区、水域岸线、河湖缓冲带等保护要求的人类活动。建立健全河流湖泊休养生息长效机制,科学划定河湖禁捕、限捕区域,重点水域逐步实行禁渔期制度。实施南流江、九洲江、北流河、白沙河等重点流域水生态环境监测、水生态安全评估、生物多样性评估等专项调查和水生态系统健康评估。
第五章 有效控制温室气体排放,积极应对气候变化
以降碳为源头治理的“牛鼻子”,积极应对气候变化,把碳达峰、碳中和纳入经济社会发展和生态文明建设整体布局,制定并实施二氧化碳排放达峰行动方案,降低碳排放强度。全面完成自治区下达的“十四五”控制温室气体[12]排放目标任务。
第一节 开展碳达峰行动
协同推进碳达峰行动。组织开展碳达峰行动工程,编制玉林市碳达峰行动方案,鼓励重点领域、重点行业开展碳达峰行动,推动节能降耗减排,发展可再生能源,控制煤炭消费,推进生态环境保护和应对气候变化协同增效,实现大气污染物排放与温室气体排放强度双降。持续增强生态系统碳汇[13]能力,增加植树造林、湿地等碳汇项目,新增植树造林面积5.30万公顷、保障2025年全市湿地面积保有量不少于2.42万公顷。提升公众低碳意识,优先发展低碳工农业、运输业、服务业等,有效控制碳排放总量,全面完成自治区下达的“十四五”控制温室气体排放目标任务。
积极参与碳排放权交易和绿色制造[14]体系建设。组织开展化工、建材、钢铁、有色、造纸、电力等重点行业碳排放核查,为重点行业碳减排、碳达峰及碳排放权交易市场扩容夯实基础。发挥龙港新区玉林龙潭产业园区绿色典型示范带动作用,加快构建绿色制造体系,在广西玉林市新材料生态产业园、广西北流日用陶瓷工业园区等园区深入实施绿色制造工程。引导全市10个自治区A类及以上工业园区开展创建绿色工业园区工程。
第二节 强化温室气体排放控制
控制工业领域二氧化碳排放。加快钢铁、建材、化工、有色领域绿色改造,推进汽轮机通流改造、发电厂灵活性改造、水泥窑炉热工效率提升、烧结余热发电、电机及配电变压器能效提升等项目建设。推广水泥生产原料替代技术,鼓励利用转炉渣等非碳酸盐原料生产水泥,推动煤电、钢铁等行业探索二氧化碳资源化利用。
控制交通领域二氧化碳排放。优化城市交通出行结构,优先发展城市公共交通。推动交通基础设施智能化建设,鼓励利用“互联网+”提升交通运输系统运行效率和运输装备能效利用水平,加快“智慧高速”、多式联运物流信息平台建设。加大绿色基础设施、新能源和清洁能源运输装备推广力度,推广高效节能汽油机和柴油机,鼓励使用新能源、混合动力、天然气等节能环保车船。
控制建筑领域二氧化碳排放。完善绿色建筑评价体系,推广装配式建筑、绿色建筑和绿色建造方式,城镇新建建筑执行建筑节能强制性标准。推进可再生能源建筑一体化应用规模化发展;支持高品质绿色建筑、低能耗建筑、绿色建材技术研究与应用示范研究;实施绿色建材产品认证制度,推广应用绿色建材。持续推进既有居住建筑和公共建筑绿色节能改造,加大绿色低碳建筑管理,强化对公共建筑用能监测和低碳运营管理。到2025年,全市城镇新建建筑全面执行绿色建筑标准。
控制非二氧化碳温室气体排放。积极推进循环农业发展,大力推行畜禽规模化、生态化养殖方式,控制农田和畜禽养殖的甲烷、氧化亚氮排放。实施农村有机垃圾沼气化处理项目,提高综合利用水平。加强污水处理厂和垃圾填埋场甲烷排放控制和回收利用。加强控制甲烷、氧化亚氮、氢氟碳化物等温室气体排放。
第三节 提升生态系统碳汇能力
推动森林碳汇能力提升。深入推进大规模国土绿化行动。开展人工造林、森林质量精准提升、森林抚育经营等一批林业重点建设工程。深入开展全民义务植树。有序开展公园城市和生态园林城市建设,实施城市增绿和绿化品质提升工程。加强主要道路和重点流域两侧绿化。推进城镇庭院绿化建设,倡导农村地区开展庭院绿化,推动高标准农田林网建设。
增强和修复农田、湿地碳汇。加强土壤改良、污染防治与修复,开展耕地质量提升行动,加强农作物秸秆还田,提升土壤有机碳储量,研发应用增汇型农业技术,提升生态农业碳汇。强化湿地用途和利用监管,坚持以自然恢复为主与人工修复相结合的方式,全面加强市域内重要湿地保护。
探索碳汇产品价值实现机制。配合自治区有关部门开展全市林草碳汇资源本底调查工作,建立森林、湿地等碳库现状及动态数据库。探索建立覆盖森林、湿地等生态系统的碳汇监测网络,评估森林、土壤、农田、湿地等生态系统活动在碳减排增汇中的作用,完善林草碳汇项目开发机制,探索小规模林草资源价值实现路径,开发乡村林草碳汇产品,加强林草碳汇项目管理,建设林草碳汇项目信息平台,鼓励各类社会资本参与林草碳汇减排行动,推动林草碳汇、可再生能源等碳减排项目化开发和市场化消纳。
第四节 推动建筑领域绿色低碳建设
推进建筑降碳。加大绿色建筑推进力度。引导具备条件的既有建筑按照绿色建筑标准进行改造。持续推进低碳社区试点建设,发挥玉州区江滨社区低碳社区试点的示范带头作用,稳步开展低碳社区创建,继续选择规模合适的社区作为试点,编制低碳社区试点建设方案,开展试点低碳改造建设,申报自治区级低碳社区,模范带动全市范围的实施。
优化建筑用能结构。城镇新建建筑推广应用太阳能系统,倡导实现建筑供电、供生活热水、供暖和供冷等综合利用。深化可再生能源建筑应用,推广光伏发电与建筑一体化应用。加快生物质能、太阳能等可再生能源在农业生产和农村生活中的应用。
推动实现全过程绿色建造。推广绿色化、工业化、信息化、集约化、产业化建筑建造方式。积极打造新型建筑工业化全产业链,大力推广钢结构等装配式建筑,不断提升标准化水平。加快推广应用绿色建材,积极推进绿色建材产品认证,开展绿色建材应用示范工程建设。
第五节 提高适应气候变化能力
提高陆地生态系统稳定性。坚持用养结合,合理降低开发利用强度,保护并有效恢复自然生态承载能力,全面提升自然生态服务功能,实现资源永续利用。整合优化各类自然保护地,形成以自然保护区为基础、各类自然公园为补充,布局合理、功能完备的自然保护地体系。实施公益林生态效益补偿,全面提高公益林管护水平。实施南流江、九洲江等重点河流生态治理与修复,保障重点河流生态用水,保护和合理利用水生生物资源,建立健全河流休养生息的长效机制。
发挥城市生态绿化功能。发挥园林绿化改善城市微气候的作用,增加城市绿地、森林、湿地面积,加强自然系统在涵养水源、调节气温、保持水土以及促进物种多样性等各个方面的生态功能。建设园林绿化信息系统网络平台,发布园林绿化信息与服务。强化城市绿地、森林、土地、湿地和生物多样性等的监测与管理,提高对极端天气气候事件等各类灾害的监测预警能力。
夯实城市适应气候变化科技支撑能力。系统开展适应气候变化科学基础研究,加强气候变化监测及未来趋势预估。全面评估气候变化对城市敏感脆弱领域、区域和人群的影响和风险,建立基础数据集,加强不同行业相关数据处理及应用方法研究。

第六章 坚持协同管控,改善大气环境质量
坚持协同管控、综合施策,深入推进大气污染防治攻坚行动,以空气质量稳定达标为目标,深化工业源污染治理,强化移动源、大气面源、重点领域污染协同治理,确保细颗粒物、可吸入颗粒物、臭氧、二氧化硫、二氧化氮、一氧化碳全部达标,努力实现玉林“蓝天白云、繁星闪烁”。
第一节 实施空气质量稳定达标管理
完善大气监测监控网络,强化区域联防联控与信息共享。完善空气质量监测监控网络平台,集成玉林市大气环境网格化监管系统、重点源大气污染排放、重点建设项目、机动车环保标志等信息,完善“天地车人”一体化监控系统。建立环境信息共享机制,构建统一协调、联合执法、信息共享、区域预警的大气污染联防联控机制,实施各县(市、区)大气环境质量达标管理,制定和完善重污染天气应急预案并向社会公布。
定期开展联合监管执法,严格环境执法督查。开展区域大气环境联合执法检查,集中整治违法排污企业。通过联动检查与交叉执法、污染天气应急联动执法等多种方式,重点监督检查“散乱污”工业企业(场所)和落后过剩产能清理整治、工业炉窑清洁能源改造、VOCs[15]企业排放控制、柴油车治理、施工工地扬尘和工程机械排放防控等情况。持续推进“双随机、一公开”制度,强化排污者责任,加强生态环境行政执法与刑事司法衔接。
第二节 深化工业源污染治理
加强企业挥发性有机物的监测和治理。对于家具制造业、表面涂装等中小规模企业众多、分散、VOCs 污染问题突出的行业,鼓励集聚发展,实现集中治污。开展重点行业挥发性有机物污染源筛查、监测,建立排污单位名录,确定排放基数。针对石化、化工、制药、家具制造、汽车制造等重点行业开展 VOCs 专项检查与监测,推进全密闭、连续化、自动化等生产工艺的升级改造,加强设备与场所密闭管理。
实施工业企业污染综合治理。深化工业园区和集群整治,促进产业绿色发展。加快玉林市重点行业企业(钢铁、水泥等)除尘、脱硫、脱硝设施升级改造,针对重点行业(冶金、日用陶瓷、建材、机械、化工等)及燃煤锅炉、混凝土搅拌站等集群深入开展物料(含废渣)运输、装卸、储存、转移和工艺过程等无组织排放实施封闭、遮盖、洒水等治理,确保稳定达标排放。建立覆盖所有固定污染源的企业排放许可制度,限期完成排污许可管理名录规定的行业许可证核发,实现“一证式”管理。
强化“散乱污”工业企业治理。重点对砖瓦窑、中药材硫磺熏制、水泥粉磨站、混凝土搅拌、石灰窑等行业企业实行拉网式排查和清单式、台账式管理,按照“散乱污”企业的标准以及“先停后治”的原则,实施关停、搬迁、整改等处置措施。建立“散乱污”企业动态管理机制,坚决杜绝“散乱污”企业建设和已取缔的“散乱污”企业异地转移、死灰复燃。
第三节 全面推进移动源污染防治
加强机动车污染治理与管控。加强机动车尾气监测能力,严厉打击机动车超标排放等违法行为。推进玉林市机动车尾气超标排放实时遥感监测系统设置,大力开展排放监督抽测,重点检查柴油货车污染控制装置、OBD[16]、尾气排放达标情况,具备条件的要抽查柴油和车用尿素质量及使用情况。在重点路段对柴油车开展常态化的路检路查,重点区域在秋冬季加大检查力度。原则上不允许柴油货车在重污染天气预警响应期间进出市区。推动移动源污染防治监管平台建设,提升移动源排污管理能力。加快用车结构升级。提高公共交通出行分担率,推广使用新能源汽车,继续推进高能耗营运车辆淘汰工作。加快城市公交、出租车“清洁能源、新能源工程”实施,逐步提高新能源车辆比重,减少城市碳排放量。陆续增加新能源专用停车位、充电桩等设施,到 2025 年,全市累计建成各类充电基础设施 5700 个。
第四节 积极控制大气面源污染
严格管控扬尘和粉尘污染。动态更新建筑工地、公路施工、露天矿山等扬尘源管控清单,探索开展网格化降尘量监测考核,加强扬尘管控。继续加强施工工地“六个百分百”监管,安装扬尘实时视频监测系统并与监管部门联网,加强预湿和喷淋抑尘措施和施工现场封闭措施管理。渣土运输车辆逐步安装卫星定位系统,加强渣土运输车辆管理。强化城市主干道周边及城乡结合部的道路绿化用地扬尘治理,城市出入口、城乡结合部等重要路段
根据实际情况采取车辆冲洗清洁措施,到 2025 年,城市建成区道路机械化湿式清扫率达到 90%以上,县城建成区达到 85%以上。深入推进裸露地面整治,实施城区裸露地面绿化全覆盖工程。推进矿山的扬尘整治,设定裸露地面的控制指标,并通过卫星遥感进行识别监控。
严格管控秸秆露天焚烧和加强综合利用。加强做好农作物秸秆综合利用和禁烧。按照“属地管理、分级负责、全面覆盖、责任到人”的原则,推进全市秸秆综合利用,持续提升秸秆肥料化、饲料化、燃料化、基料化和原料化。开展秸秆焚烧自动化监控项目,推进网格化管理,提高农作物秸秆露天焚烧监管覆盖率,形成长效机制。
严格管控城市餐饮油烟和烟花爆竹燃放。综合治理国控站点周边小作坊、小饭店、小店铺和小街小巷,取缔违法烧烤摊,将露天烧烤引导至室内进行,规范摊点排档,实现“集中布局、进店经营”。鼓励城市建成区餐饮服务场所采用餐饮油烟气高效治理技术,安装高效油烟净化装置和在线监控设施,加强油烟治理设施运行监管。进一步扩大玉林城区烟花爆竹禁燃限放管控范围,新增北流市大里镇、新圩镇、塘岸镇和陆川县马坡镇、珊罗镇、平乐镇等管控区域,加大禁燃限放烟花爆竹宣传教育力度,加强日常巡查,严格执行禁燃限放措施,按规定处置违法违规燃放烟花爆竹行为。
常态化打击非法硫磺熏蒸。强化宣传打击非法硫磺熏蒸行为,要求中药材仓储场所业主签订承诺书并填写中药仓储监管记录表,提高业主落实大气污染防治主体责任意识。对各镇中药材仓储场所进行逐一检查,加大非法硫磺熏蒸中药的窝点查处力度。
第五节 推进重点领域大气污染减排
持续推进锅炉和工业炉窑整治。以龙潭产业园为重点,完成钢铁行业超低排放改造;开展水泥等重点行业超低排放改造;加强自备燃煤机组污染治理设施运行监管,确保稳定超低排放。严格控制新建燃煤锅炉,加快淘汰县级及以上城市非建成区每小时10 蒸吨及以下燃煤小锅炉,鼓励对 65 蒸吨及以上燃煤和生物质锅炉实施超低排放改造。推广应用煤的洁净燃烧技术,积极发展低能耗、轻污染或无污染的炉窑;开展工业炉窑、砖窑排查,基本建立各类炉窑管理清单,推动有条件使用电、天然气等清洁能源的企业进行工业炉窑改造。
加强挥发性有机物排放控制。大力推进园区重点企业 VOCs排放管控。以玉柴工业园、广西北流日用陶瓷工业园等园区为重点进行集中整治,限期进行达标改造,减少工业集聚区污染。对于家具制造业、表面涂装、石化、化工、制药、家具制造、汽车制造等重点行业,推荐使用水性或高固体分等低 VOCs 含量替代涂料,强化 VOCs 无组织排放管理,有条件的工业集聚区建设集中喷涂工程中心,配备高效治污设施,替代企业独立喷涂工序。
控制移动源污染排放。继续推进车用燃油清洁化,提升车用燃油标准,推进车用油品升级。加快老旧车辆深度治理和淘汰,推动高排放老旧柴油车深度治理,具备条件的安装污染控制装置、配备实时排放监控终端并联网,到 2025 年基本淘汰国三及以下柴油货车。加快高排放的老旧工程机械、农业机械等非道路移动源淘汰更新,具备条件的进行治理改造,到 2025 年(县城以上)建成区内(城区)基本消除工程机械“冒黑烟现象”。

第六节 持续推进声环境质量改善
加强噪声源头预防。合理划定建筑物与交通干线的噪声防护距离,并提出相应的规划设计要求。重点推动大型公共建筑落实绿色建筑相关规范的允许噪声级和隔声标准,提高绿色建筑发展要求,强化声环境质量控制。
强化施工噪声监管。完善施工噪声高效管理机制,规范施工作业时间管理要求,加强安全文明施工管理和施工单位信用管理机制,严格落实施工噪声污染执法。建立施工机械登记制度,强化高噪声施工设备管理。推荐使用低噪声施工工艺、设备、设施名录,提高施工噪声污染防治技术水平。
推进交通噪声治理工程。持续开展交通噪声污染严重区域筛查,继续落实既有道路的交通噪声污染治理计划。道路改造过程中,可通过低噪声路面材料及技术的应用、提升路面平整度、种植绿化带等综合措施降低道路交通噪声。
完善工业和社会生活噪声管理。严格执行声环境功能区建设项目准入要求,加强工业噪声污染管控。规范客货流集中区域噪声管理,优化车流、人流通道设置,通过限制装卸货物时间和规范装卸货操作,减少对周边敏感建筑物的噪声影响。制定噪声重点排污单位名录,实施工业企业排污许可证制度,实行噪声排污许可管理。
提高声环境综合管理水平。编制噪声污染防治行动计划,合理制定管理方案。完善全市声环境质量监测网络,逐步建成覆盖全市主要区域、道路、建筑施工和居住区,实时响应的声环境质量自动监测网络。创新噪声执法监管手段,推广远程喊停、无人机执法等监管方式,在特定区域和时段严格实施禁鸣、限行、限速等措施。
第七章 强化污染风险管控,保障土壤安全利用
深入打好土壤污染防治攻坚战,坚持源头防控、分类管理、严格准入、管控修复、协同治理,切实解决突出土壤环境问题,有效防范风险,确保“吃得放心、住得安心”;农用地、建设用地土壤污染得到逐步解决,土壤环境风险得到基本管控,土壤环境监管能力得到进一步提升,土壤环境质量总体稳定并不断改善。
第一节 严格土壤污染源头防控
加强重点行业污染源监管。加强重点企业环境监管,对涉重金属、涉危险废物、化工、尾矿库重点区域进行污染源排查;严格落实重金属污染物排放总量控制制度。严格涉重金属行业环境准入,以玉林龙港新区龙潭产业园区为重点,加强涉重金属园区污染治理,新、改、扩建涉重金属重点行业建设项目必须遵循“减量置换”或“等量替换”原则。持续推进耕地周边涉镉等重金属行业企业排查整治,动态更新污染源排查整治清单。对“十三五”期间整治销号的污染源开展“回头看”。严格落实重金属污染物排放总量控制制度,深入实施减排改造工程。
实施耕地土壤重金属污染成因排查。以土壤重金属污染问题突出区域为重点,对影响土壤环境质量的输入输出因素开展长期观测。在已开展的耕地土壤污染成因排查和分析试点基础上,开展集中连片耕地土壤重金属污染途径识别和污染源头追溯,逐步建立污染源清单。探索采取阻断污染物扩散途径、削减污染物排放总量等措施,有效遏制污染源对耕地的持续影响。
第二节 加强土壤环境分类管理
开展耕地土壤环境质量类别动态更新调整。在全市农产品主产区开展耕地土壤和农产品协同监测与评价,按照评价单元开展产品质量(重金属)抽样检测工作。定期对各类别农用地面积、分布等信息进行更新,数据上传至农用地环境信息系统。2023年底前完成全市耕地土壤环境质量类别动态调整。
严格保护优先保护类耕地。建立节约集约用地模式,严控非农业建设占用优先保护类耕地。依法将符合条件的优先保护类耕地划为永久基本农田,在永久基本农田集中区域,不得规划新建可能造成土壤污染的建设项目。加强农业投入品质量监管,从严查处向农田施用不达标肥料等农业投入品的行为。
持续实施耕地安全利用。制定“十四五”受污染耕地安全利用方案及年度工作计划,明确各县(市、区)内安全利用类耕地和严格管控类耕地的具体管控措施。总结农用地安全利用技术模式,分区分类建立完善安全利用技术库和农作物种植推荐清单,巩固提升耕地安全利用水平。
第三节 实施土壤污染治理与修复
开展农用地土壤污染风险管控和治理修复。严格控制耕地、林地、草地、园地的农药使用量,禁止使用高毒、高残留农药。
着力推进轻中度污染耕地安全利用,制定实施受污染耕地安全利用方案,加强耕地、林地、园地产出食用农(林)产品质量检测,推广低积累品种替代、水肥调控、土壤调理等农艺调控措施,降低农产品污染超标风险。到 2025 年,完成国家和自治区要求的受污染耕地的治理与修复面积指标。
有序开展建设用地风险管控与治理修复。选取土壤污染问题突出、前期基础较好,资金来源明确的污染地块,开展污染地块治理与修复试点示范。选择固化/稳定化、土壤淋洗、土壤改良、原地异位化学氧化修复等适宜的治理与修复措施。到 2025 年,确保重点建设用地安全利用得到有效保障。
第四节 加强地下水污染防控
持续推进地下水保护工程措施。针对玉林市已划定的 7 个地下水水源保护区,采取保护围栏、警示牌、截污沟、排水防渗沟、污染源清理等措施;对于其他 120 处(涉及开采井 603 眼)生活用水地下水水源地,主要采用农村人饮工程取用水井,规划实施地下水水源地保护围栏总长 23.4 千米,截污沟、排水防渗沟、沼气池、污染源清理等措施 497 处。对各县(市、区)城区地下水进行严格管理,并局部进行压采禁采的方法进行保护,并铺设自来水管道,利用其它水源进行替代。
加强地下水管理措施实施。加强需水、供水和节水管理,优化水资源配置,优先使用地表水资源,尽量少采和不采地下水。严格实行浅层地下水计划开采、目标管理和总量控制制度,逐步建立和完善区域水资源分配,实现地下水用水总量控制。制定年度水量分配方案和调度计划,实施水量统一调度,健全取水许可制度与水资源论证制度,将水资源论证制度、取水许可制度与水权制度有机结合。建立健全地下水资源有偿使用和节水监督管理制度。对于地下水污染,形成完善的生态补偿机制,加大对地下水污染治理的执法力度,降低地下水污染。
强化地下水资源监测与计量。合理布设地下水井网,掌握地下水动态,建立水质信息预警预报系统,通过监测站和预警预报系统形成覆盖我市的现代化和快速反应的地下水监测网络。

第八章 加强生态保护监管,维护自然生态环境安全
坚持尊重自然、顺应自然、保护自然,统筹推进绿色空间开发,开展山水林田湖草系统治理,实施生物多样性保护重大工程,强化生态保护监管,守住自然生态安全边界,筑牢生态安全格局,构建区域生态廊道体系,提升生态系统服务功能。
第一节 严守生态保护红线
完成陆域生态保护红线勘界定标,开展生态保护红线基础调查和人类活动遥感监测,及时发现、移交、查处各类生态破坏问题并监督保护修复情况。建立生态环境、自然资源、水利、林业等相关部门执法信息移交、反馈机制,协同开展生态保护红线监管执法。定期开展生态保护红线的保护修复成效评估,并对生态保护红线的保护修复、管理情况开展督查。落实生态环境损害赔偿和责任追究制度,推进县(市、区)人民政府及有关部门对生态保护红线的保护修复与管理。
第二节 优化生态空间格局
统筹城市空间合理利用。以自然生态为城市建设发展基底,加强自然生态用地及环境基础设施建设用地保障,引导城市空间管控和合理利用。以博白县、陆川县为重点,编制“十四五”生态修复规划,着力推动重点区域绿色开发建设,打造宜居宜业宜游的空间保护与开发典范。
稳固生态安全格局。推进绿道、碧道、森林步道、河滨生态景观带建设,推动“蓝绿空间”形成有机整体。合理设计城市通风廊道,构建有利于污染物扩散的区域空间格局,扩大生态环境容量。在城市开发边界外划定生态、农业单元,实施自然生态空间精细化管理。
强化空间开发环境管控。完善“三线一单”生态环境分区管控体系,加强“三线一单”在政策制定、环境准入、园区管理、执法监管等方面的应用。健全环境影响评价等生态环境源头预防体系,开展重大产业布局和重大基础设施建设生态环境影响评估,开展区域空间生态环境评价改革试点。
第三节 推进生态系统保护修复
加强重点公益林管护与监测。进一步优化自治区级以上公益林区划落界,完善公益林动态调整,健全和完善森林生态效益补偿机制。继续实施南流江、九洲江流域综合治理的防护林工程建设。将大容山饮用水水源地、自然保护地内重要区位天然林和商品林、国有林场部分生态区位重要区域纳入公益林保护和管理范畴。组织开展公益林资源变化情况年度监测和生态状况定期定点监测评价。到 2025 年,全市自治区级以上公益林面积稳定在 6.56万公顷。
全面推进天然林保护与修复。全面落实天然林停伐协议及管护,进一步落实天然商品林林权权利主体,全面落实天然林保护责任,加强对天然林补偿资金的监督和管理力度,严厉打击破坏天然林资源等违法行为。科学实施天然林修复,更新树种选择乡土树种或珍贵树种;将未成林封育地、灌木林地、荒山地等纳入天然林后备资源培育范围,采取封山育林措施促进成林。到 2025年,全市天然林面积稳定在 4.27 万公顷。
加强湿地保护与修复。加强对北流大容山水库和六洋水库、容县杨梅河下烟水源地、宁冲水库、兴业县马坡水库、陆川县东山西山水源地、博白县绿珠江水源地、福绵区罗田水库和江口水库等湿地资源保护以及湿地资源监测、管理体系等方面的能力建设。重点推进地方级湿地公园建设和重要湿地名录认证,加强湿地生物多样性保护,推进湿地有害生物防治,完善湿地科研监测监管和科普宣教体系。到 2025 年,全市湿地面积保有量不少于2.42 万公顷。
构建区域生态廊道体系。加强南流江、北流河、九洲江等流域重点区域森林植被保护和修复,提高生态环境承载力,扩大水质较好湖库范围,修复水生生物生境。重点推进在福绵镇南流江干流建设生态护岸 10.52 千米,岸坡生态绿化 60 公顷,人工湿地公园 3 处 23 公顷的生态廊道构建工程。
加强矿山地质环境保护与生态修复。统筹做好矿产资源利用和保护,整治“半边山、一面墙”式矿山,提高矿山开采的规范化、科学化水平;推进历史遗留废弃无主矿山修复,到 2025 年底,全市废弃矿山综合整治率达到 60%;推进绿色矿山创建工作,应建尽建。
巩固提升模范城市系列建设成效。在巩固提升玉林市“国家森林城市”建设成效基础上,积极推进“广西森林城市系列”“国家环境保护模范城市”创建,在北流市、陆川县、博白县、容县、兴业县等村屯绿化基础良好的村屯选点打造自治区“绿美乡村”高标准建设示范样板。到 2025 年,博白县成功创建“广西森林县城”,逐步实现全市森林县(市)全域覆盖。
第四节 加强生物多样性保护
推进自然保护地管理与建设。在各类自然保护地控制区内科学划定适当区域开展生态教育、自然体验、生态旅游等活动,扶持和规范原住居民从事环境友好型经营活动。加快推进全市 13处自然保护地整合优化方案、总体规划编制及勘界立标;积极申请国家、自治区资金及市县配套资金,用于保护区内基础设施建设,完善界桩、界碑、标牌等自然保护区设施、设备,提升自然保护地管理局的森林管护水平。到 2025 年,全市自然保护地保有面积占国土面积比例为 3.51%以上。
健全生物多样性保护机制。建设并定期更新野生动植物与重要物种栖息地、原生境数据库,加强野生动植物保护监督。定期开展全市生物多样性调查评估,评估重点物种受威胁状况,识别生物多样性保护关键区域,发布玉林市生物多样性保护白皮书。加强生物多样性保护宣传教育,推动建立生物多样性保护全民参与机制。
实施生物多样性保护工程。编制玉林市重点保护动植物名录,建立受威胁物种及珍稀濒危物种调查监测网络,纳入全市生态监测体系。制定受威胁物种保育计划并开展保育工程,推进大容山小灵猫等珍稀濒危物种资源及其栖息地调查与监测和公众教育基地建设,继续在大容山、天堂山、那林三个自治区级疫源疫病监测站组织开展候鸟保护和疫源疫病监测调查,应用“广西陆生野生动物疫源疫病监测信息管理系统”实时汇总上报相关信息。
强化生物安全监管。完善集疫病疫情、风险分析、技术法规、应急预警为一体的生物安全监测预警体系,加强有害生物防治。严格外来物种管控,加强野生动植物及其产品进出口、生物安全管理,实施薇甘菊、松材线虫、红火蚁等重大外来入侵物种综合防治和生态修复;开展自然保护地外来入侵物种防控成效评估;探索开展转基因生物技术的生物安全监管,提升生物安全监测能力和监管力度。

第九章 严格核与辐射监管,确保安全第一
以风险防控为核心,加强核与辐射环境安全监管,以能力建设为支撑,落实安全主体责任,持续提升核与辐射安全水平,防控结合、常备不懈,严防核与辐射环境风险。
第一节 加强核与辐射环境安全监管
提升核与辐射安全监管与应急水平。加强全市核与辐射监管能力建设,开展全市统一的集核与辐射安全监管、事故应急、环境监测、风险源信息、核与辐射评估、模拟技术支撑开展核与辐射安全常态化监督检查,加强放射性物品运输安全监管能力建设。
加强辐射环境监测能力。大力推进辐射环境监测能力建设,配齐辐射环境监测设备,协助自治区在重点区域或重点流域建设辐射环境自动监测站,提高监测预警能力。
第二节 严防核与辐射环境风险
加大核与辐射执法监管力度。督促通信运营商规范做好建设项目的备案,督促新、扩、改建核技术应用项目业主单位严格按照规定的程序依法申请办辐射许可证,督促核技术利用单位落实放射源安全管理制度,做好核技术应用单位辐射安全许可证的核发、延续、变更和注销等。
加强核与辐射应急响应。推动涉辐射单位进一步完善辐射应急预案,建立健全内部管理辐射规章制度。建立核与辐射事故处置应急响应能力,高效有序地做好辖区核与辐射事故的预防和应急救援,明确有关部门及企业处置突发辐射事故的职责,规范应急处置程序。
第十章 防控重点领域污染风险,牢守环境安全底线
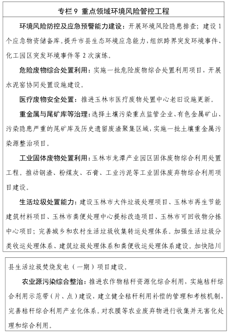
持续推进环境风险防控体系建设与完善,加强固体废弃物综合利用与处置能力,提高危险废物的安全处置水平,继续加强化学品、重金属及尾矿库的风险管控,全面提高环境风险防控和环境应急处置能力,切实维护生态环境安全,全力保障健康安全的人居环境。
第一节 健全环境风险防控体系
持续完善环境风险防范与应急管理体系。强化企事业单位环境风险防范主体责任,建立风险分级分类管控体系,执行相关技术标准与指南,推动重点行业、企业环境风险评估和等级划分,提高企业安全风险防控水平。加强对全市涉及石化、危险化学品生产经营和仓储运输、涉重金属、核辐射等工业企业和工业集聚区的重点区域管控。完善突发环境事件应急管理多层次预案体系,健全生态环境风险动态评估和管理机制。定期开展企事业单位环境风险隐患排查专项整治。强化政府、企业环境应急预案管理,规范落实环境应急演练和培训。
提高生态环境风险防控基础能力。继续推进环境应急机构队伍能力、应急监测预警平台、应急指挥协调体系、应急技术与专家支持体系、应急信息与通讯平台等建设,夯实环境应急基础,提升突发环境事件应急响应和处置能力。提高市县两级环境应急管理队伍能力,完善环境应急专家库和环境应急资源信息档案库,加强市、县、工业园区、企业等多层次环境应急物资储备,分类分级开展环境应急人员培训。
第二节 增强固体废物利用处置能力
推行城乡生活垃圾分类治理。全面实行生活垃圾分类,建立“以块为主、条块结合”的市、区、街道、社区四级联动的生活垃圾分类工作体系;完善城乡生活垃圾收集转运处理体系;完善县城垃圾无害化资源化处理设施;继续完善农村生活垃圾收运处置体系,整治农村非正规垃圾堆放点。到 2025 年,市城区、试点县县城基本建成生活垃圾分类处理系统,生活垃圾资源化回收利用率达 35%以上,生活垃圾分类覆盖率 100%。其他县城及农村应当因地制宜、逐步推行生活垃圾分类制度。加强城市餐厨垃圾处置设施建设,力争市、县城区具备餐厨垃圾处理能力。
推进农业废弃物资源化利用和处置。建设秸秆综合利用示范带(片、点),建立健全秸秆利用补偿的管理和考核机制,完善秸秆综合利用产业化体系。鼓励农药使用者妥善收集农药包装物等废弃物;加大工作力度,督促农药生产企业、农药经营者回收农药废弃物,防止农药污染环境和农药中毒事故的发生。鼓励农产品主产区县域探索构建“市场主体回收、专业机构处置、公共财政扶持”的农药废弃物回收和集中处置机制。
推进一般固体废物综合利用处置。加快构建一般固体废弃物分类体系,加强金属废物、废塑料、废玻璃、废纸板、木材等回收利用,提升精细化分类水平。鼓励入驻企业利用信息平台交换资源,实现区内企业固体废物最大程度的综合利用。加强建筑垃圾处理体系建设,合理布局建筑垃圾转运调配、消纳处置和资源化利用设施,提高建筑垃圾资源化利用水平。强化监管,严禁洋垃圾走私入境。
补齐城市污泥处理处置设施建设短板。全面推行污水处理厂减容减量,出厂污泥含水率降低至 80%以下,强化污水处理厂运营企业“泥水并重”处理责任,新、改、扩建治污水处理厂在设计、建设阶段应一并考虑污泥减量设施,采用深度脱水工艺,推广城市污泥处理多样化。加强以广西先进装备制造城(玉林)、容县经济开发区现代农机装备产业园、龙潭产业园区、玉林中医药健康产业园和农产品深加工产业园、玉林(福绵)节能环保产业园和北流市服装皮革产业园等重点园区为核心的废水处理污泥的安全处理处置监管。
加强塑料污染治理。全链条防治塑料污染。支持生物基产品和可降解塑料等替代产品研发和生产,建设可降解环保餐具基地;有序限制部分塑料制品生产、销售和使用。持续开展塑料污染治理部门联合专项行动,对纳入淘汰类产品目录的一次性发泡塑料餐具、一次性塑料棉签、含塑料微珠日化产品等开展执法工作。加强农资包装废弃物回收利用,强化农田地膜残留监管和污染治理,提升农膜回收利用率,实现全市地膜残留量负增长。
第三节 提高危险废物安全处置水平
完善危险废物监管体系。推进社会源废铅蓄电池和废矿物油污染专项整治、医疗机构废弃物专项整治行动,健全危险废物管理台账,构建危险废物长效管理机制。加强危险废物联防联控,严厉打击跨区域非法转移倾倒处置固体废物违法行为,实现危险废物全过程管控。建立健全“源头严防、过程严管、后果严惩”的危险废物环境监管体系。
推进危险废物安全处置能力建设。推进危险废物利用处置能力与实际需求相匹配,整合现有资源,提高危险废物处理设施运行效率,按照自治区专项规划的要求建设危险废物焚烧设施、填埋设施、综合利用设施以及医疗危险废物处置设施,提升危险废物利用处置能力。
加强医疗废物应急处理能力建设。推进玉林市医疗废物处置中心老旧设施更新,提升医疗废物安全处置能力和污染防治水平。持续做好全市医疗废物、废水、废气监管。全面提高全市医疗废物应急处理能力。制定医疗废物应急方案,加强突发事件或疫情下医疗废物应急处置风险防控。
第四节 加强化学品风险防控
对危险化学品生产装置或者储存数量构成重大危险源的危险化学品储存设施,严格执行与居民区安全距离等有关规定。做好危险化学品运输、储存、使用环节的风险评估,完善风险防控体系。严格废弃危险化学品安全处置,加强废弃危险化学品收运、贮存、处置规范化管理。
第五节 深化重金属及尾矿库风险管控
加大企业污染治理力度。严格落实含重金属废水清污分流、雨污分流、分质处理要求,提高尾矿库渗滤液、采矿企业矿井水和选矿企业选矿废水收集处理率,推进电镀企业废水分质回用、冶炼企业生产废水循环利用等工程。加强有色冶炼企业除尘设施改造和废气污染治理,做好污酸处理和综合利用,减少重金属排放。加强有色金属冶炼等行业无组织排放污染治理。全面推进落
实排污企业自行监测制度,按照监测技术规范和质量控制规定对重金属污染物达标排放情况开展自测。
提高环境风险防范水平。以有色金属、化工等工矿企业为重点,全面掌握企业周边及尾矿库特征污染物、周边环境敏感点信息,督促企业按照相关要求做好环境风险评估、环境安全隐患排查治理、环境应急预案等。严格尾矿库企业的综合管理,从源头避免在近距离内有居民或重要设施选址建设坝体高、势能大的尾矿库和临近江边、河边、湖库边或位于居民饮用水源地上游的尾矿库,降低尾矿库事故造成环境污染的风险。

第十一章 构建现代化体系,提高环境治理能力
以体制机制改革为突破口,到 2025 年,基本建成全市环境治理的领导责任体系、企业责任体系、全民行动体系、监管体系、风险防控体系、市场体系、信用体系,落实各类主体责任,提高市场主体和公众参与的积极性,形成导向清晰、决策科学、执行有力、激励有效、多元参与、良性互动的现代环境治理体系,为美丽玉林和生态文明强市建设提供有力的制度和能力保障。
第一节 加快健全现代环境治理体系
健全环境治理领导责任体系。建立并完善市负总责、县(市、区)抓落实的工作机制。各级党委和政府每季度至少研究一次生态环境保护工作,贯彻落实党中央、国务院及自治区党委、政府各项决策,及时部署生态文明建设和生态环境保护工作。建立健全生态环境保护委员会议事协调机制。压实各相关部门生态环境保护责任,履行好本部门、本领域生态环境保护工作职责,合力提升生态环境保护工作水平。开展目标评价考核,完善生态文明建设目标评价考核体系。建立完善生态环境保护督察反馈意见整改常态化协调机构,落实日常管理机制,制定长效工作制度,协调各级各部门,全力抓好中央、自治区生态环境保护督察反馈意见问题整改。
健全环境治理企业责任体系。加强企业环境治理责任制度建设,严格落实污染治理、损害赔偿和生态修复责任。严格落实《排污许可管理条例》,督促企业落实台账管理、自行监测、执行报告制度等证后管理制度,健全事前、事中、事后监管体系,加强对企业排污行为的监管。推进生产服务绿色化,从源头防治污染,加大清洁生产推行力度,加强全过程管理,减少污染物排放。
健全环境治理全民行动体系。完善公众监督和举报反馈机制,实施生态环境违法行为举报奖励制度,充分发挥 12369 环保举报热线、政府服务 12345 热线作用,畅通环保监督渠道。加强舆论监督,实时公开或定期向新闻媒体通报各类生态环境突出问题整改进度、重大突发环境事件处置情况、生态环境违法行为典型案例。提高公民环保素养,把环境保护纳入国民教育体系和党政领导干部培训体系,加大环境公益广告宣传力度,引导公民自觉履行环境保护责任,积极开展垃圾分类,践行绿色生活方式,倡导绿色出行、绿色消费。
健全环境治理监管体系。进一步深化生态环境保护综合行政执法改革,整合相关部门污染防治和生态环境保护执法职责、队伍,统一实行生态环境保护执法,全面提高市、县两级综合执法规范化水平。全面完成生态环境机构监测监察执法垂直管理制度改革;依托基层治理平台建设,加强乡镇生态环境监管体系;进一步完善“河长制”。推行“双随机、一公开”环境监管模式,依托在线监控、卫星遥感、无人机监控等科技手段,优化非现场检查方式,提高监管时效性和准确性。对群众反映强烈、主观恶意的环境违法行为,综合运用手段加大执法力度。除国家组织的重大活动外,各地不得因召开会议、论坛和举办大型活动等原因对企业采取停产、限产措施。
健全环境风险防控体系。深入调查研究,定期组织全市环境安全形势分析,重点针对尾矿库、危险废物医疗废物处置、化工石化、核与辐射、危险化学品等领域潜在的重大环境风险进行分析研判。修订完善突发环境事件应急预案,细化环境事件应急响应流程,完善现场应急处置规范。建立健全跨部门、跨区域环境应急协调联动机制,加强生态环境、应急管理、交通运输、公安等部门工作衔接,科学高效处置突发环境事件。整合政府、部门和企业等各类环境应急资源,建立资源信息数据库,实现信息共享和快速调配。加强应急处置能力建设,强化突发环境事件应急演练,提升队伍应急救援与处置能力。
健全环境治理市场体系。深入推进“放管服”[17]改革,实施“最多跑一次”改革,持续推进“减证便民”行动。规范、推广政府和社会资本合作模式,引导社会资本参与环境治理。以环境公用设施、工业园区等领域为重点,通过政府购买服务等方式,加大对环境污染第三方治理的支持力度。以市场化、专业化、产业化为导向,规范环境影响评价、环境监测、环保设施建设运营、污染治理修复等市场秩序。严格落实“谁污染、谁付费”政策导向,通过污染治理成本分摊,推动污染者自觉履行环境保护责任。配合自治区健全医疗废物处理处置收费机制。完善落实建制镇污水垃圾处理收费政策,配合自治区探索建立农村污水处理收费机制。
健全环境治理信用体系。加强政务诚信建设,建立健全环境治理政务失信记录,归集至相关信用信息共享平台,依托“信用中国”网站等依法依规逐步公开。健全企业信用建设,完善企业环保信用评价制度,落实守信联合激励和失信联合惩戒制,依据评价结果实施分级分类监管,纳入全国信用信息共享平台,依法向社会公开。
第二节 推进环境治理能力现代化
提升环境基础设施支撑能力。加快补齐环境基础设施短板,形成布局完整、运行高效、支撑有力的环境基础设施体系。推进“污水处理提质增效达标区”建设,消除城市建成区污水管网空白区、污水直排口,强化农村生活污水治理规模化建设、专业化维护、一体化推进。在龙潭产业园区、玉柴工业园、玉林中医药健康产业园等重点园区,推进污水集中处理和回用设施建设。加强博白县生活垃圾焚烧厂、北流生活垃圾焚烧厂运行管理,确保全部实现达标规范运行、危险废弃物安全处置、废气达标排放。全面推行生活垃圾分类,尽快建成与垃圾分类相匹配的终端处置设施。支持“无废城市”试点建设,打造固体废物管理“区域样板”。
提升生态环境监测和执法能力。完善全市生态环境监测网络,包括完善空气、地表水、声环境等生态质量监测网络建设。建设跨县区域生态环境监测基础能力建设。进一步深化生态环境保护综合行政执法改革,统筹执法资源和执法力量。加强生态环境保护综合执法队伍建设,探索推进乡镇政府环保执法,通过政府购买服务的形式,招聘协管员充实队伍力量,组建项目进度协调组和生态环境项目专家组,推进生态环境项目落地见效,提升生态环境综合执法能力。
提高防范和化解环境风险能力。深入开展重点产业安全环保整治提升行动,提高园区规划建设、安全监管、污染防治、应急救援和公共服务等综合管理能力。加强环境应急处置能力建设,完善环境风险企业、产业园区应急处置救援队伍,高标准配备物资装备。
加强区域生态合作与联防联控。加强玉林市与北海、钦州和湛江周边城市会商沟通、协同合作,推进南流江、九洲江流域综合治理工程。联合北海市加快推进龙港新区尾水深海排放工程。协作推进“两江”饮用水安全保障,农业源、生活源工业源、内源等污染源整治。
持续推进智慧环保系统建设。升级智慧环保平台,提升平台的系统综合性及使用便捷性。融合人工智能、物联网、大数据等前沿技术,完善水、大气、噪声等信息的生态环境物联感知网络,实现全市生态环境状况、污染物排放、环境风险等要素的实时监控、态势预警和信息共享。构建市、县(市、区)一体化指挥调度、网格化生态环境监管、污染源全流程管理、生态环境大数据应用体系,切实提升环境智慧化监管能力,打造智慧环保先行示范样板。

第十二章 强化规划实施保障
第一节 加强组织领导
全市各级人民政府是规划实施的责任主体,统筹推进本地区经济社会与生态环境保护发展。围绕规划提出的目标任务,加强各部门间统筹协调,推动多部门任务目标和管理政策的有效衔接。把规划的生态环境保护和管理各项目标、指标和任务分解到区域、项目、实施主体等各个环节,层层落实责任。对“十四五”规划实施情况进行信息公开,推动全社会参与和监督,加强规划督促考核和跟踪评估,确保规划全面实施。
第二节 加大环保投入
全市各级人民政府年度预算应充分考虑生态环境保护需求,优化资金支出结构,统筹保障环境污染防治和生态保护修复等领域,积极发挥市场作用,调动和引导社会资金大力投入生态环境建设。强化财税政策引导,引导资金流入节约资源技术开发和生态环境保护产业,为符合条件的项目提供融资服务。鼓励金融机构对民间资本参与生态环保项目提供融资支持。
第三节 加强科技支撑
完善大气环境、重点流域水生态环境等环境监测网络体系,建设信息和数据共享平台,不断完善监测体系和分析评估体系;加快技术成果推广应用,重点推广农业面源污染防治,农业节水和水资源循环利用、生态修复、畜禽养殖污染防治等适用先进技术。加大科研技术能力建设,争取得到生态环境部《百城千县万名专家生态环境科技帮扶行动计划》帮扶,促进生态环境保护的重大战略研究和先进技术推广应用,为生态环境保护科学管理提供技术支撑。
第四节 推动项目实施
以解决突出生态环境问题、推动规划目标指标落实为核心,组织实施好一批关系全局和长远发展的重大项目。抓好重大项目建设用地保障,优先保证生态环境保护重大基础设施的用地需求。每年对全市环境质量改善、重点污染物排放、生态环境保护重大工程进展情况进行调度,掌握规划目标、任务、措施和重点工程实施进度;根据国家新要求、评估结果及需求变化,适度调整规划目标和任务。集中财力保证政府投资重大项目的资金需求,鼓励和引导社会资本投资重大项目。
第五节 完善实施评估
建立统筹有力、协调得当、运转高效的生态环境保护建设工作机制。加强对规划实施情况的监督检查、跟踪分析和评估考核,保障规划工作和项目的落实落地。调动各方面的积极性、主动性和创造性,引导全社会共同参与,确保规划目标和任务顺利完成。在 2023 年底和 2025 年底,分别对规划实施情况进行中期评估和终期考核,评估和考核结果向社会公布,并作为对领导班子和领导干部综合考核评价的重要依据。
名词解释
1.细颗粒物(PM2.5):是指环境空气中空气动力学当量直径小于等于 2.5 微米(μm)的颗粒物。
2.可吸入颗粒物(PM10):是指环境空气中空气动力学当量直径小于等于 10 微米(μm)的颗粒物。
3.受污染耕地安全利用率:是指实现安全利用的受污染耕地面积,占行政区受污染耕地总面积的比例。
4.“三线一单”:是指生态保护红线、环境质量底线、资源利用上线和生态环境准入清单。
5.“绿盾”:是指以打击违法违规破坏自然保护地生态环境的人类活动为主要内容的自然保护地监督检查专项行动。
6.两湾:是指广西北部湾经济区和粤港澳大湾区。
7.环保产业:是指在国民经济结构中,以防治环境污染、改善生态环境、保护自然资源为目的而进行的技术产品开发、商业流通、资源利用、信息服务、工程承包等活动的总称。
8.碳达峰:是指在某一个时点,让二氧化碳的排放不再增长达到峰值,之后逐步回落。
9.碳中和:是指企业、团体或个人测算在一定时间内,直接或间接产生的温室气体排放总量,通过植树造林、节能减排等形式,抵消自身产生的二氧化碳排放,实现二氧化碳的“零排放”。
10.绿色产业:是指积极采用清洁生产技术,采用无害或低害的新工艺、新技术,大力降低原材料和能源消耗,实现少投入、高产出、低污染,尽可能把环境污染物排放消除在生产过程之中的产业。
11.四强两区一美:“四强”指产业强、枢纽强、生态强、法治强;“两区”指乡村振兴示范区、政治生态示范区;“一美”指城市美。
12.温室气体:是指大气中具有温室效应的某些微量气体,有二氧化碳(CO2)、甲烷(CH4)、一氧化二氮(N2O)等 30 余种。
13.碳汇:是指森林吸收并储存二氧化碳的多少,或者说是森林吸收并储存二氧化碳的能力。
14.绿色制造:是指在满足产品功能、质量和成本要求的前提下,系统考虑产品从设计、制造、包装、运输、使用到报废处理的整个生命周期中,对环境的负面影响最小、资源利用率最高的制造模式。
15.VOCs:一般是指挥发性有机物。在标准状态下饱和蒸气压较高(标准状态下大于 13.33Pa)、沸点较低、分子量小、常温状态下易挥发的有机化合物。
16.OBD:车载自动诊断系统,系统将从发动机的运行状况随时监控汽车是否尾气超标,一旦超标,会马上发出警示。
17.“放管服”:“放”是指简政放权,降低准入门槛;“管”是指创新监管,促进公平竞争;“服”是指高效服务,营造便利环境。
文件下载:
玉林市人民政府办公室关于印发玉林市生态环境保护“十四五”规划的通知.doc
文件下载:
关联文件:
各县(市、区)人民政府,各开发园区管委,市政府各委办局:
经市人民政府同意,现将《玉林市生态环境保护“十四五”规划》印发给你们,请认真组织实施。
玉林市人民政府办公室
2022年8月15日
玉林市生态环境保护“十四五”规划
本规划根据《中国共产党玉林市委员会关于制定国民经济和社会发展第十四个五年规划和二〇三五年远景目标的建议》、《玉林市国民经济和社会发展第十四个五年规划和 2035 年远景目标纲要》,以及国家和广西壮族自治区有关生态环境规划,结合玉林市生态环境保护实际情况编制,主要阐明生态环境保护的总体目标、主要任务和重点工程,是全市生态环境保护工作的纲领性文件,是相关专项规划的重要编制依据。
第一章 开启生态文明强市建设新征程
第一节 生态环境保护成就
“十三五”时期,全市深入贯彻落实习近平生态文明思想,加强组织领导,落实各方责任,加大环保投入,推进各项工作,生态环境质量持续改善,生态系统得到有效保护和修复,污染防治攻坚战取得阶段性胜利,环境风险防控全面加强,环境治理体系稳步构建,人民群众的生态环境获得感不断增强,为经济社会发展奠定了坚实的生态环境基础。
生态环境质量持续改善。“十三五”时期,玉林市环境空气质量稳定提升。环境空气质量改善明显:2016—2020 年,城市环境空气质量持续提升,其中,2020 年,玉林市城区环境空气质量优良率为 98.9%,排名全区第 4,PM2.5(细颗粒物[1]。相关名词解释见文末。下同)和 PM10(可吸入颗粒物[2])平均浓度分别为 28 微克/立方米和 46 微克/立方米,比 2016 年分别下降 18.1%和 13.2%,全面完成自治区考核目标。水环境质量持续向好:九洲江、北流河水质稳定在Ⅲ类,南流江水质逐年提升,2020 年达到Ⅲ类,实现了自治区“三年大见成效”的目标要求;县级以上18个集中式饮用水源地水质均达Ⅲ类,优良比例为 100%;城市建成区内连续五年无黑臭水体。土壤环境质量总体稳定可控,辐射环境质量总体良好。
减污降碳工作扎实推进。全市产业结构优化调整取得进展,关停 24 家高能耗、高污染水洗厂,淘汰 1 家工业炉窑,推动清洁能源替代炉窑 16 家,淘汰燃煤锅炉 170 台,推进清洁能源和新能源,逐年降低煤炭消费总量。能源消费总量和强度“双控”目标超额完成,清洁能源供应能力得到增强。交通运输结构调整取得实效,加快城市公交、出租车的新能源替代,推进油品升级,加强机动车移动源尾气排放监管。全市各城区(县城)污水处理厂完成提标扩容改造,污水处理能力达到 41.0 万吨/日,平均日处理量为 37 万吨;建成镇级污水处理厂共 97 个,处理能力达到12.5 万吨/日,实现建制镇污水处理设施全覆盖;全市 10 个自治区 A 类及以上工业园区全部建成污水集中处理设施;建成农村生活污水处理站 523 套、生态湿地 68 套。建成有机肥加工厂(点)29 个、病死畜禽无害化处理厂 18 个,畜禽粪污综合利用率达95.38%、超出自治区目标任务 5.38 个百分点,规模养殖场畜禽粪污利用设施配套率达100%、超出自治区目标任务 5 个百分点。“十三五”时期,全市化学需氧量、氨氮、二氧化硫、氮氧化物排放量分别较 2015 年下降 7.1%、3.8%、1.0%、5.5%,圆满完成自治区下达的目标任务。2020 年单位生产总值二氧化碳降低6.74%。污染防治攻坚取得阶段性胜利。“十三五”时期,在市委、市政府的坚强领导下,各级各部门齐抓共管生态环境保护2018-2020 年,全市在一般公共预算中支持生态环境保护与治理资金支出约 48 亿元,污染防治攻坚战取得阶段性胜利。蓝天保卫战成效明显,“散乱污”企业整治基本完成,城市工地和道路扬尘、秸秆焚烧污染、烟花爆竹燃放污染、餐饮油烟排放等得到有效控制。碧水保卫战稳中提质,县级及以上集中式饮用水水源地200个环境问题全部完成整治,九洲江、南流江等重点流域水质显著改善。净土保卫战深入推进,土壤污染现状基本摸清,污染源头管控得到强化,重点行业重点重金属污染物排放削减完成国家下达任务,历史遗留污染问题逐步得到解决,全市受污染耕地安全利用率[3]为 96.66%,污染地块安全利用率达 100%。自然生态保护修复效果显著。2020 年全市森林覆盖率达62.37%,29 个村获评为国家森林乡村,玉林市荣获国家森林城市、国家园林城市称号。生态空间管控措施逐渐落地,“三线一单”[4]生态环境分区管控体系基本成形,在优化区域发展和提高环评审批效率等方面开始发挥积极作用,2017—2020年“绿盾”[5]自然保护区监督检查专项行动成效明显,有力遏制和严防自然保护区内无序开发活动,生态破坏现象逐年减少。生态文明示范创建取得积极进展,14 个镇、317 个行政村获得“自治区级生态乡镇”“自治区级生态村”;评定 486 个“玉林市级生态文明村”。
环境风险防控全面加强。建成一般工业固体废物收集处置项目 21 个,处置能力 493 万吨/年,危险废物经营项目 11 个,收集处置能力 40.74 万吨/年。医疗废物处置能力达 15 吨/天。建立完善全口径涉重金属行业企业排查清单,共 27 家涉重金属行业企业,相继开展 20 余项涉及固体废物专项整治行动,累计排查企业 3752 家次,排查并落实整改存在问题 300 余处,严格涉危险化学品和固体废物企业应急收集池检查整治,严厉打击危险废物矿油、废铅酸蓄电池等相关行业联合执法整治行动,严厉打击危险废物非法跨界转移、处置、倾倒、填埋等违法犯罪活动,严格限制高风险化学品生产、使用、进出口。危险废物产生、贮存、利用、处置各环节得到安全管控。
现代治理体系稳步构建。成立玉林市生态环境保护委员会,有效落实“党政同责、一岗双责”制度。《玉林市九洲江流域水质保护条例》《玉林市南流江流域水环境保护条例》《玉林市销售燃放烟花爆竹管理条例》《玉林市禁止生产销售使用含磷洗涤用品条例》等地方性法规先后颁布实施,为打好污染防治攻坚战提供了有力法律支持与保障。玉林市有关部门生态环境保护责任清单、构建现代环境治理体系等文件陆续出台,有力推动了我市环境治理能力现代化。基本完成生态环境“三项改革”(机构改革、垂直管理制度改革、综合行政执法改革),全市生态环境系统核定各类编制 434 个(其中市本级 105 个、驻县机构 329 个),比改革前增加各类编制 118 个,增加各类编制总数位居全区前列。生态保护补偿机制试点取得经验,粤桂两省区九洲江流域跨界水环境保护合作成功实施,流域上下游横向生态保护补偿机制初步建立。企业生态环境信用评价、环境影响评价文件承诺审批、排污许可、生态环境损害赔偿等制度改革相继落地见效。环境监测预警能力和服务水平明显提高,涵盖空气、水等要素的生态环境监测网初步建成。

第二节 生态环境保护面对新挑战
进入“十四五”新发展阶段,玉林市生态环境保护仍面临新的较大挑战。工业化、城镇化、农业现代化和绿色化进程加快,减污降碳任务艰巨,国家生态环境考核要求更加严格,非洲猪瘟和新冠疫情叠加影响,发展与保护的矛盾更加突出,中央生态环保督察问题急需整改,进一步推进生态环境治理和质量改善面临巨大压力和挑战,生态产品供给和生态公共服务能力与人民群众期盼相比还有很大差距。
生态环境质量改善成效还不稳固。南流江、九洲江高温天气有时出现蓝藻爆发,水质恶化;跨省界考核断面压力大,新增白沙河高速公路桥断面和罗江(大伦河)长岐断面水质不能稳定达标,重点流域水环境容量底数不清,流域污染治理仍需持续发力。非洲猪瘟后养殖量恢复,粪污总量持续增大,全市30%生猪养殖户仍采用传统的水冲粪模式,畜禽养殖污染尚未根本解决。九洲江水量较小,生态流量保障压力大。农业农村污染点多面广,污染治理亟待加强。高耗能、高污染行业企业比重仍然较大。臭氧污染逐步显现且成因复杂,防控手段缺乏,大气污染治理仍处于初级阶段。生态保护红线面积仅占玉林市国土面积5.43%,生态屏障建设与保护任务艰巨。生态环境质量与人民群众的期待仍有一定差距。
工业结构趋向重化工化导致降碳任务艰巨。全市第二产业比重虽然不断下降,但第二产业内部发展不平衡,黑色金属冶炼及压延加工业等6大高耗能行业能耗占规模以上工业能耗比重由2015年的72.77%升至2020年的78.29%,重工业化特征日趋明显。能源结构方面,2020 年,全市能源消费总量 644.58 万吨标煤,预计随着《“两湾”[6]产业融合发展先行试验区(广西·玉林)发展规划(2020—2035 年)》实施,“十四五”能源需求大幅增加,碳排放总量将明显上升,降碳任务艰巨。
生态产品供给能力不足制约经济社会高质量发展。全市森林、湿地等自然生态产品供给的数量不足、质量不高导致生态产品供给能力下降,生态体验设施亟待完善,生态优势资源还未完全有效转化为优质的公共服务和生态产品,满足大众需求的良好生态产品服务“短板”日益突出和显化。全市具有优质的农业基础,但缺乏农业龙头企业和优势农产品,产业化企业综合带动能力不显著,城乡和农村环境基础设施建设滞后导致生态环境污染对农产品质量安全造成威胁,无法保障农业生态产品的全面供给和优势输出,严重制约经济社会高质量发展。
跨界河流多考核压力大。玉林市主要河流南流江、九洲江、北流河、白沙河及大坝河、英桥河、长山河、白马岭河等其他独流入海河流均为跨界河流,且多为源头性河流,水资源量少,人口密度大,水环境承载力小,界河上下游治理不同步,左右岸目标措施相异,导致玉林市出境水质断面不能稳定达标。虽然南流江、九洲江流域跨界治水取得阶段成效,但水质仍不稳固,大坝河、英桥河、长山河、白马岭河等其他独流入海河流水质不能稳定达标甚至时有反弹,水质断面考核压力大。“十四五”期间,南流江、九洲江等重点流域水污染治理任务依然繁重。
中央和自治区生态环保督察反馈问题亟须整改。党中央、国务院、自治区为加强生态文明建设、解决人民群众反映强烈的环境污染和生态破坏问题,常态化开展生态环境保护督察整改工作。根据第二轮督察反馈意见,全市共有 15 个问题,涉及能耗“双控”、生态保护与修复、污水垃圾处理能力建设、南流江水环境综合治理、群众环境信访件处理等方面,自治区要求分阶段完成整改;其中,2022年6月底前完成8个问题整改,2023年6月底前累计完成13个问题整改,2025年12月底前完成全部15个问题整改。
第三节 生态环境保护迎来新机遇
“十四五”期间,生态环境保护迎来重要战略机遇。生态环境保护战略地位更加突出,生态文明建设体制机制逐步健全,生态资源环境优势明显,生态环境保护基础更加坚实,绿色发展已融入经济社会发展进程,全社会保护生态环境的合力显著增强。
生态环境保护处于重要战略机遇期。党的十八大以来,以习近平同志为核心的党中央站在中华民族永续发展的战略高度,作出了加强生态文明建设的重大决策部署。习近平总书记亲自谋划部署、亲自指导推动,提出一系列新理念新战略新举措,形成习近平生态文明思想,成为我国推进生态文明建设和生态环境保护、建设美丽中国的根本遵循,为环境治理和生态保护提供了思想指引,为生态文明建设提供了强大的政治保障。2021年4月,习近平总书记视察广西时强调,要继续打好污染防治攻坚战,把碳达峰[8]、碳中和[9]纳入经济社会发展和生态文明建设整体布局,建立健全绿色低碳循环发展的经济体系,推动经济社会发展全面绿色转型。玉林市委、市政府以习近平生态文明思想为指导,深入学习贯彻习近平总书记视察广西时的重要讲话和重要指示批示精神,提出建设产业强、枢纽强、生态强、法治强、乡村振兴示范区、政治生态示范区、城市美“四强两区一美”两湾先行试验区奋斗目标,把打造“生态强”生态文明强市摆在更加突出位置,把生态文明建设作为重要决策部署列入玉林市委常委会工作要点、政府工作报告内容扎实推进,各级党委、政府和市直有关部门的生态环境保护责任进一步落实,为全市加强生态环境保护推进高质量发展提供了系统的制度保障。
生态环境保护基础坚实。玉林生态资源环境优势明显,森林覆盖率达 62.37%,自然生态状况良好,水、大气等各项环境质量指标均达到或优于自治区考核要求,土壤环境质量状况总体稳定,环境风险防控扎实有效;水、大气、土壤污染防治攻坚战取得显著成效、积累了丰富经验,生态环境治理体系不断完善,先进科学的治理能力不断提高,为“十四五”高质量发展和高水平保护提供了坚实的生态环境基础保障。
全社会保护生态环境的合力显著增强。绿水青山就是金山银山理念更加深入人心,公众参与生态环境保护的积极性主动性将进一步提高,人民群众对自然生态产品要求不断提高,企业环保意识和环保投入力度将明显加大,节能环保产业[7]发展前景更加广阔,全社会保护生态环境的合力显著增强,为生态环境保护提供了良好的社会保障。
生态环境保护政策支持力度持续加大。国家层面更加注重科技帮扶,出台有关政策措施助力基层生态环境治理基础能力建设。绿色信贷和专项债券等绿色财税金融作用不断增强,支持地方推进流域上下游横向生态补偿机制不断深化,生态环境导向的开发模式(EOD)、环保信用评价制度建设等环境经济政策工具不断丰富,生态文明制度改革红利的持续释放,为玉林市“十四五”生态环境保护工作注入更加强劲动力。区域发展战略地位更加凸显。玉林作为连接粤港澳大湾区、北部湾经济区的重要节点城市,具备承接产业转移的优越区位,具备联动“两湾”发展的良好基础,主动融入西部陆海新通道,在基础设施、产业等方面形成了较强支撑能力,为玉林市加快生态环境基础设施建设、统筹城乡发展、推动环境治理体系和治理能力现代化建设等方面带来了重大机遇。总体上看,玉林生态环境保护机遇大于挑战。本规划要锚定2035 年建成美丽玉林总目标,深入打好污染防治攻坚战,推进生态文明强市建设,充分发挥生态环境保护的引导、优化、促进作用,助力经济社会高质量发展。
第二章 指导思想、基本原则与主要目标
第一节 指导思想
以习近平新时代中国特色社会主义思想为指导,全面贯彻党的十九大和十九届历次全会精神,深入贯彻习近平生态文明思想,统筹推进“五位一体”总体布局、协调推进“四个全面”战略布局,深入贯彻落实习近平总书记对广西工作的重要指示精神,牢固树立“绿水青山就是金山银山”的理念,紧紧围绕凝心聚力建设新时代中国特色社会主义壮美广西“1+1+4+3+N”目标任务体系,强化生态观念,积极融入新发展格局,深化“四强两区一美”[11]两湾先行试验区发展战略。以持续改善生态环境质量为核心,以“保优提质、减污降碳,强基础、增效能、护生态、促发展、防风险”为主线,以解决突出生态环境问题为重点,注重生态保护与环境治理协同,以更高标准深入打好污染防治攻坚战,重点补齐水污染防治短板,在推动绿色发展上迈出新步伐,确保 2025 年玉林市生态环境质量总体改善,为加快建设天蓝、地绿、水清、土净的美丽玉林奠定坚实生态环境基础。
第二节 基本原则
——坚持绿色发展、生态优先。牢固树立绿水青山就是金山银山理念,正确处理保护与发展的关系,充分发挥生态环境保护的引导、优化和促进作用,推进碳达峰与碳中和,推动产业生态化、生态产业化,以生态环境高水平保护促进经济高质量发展,推动经济社会发展全面绿色转型。
——坚持稳中求进、重点突破。坚持生态环境保护方向不变、力度不减,以持续改善全市生态环境质量为核心,以解决突出生态环境问题为重点,深入打好污染防治攻坚战,水污染防治全面推进,切实解决养殖污染问题,加快补齐生活污水处理短板,空气质量持续改善,为实现“四强两区一美”两湾先行试验区建设目标夯实生态屏障。
——坚持统筹协同、精准治理。坚持问题导向和目标导向,突出精准治污、科学治污、依法治污,统筹生产、生活、生态空间管理,整体性推进区域、流域、城乡生态环境保护、污染防治与节能降碳,系统推进跨界河流上下游、左右岸综合整治和联防联控,实现水环境质量全面稳定达标。
——坚持广泛宣传、全民行动。畅通公众参与渠道,强化环境信息公开与宣传教育,着力营造公众积极参与的浓厚氛围,引导和动员全社会自觉践行绿色低碳健康的生产生活方式,促进社会和谐发展,持续推动生态环境保护全民行动步入新阶段。
第三节 主要目标
到2025 年,生产生活方式绿色转型成效显著,生态安全屏障更加牢固。九洲江、南流江、北流河、白沙河水质稳定达标,城市空气质量持续向好。生态经济加快发展,山水林田湖草生命共同体系统治理更加完善,生态文明制度体系更加健全,城乡生态环境水平居全区前列。
——生产生活方式绿色转型成效显著。着力推进生态产业化和产业生态化,促进生态优势发展优势相互转化,加快实现绿色发展,碳排放强度达到自治区要求;简约适度、绿色低碳、文明健康的生活方式基本形成。
——生态文明水平显著提高。主要污染物排放总量降低指标达到自治区要求。环境空气质量继续向好,九洲江、南流江、北流河、白沙河流域水质稳定达标,城市空气质量持续向好。生态经济加快发展,山水林田湖草生命共同体系统治理更加完善,生态文明制度体系更加健全,城乡生态环境水平居全区前列。
——环境安全得到有效保障。农用地和建设用地土壤环境安全得到基本保障,固体废物和医疗废物处置能力进一步增强,环境风险降到较低水平,突发环境事件应急能力明显提升。
——自然生态系统质量及稳定性明显提升。国土空间开发保护格局得到优化,自然生态系统及生物多样性得到有效保护,生态系统更加稳定,生态系统服务功能不断增强。
——现代环境治理体系建立健全。生态文明制度体系建立健全,生态环境治理能力现代化不断增强。
展望2035年,总体形成节约资源和保护环境的空间格局、产业结构、能源结构,广泛形成绿色生产生活方式,生态经济发展壮大,应对气候变化能力显著提升,突出环境问题得到根本解决,生态系统服务功能显著增强,环境风险降到较低水平,初步实现环境治理体系和治理能力现代化,生态环境质量持续提升、生态文明体系不断完善,美丽玉林建设目标基本实现。



第三章 深化绿色低碳转型,推进高质量发展
全面贯彻新发展理念,坚定不移实施生态立市,以绿色产业[10]为支撑,深化绿色低碳转型,加快建立以产业生态化和生态产业化为主体的生态经济体系,把生态优势转化为产业、经济和发展优势,大力推广“生态+”发展模式,推进玉林经济高质量发展。
第一节 以区域绿色发展优化空间格局
推动形成国土空间开发保护新格局。深入实施主体功能区规划和国土空间规划,科学有序布局生产空间、生活空间和生态空间,严格生态保护红线、永久基本农田、城镇开发边界三条控制线管控。加强自然保护区、水源涵养区等生态功能重要区域保护;争取国家和自治区对玉林转移支付更多支持,对农产品主产区提供有效转移支付,增强生态服务功能。
推动形成生态环境合作新格局。主动对接长江经济带发展、粤港澳大湾区建设等国家重大战略,落实粤港澳大湾区、北部湾经济区“两湾联动”重大决策部署,开展“四强两区一美”两湾先行试验区建设,持续推进环境合作。加强跨省区环境污染联防联治,持续推进九洲江跨省区河流综合治理和九洲江流域生态补偿建设,推动共同创建跨流域生态文明合作示范区。加强与“一带一路”国家在应对气候变化、环境监测与预警等方面交流,积极推介玉林先进环保技术装备和治理成果,鼓励我市环保企业参与“一带一路”建设。
发挥环评引导作用。建立完善“三线一单”生态环境分区管控体系,立足资源环境承载能力落实“三线一单”,系统集成“三线一单”成果和生态环境分区管控具体要求,实现数据科学化、精细化应用和动态更新管理。各县(市、区)依托自治区数据共享及应用管理平台,动态更新“三线一单”分区管控成果应用与数据共享,优化行业布局、建设项目选线选址,强化源头环境风险防控。加强重点领域(产业园区)、重点区域规划环评“全链条”管理,按照空间、总量、准入的分区环境管控要求,严格项目环境准入,引导项目科学布局,强化各县(市、区)污染排放管控和环境风险防控。
第二节 以生态优势培育发展优势
大力培育发展绿色产业。大力推进生态产业化和产业生态化,促进生态优势发展优势相互转化,推进优质生态资源与生态产品相结合,实施畜牧业、渔业、果蔬、粮油等生态种养提升工程,大力发展地方特色生态农业,创建一批绿色、无公害、有机农产品。依托丰富的林业资源,发展林源中草药等林下种植和优质肉鸡等林下养殖业,培育和发展地理标志林特产品,提高生态林业产品附加值。建设一批绿色产业示范基地、生态工业园区和循环经济园区;强化企业清洁生产,培育壮大节能环保产业和清洁能源产业。
加快发展绿色旅游业。强化生态文化建设,探索农业、畜牧业、旅游、康养、文化等与生态优势深度融合发展模式,依托大容山、都峤山、六万山等秀美山水风光资源,推进山水林田湖草生态融合发展,创建国家级森林康养基地和体验基地,打造“两湾”休闲旅游康养胜地,推进“五彩田园”核心区、容州古城绣江景区、玉林福达旅游文化科技体验园、广西铜石岭国际旅游度假区等一批景区项目的改造提升。
第三节 以政策措施引导生产生活绿色转型
加快优化产业结构。加强源头污染防控,推动产业结构调整负面清单和落后低效产能淘汰政策落实,严控“两高一资”项目和高耗能高排放新增产能规模,持续推进淘汰落后产能和化解过剩产能。严格执行环境准入负面清单,实行新(改、扩)建项目排放污染物等量或减量置换。积极融入大湾区产业体系,大力推进“大湾区总部+玉林基地”“大湾区研发+玉林制造”合作模式,形成“引进来”和“走出去”统筹协调的“两湾”产业融合发展新格局。强化向海经济发展支撑,加快园区生态化、绿色节能化改造、污染集中治理、循环化改造,重点加快龙潭进口再生资源加工利用园区国家“城市矿产”基地和玉林市工业资源综合利用基地建设。在钢铁、建材等高排放行业,开展减污降碳协同治理。
培育发展绿色环保战略性新兴产业。大力发展低耗能低排放的高新技术产业,培育壮大新能源及智能汽车、电子信息技术、节能环保、前沿新材料、生物医药等战略性新兴产业,推动产业链迈向中高端。在环保企业行业大力推进云计算、大数据等新一代信息技术的创新应用,推广环保管家、园区污染防治第三方治理示范、小城镇环境综合治理托管服务试点,不断探索“互联网+”环保产业新模式。
积极推广绿色低碳生产生活方式。推动形成以资源节约、环境友好为导向的生产、采购、营销、消费及物流体系,加快推进绿色产品认证,引导和支持绿色产品生产。加大政府绿色采购力度,扩大绿色采购范围,实施“节能补贴”“以旧换绿”等制度政策,鼓励消费者购买绿色产品和服务。开展绿色生活创建活动,围绕衣食住行游等日常生活,广泛宣传推广简约适度、绿色低碳、文明健康的生活理念、生活方式和消费模式。继续推行“光盘行动”,推动快递包装“绿色革命”,全面支持快递业绿色发展。到2025年,全社会普遍形成绿色低碳生产生活方式。
第四节 以严格制度调控资源环境利用
严格控制资源利用。强化能源消费总量和强度“双控”,严控能耗强度,合理控制能源消费总量,加大节能挖潜、淘汰落后低效产能,腾出用能空间。加强工业、建筑、交通运输、公共机构、农业、商贸等重点领域节能降碳。开展全民节能行动计划,实施全市节水行动,优先保障生活用水,适度压减生产用水,增加生态用水;实行水资源消耗总量和强度双控,鼓励再生水利用,在重要排污口下游、支流入干流等流域关键节点,因地制宜建设人工湿地水质净化等生态设施,推动再生水用于工业生产、市政绿化、消防、生态补水等;推进垃圾分类和减量化、资源化,加快构建废旧物资循环利用体系和再生资源循环利用设施建设。
继续推动能源结构优化。大力发展清洁能源,因地制宜发展陆上风电、生物质能和太阳能利用。加强煤炭清洁高效利用,提高能源利用效率;鼓励消费天然气等清洁能源,进一步实施“县县通”天然气工程,加快陆川县支线管道建设。严格控制煤炭消费总量,加快清洁能源对化石能源的替代,推动市区、县城、重点镇尤其是工业领域实施煤改气、煤改电,不断提升清洁能源和可再生能源的比重。严格控制六大重点耗能行业的能源消费,提升冶金、日用陶瓷、建材、机械、化工等重点用能行(企)业单位产品能耗水平。在玉柴工业园等园区内开展工业锅炉(炉窑)煤改气改造、电机系统节能、能量系统优化、余热余压利用、公共机构节能等节能重点工程项目。

第四章 巩固综合治理成效,保持水环境优良
以水生态环境改善为核心,污染减排和生态扩容两手发力,统筹水资源、水生态、水环境“三水”治理,“保好水”“治差水”,岸上水里协同治理,一河一策精准施治,着力解决群众身边的突出问题,持续改善水生态环境,努力实现玉林“人水和谐、有鱼有草有鸟”。
第一节 保护饮用水水源和美丽幸福河湖
推进饮用水水源地规范化建设。加快分水水库扩建、大门垌水库和旺桑水库饮用水工程建设,推进水源地规范化建设,完善水源地标志及隔离保护设施;开展乡镇及农村饮用水源地的矢量校核,加强农村饮用水水源水质监测,建立健全部门间监测数据共享机制。完善饮用水水源保护区数据库建设,建立健全水源环境管理档案。
加强饮用水水源地风险防范。开展苏烟水库、江口水库、罗田水库等 18 个县级及以上集中式饮用水水源地安全隐患排查,依法严肃查处排查中发现的违法行为,及时清理整治安全隐患,建立饮用水水源污染隐患动态数据库。建立饮用水水源地突发污染事故预报预警机制,完善饮用水水源地突发环境事件应急体系建设,组织开展突发环境事件应急演练。加强已具备应急供水能力的市县(区)备用水源地供水设施维护,确保应急供水;对已有备用水源地但未建成供水设施的市县(区),加快供水设施建设。
实施美丽幸福河湖保护与建设。以城市及其周边河湖为重点,统筹水环境、水资源、水生态等要素,按照“防洪保安全、优质水资源、健康水生态、宜居水环境、先进水文化”的建设标准,因地制宜,科学施策,积极推进美丽幸福河湖建设,使人民群众直观感受到“清水绿岸、鱼翔浅底”的河湖之美,“有河有水、有鱼有草、人水和谐”的治理成效。提升公众“亲水”环境品质,严格河湖水域岸线、生态缓冲带等重要生态空间管控,顺应公众对美丽幸福河湖的向往,在城镇人类活动密集区,在维护河湖生态功能的基础上,合理建设亲水便民设施。到2025年底,计划完成40条(段、个)以上美丽幸福河湖建设。
第二节 深化水环境综合治理
推进岸上水里协同治理。打通岸上水里协同防治路径,坚持水陆统筹、以水定岸,明确南流江、九洲江等重点流域对应的陆域汇水空间,并按照“流域统筹、区域落实”的思路,落实行政辖区水生态环境保护责任;以养殖和生活污染两个污染源为重点,建立“控源减排-过程治污-末端保障”三级防控体系,保障南流江、九洲江、北流河、白沙河等重点流域内断面稳定达标。
强化重点流域环境综合治理。进一步深入推进九洲江、南流江、北流河、白沙河等干支流和小型湖库环境治理,采用控源截污、生态调水、生态清淤、生态修复等工程技术控制水体富营养化,降低水体蓝藻爆发频次,提高重点流域水环境自净能力。加强白沙河、罗江(大伦河)污染治理,实施内源污染治理、河滨缓冲带建设、支流河口湿地建设和河流综合治理等措施保障高速公路桥断面、长岐断面水质稳定达标,开展大坝河、英桥河、长山河、白马岭河等小流域水环境治理,提升水环境质量。
巩固城市黑臭水体整治成效。巩固深化市级建成区黑臭水体治理成效,健全黑臭水体动态排查评估机制,开展城区黑臭水体治理效果评估,建立健全长效机制,确保城区黑臭水体整治工程长效运行,加强各类违法排污行为执法监管,防止“返黑返臭”。推进县级城市建成区黑臭水体综合治理。
提升城镇生活污水收集治理水平。持续推进全市城镇污水处理提质增效,全面提升城镇生活污水收集处理效能。到 2025年12月底,全市城区生活污水处理能力达到 50 万吨/日以上;对辖区内市政排水管网开展全面排查溯源,统筹污水管网建设和改造,加快城乡污水处理厂及配套管网工程建设进度,到 2025 年,基本完成城市建成区范围内生活污水管网错接混接漏接改造、老旧管网更新、破损修复、清淤疏浚等工程,基本消除城市建成区生活污水直排口和收集处理设施空白区,玉林、北流城区污水平均集中收集率达到 65%以上,其他县城污水平均处理率提高到95%以上。
深化工业水污染综合治理。加强工业废水末端排放管理,深入推进各类工业污染源稳定达标排放。以农副食品加工业、纺织服装业等重点行业,龙潭产业园、福绵节能环保生态产业园等重点园区为重点加强重点行业、工业园区污水处理设施运行管理和排放口出水浓度监控,确保设施正常运行并达标排放;依托城镇污水处理厂的工业集聚区,园内企业废水须进行预处理,确保达到污水处理厂入水标准要求;规范工业集聚区雨污分流系统设置,禁止雨污混排。加快建设轻工业产业园区污水处理设施。
加强入河排污口排查整治。开展入河排污口排查溯源,全面摸清底数,建立入河排污口名录,厘清排污口责任。按照“取缔一批、合并一批、规范一批”要求,依法实施入河排污口分类整治及规范化建设;建立排污口整治销号制度,加强需要保留排污口的日常排污监测与监管,确保排污口废水达标排放。
第三节 推进农业农村污染治理
加强农村生活污水治理。开展农村生活污水处理设施运行情况排查,加快实施已建污水处理设施整改。新建村级污水处理站,探索多种治理模式治理农村生活污水,逐步实现重点流域农村生活污水处理设施全覆盖。结合乡村振兴、“宜居乡村、幸福乡村”建设活动,加强农村生活污水治理,探索建设集水生态治理产业、景观一体的休闲型、园林型人工湿地净化系统。强化农村
生活污水治理与改厕治理衔接,推荐使用净粪池卫生厕所系统、厌氧膜净化式自循环水冲厕所系统等先进厕所技术进行农村改厕,分类推进农村无害化卫生厕所新(改)建。
强化畜禽养殖污染防治。继续落实禁养区养殖相关规定。重新梳理各县(市、区)畜禽养殖范围和禁养区养殖现状和存在的问题,加大行政执法力度,推动镇级政府落实禁养区畜禽养殖场(户)清理清拆,确保畜禽污染总量只降不升。修编玉林市种养结合循环农业示范工程建设规划,完善种养结合循环农业建设体系;打造养殖循环产业链,推广干清粪等先进技术,推广“干清粪+益生菌+小型发酵床”模式、免冲洗零排放异位发酵模式、种养结合生态循环模式、异位发酵+种养结合综合模式、立页增氧发酵模式和全封闭网床模式等“六种生态养殖模式”。严格养殖管理,新建、扩建、改建小散养殖场(户)须选择六种生态养殖模式之一,配套相应设施;未实现零排放的规模养殖场,必须按照六种生态养殖模式之一实施生态化改造;鼓励有机肥深加工,建设区域畜禽粪便收集处理站收集、贮存和堆肥处理中小规模养殖场或散养密集区内畜禽粪便和农作物秸秆,堆肥产品参与市场大循环,推动粪污“异地消纳”和“本地消纳”有机结合,实现干粪全资源化利用和肥水消纳“零”排放;推广饲料种植和加工基地、屠宰场废弃物循环利用、有机肥加工等标准化项目,建设养殖、贮粪、收粪、转运、消纳、种植和产品加工等各环节标准化体系,规范养殖循环产业链的建设。到 2025 年,全市范围内的规模化畜禽养殖场固体废弃物和废水处理率达到 100%,鼓励扶持种、养殖企业开展有机肥还田合作。规模化畜禽养殖场粪污综合利用率达到96%以上。
深入开展种植业污染防治。实行测土配方施肥,推广精准施肥技术和机具、生物粪肥以及符合要求的高标准农田建设。到2025 年,测土配方施肥技术覆盖率达到90%以上,畜禽粪便养分还田率达到60%,农作物秸秆养分还田率达到 56%,主要农作物肥料利用率达到40%左右,建立完善科学施肥管理和技术体系,主要农作物化肥使用量实现零增长。主要农作物病虫害生物、物理防治等绿色防控覆盖率达到30%以上;主要农作物病虫害专业化统防统治覆盖率达到40%以上;科学用药水平明显提升,农药利用率逐渐提高,农药使用量减少1%以上,初步建立资源节约型、环境友好型和技术集成化、服务社会化的病虫害可持续治理技术体系。建设生态沟渠、污水净化塘、地表径流集蓄池等设施,净化农田排水及地表径流。
加强农业面源污染治理监督管理。利用实地调研、台账抽查、智能终端采集等方式,对化肥农药投入、畜禽和水产养殖等污染物排放情况进行抽查核实;加密布设农业面源污染监控点,重点在大中型灌区、有污水灌溉历史的典型灌区进行农田灌溉用水和出水水质长期监测。开展农业污染物入水体负荷核算,评估农业面源污染环境影响。系统整合农田氮磷流失监测、地表水生态环境质量监测、农村环境质量监测等数据,建设农业面源污染监管平台。


第四节 加强水资源保护与优化配置
提高水源涵养能力。科学有序推进饮用水水源保护区及干支流两侧河道商品经济林的生态化改造,逐步将桉树林改造为以乡土阔叶林、针阔混交林为主的水源涵养林,选择水源涵养能力强、隔污净污效率高的乡土树种作为建设树种,实现桉树林改造的科学有序进行。
推进水资源优化配置。重点开展九洲江干流及一级支流生态补水工程,推进玉林市龙云水资源配置工程建设,从北流河跨流域向南流江调水,对北流河丰水期的洪水资源通过一系列水库调蓄后向南流江流域供水,替换被城乡人饮、灌溉挤占的生态环境用水,留足南流江的水生态环境容量。建设玉北湖、玉东湖、玉西湖、福绵铜鼓湾水电站等工程,开展黄章水库、秦镜水库、蕉林水库建设,加快推进九洲江流域水库群扩容工程,通过建设生态缓冲带、人工湿地等工程措施,优化水资源配置及调度,增强水体自净能力。
保障河湖生态流量。建立生态流量管理制度,开展河湖生态水量摸底调查,推进水资源和水环境监测数据共享。加强九洲江、南流江、罗江生态流量保障工程建设和运行管理,开展水利设施下泄流量的调度管理和监测评估,未修建专门生态流量下泄设施的中小型水利进行放水改造,保证河流生态基流和生态需水量。
到 2025 年,生态流量管理措施全面落实,南流江横塘断面、九洲江文官(三)断面和北流河自良断面生态流量分别达到 10.1立方米/秒、2.07 立方米/秒和 10.1 立方米/秒。
第五节 推动水生态保护修复
深入推进流域生态廊道建设。以南流江、九洲江、北流河、白沙河流域为重点,推进玉福人工湿地工程及福绵区湿地公园生态廊道建设工程,仁东河人工湿地工程建设,对九洲江-鹤地水库流域范围内环库及环入库河流实行生态化整治及生态沟渠建设,构建河湖带生态廊道,实现河岸的生态化、景观化,形成绿色水岸生态网络,构建林水相依的生态格局。
推动水生态保护修复。加强河流、湖库岸线保护与开发利用管理,对南流江、九洲江、北流河、白沙河等重点流域及主要支流岸线实施分区管理,在重要河流干流、主要支流和重点湖库周边划定生态缓冲带,强化岸线用途管制,整治不符合水源涵养区、水域岸线、河湖缓冲带等保护要求的人类活动。建立健全河流湖泊休养生息长效机制,科学划定河湖禁捕、限捕区域,重点水域逐步实行禁渔期制度。实施南流江、九洲江、北流河、白沙河等重点流域水生态环境监测、水生态安全评估、生物多样性评估等专项调查和水生态系统健康评估。
第五章 有效控制温室气体排放,积极应对气候变化
以降碳为源头治理的“牛鼻子”,积极应对气候变化,把碳达峰、碳中和纳入经济社会发展和生态文明建设整体布局,制定并实施二氧化碳排放达峰行动方案,降低碳排放强度。全面完成自治区下达的“十四五”控制温室气体[12]排放目标任务。
第一节 开展碳达峰行动
协同推进碳达峰行动。组织开展碳达峰行动工程,编制玉林市碳达峰行动方案,鼓励重点领域、重点行业开展碳达峰行动,推动节能降耗减排,发展可再生能源,控制煤炭消费,推进生态环境保护和应对气候变化协同增效,实现大气污染物排放与温室气体排放强度双降。持续增强生态系统碳汇[13]能力,增加植树造林、湿地等碳汇项目,新增植树造林面积5.30万公顷、保障2025年全市湿地面积保有量不少于2.42万公顷。提升公众低碳意识,优先发展低碳工农业、运输业、服务业等,有效控制碳排放总量,全面完成自治区下达的“十四五”控制温室气体排放目标任务。
积极参与碳排放权交易和绿色制造[14]体系建设。组织开展化工、建材、钢铁、有色、造纸、电力等重点行业碳排放核查,为重点行业碳减排、碳达峰及碳排放权交易市场扩容夯实基础。发挥龙港新区玉林龙潭产业园区绿色典型示范带动作用,加快构建绿色制造体系,在广西玉林市新材料生态产业园、广西北流日用陶瓷工业园区等园区深入实施绿色制造工程。引导全市10个自治区A类及以上工业园区开展创建绿色工业园区工程。
第二节 强化温室气体排放控制
控制工业领域二氧化碳排放。加快钢铁、建材、化工、有色领域绿色改造,推进汽轮机通流改造、发电厂灵活性改造、水泥窑炉热工效率提升、烧结余热发电、电机及配电变压器能效提升等项目建设。推广水泥生产原料替代技术,鼓励利用转炉渣等非碳酸盐原料生产水泥,推动煤电、钢铁等行业探索二氧化碳资源化利用。
控制交通领域二氧化碳排放。优化城市交通出行结构,优先发展城市公共交通。推动交通基础设施智能化建设,鼓励利用“互联网+”提升交通运输系统运行效率和运输装备能效利用水平,加快“智慧高速”、多式联运物流信息平台建设。加大绿色基础设施、新能源和清洁能源运输装备推广力度,推广高效节能汽油机和柴油机,鼓励使用新能源、混合动力、天然气等节能环保车船。
控制建筑领域二氧化碳排放。完善绿色建筑评价体系,推广装配式建筑、绿色建筑和绿色建造方式,城镇新建建筑执行建筑节能强制性标准。推进可再生能源建筑一体化应用规模化发展;支持高品质绿色建筑、低能耗建筑、绿色建材技术研究与应用示范研究;实施绿色建材产品认证制度,推广应用绿色建材。持续推进既有居住建筑和公共建筑绿色节能改造,加大绿色低碳建筑管理,强化对公共建筑用能监测和低碳运营管理。到2025年,全市城镇新建建筑全面执行绿色建筑标准。
控制非二氧化碳温室气体排放。积极推进循环农业发展,大力推行畜禽规模化、生态化养殖方式,控制农田和畜禽养殖的甲烷、氧化亚氮排放。实施农村有机垃圾沼气化处理项目,提高综合利用水平。加强污水处理厂和垃圾填埋场甲烷排放控制和回收利用。加强控制甲烷、氧化亚氮、氢氟碳化物等温室气体排放。
第三节 提升生态系统碳汇能力
推动森林碳汇能力提升。深入推进大规模国土绿化行动。开展人工造林、森林质量精准提升、森林抚育经营等一批林业重点建设工程。深入开展全民义务植树。有序开展公园城市和生态园林城市建设,实施城市增绿和绿化品质提升工程。加强主要道路和重点流域两侧绿化。推进城镇庭院绿化建设,倡导农村地区开展庭院绿化,推动高标准农田林网建设。
增强和修复农田、湿地碳汇。加强土壤改良、污染防治与修复,开展耕地质量提升行动,加强农作物秸秆还田,提升土壤有机碳储量,研发应用增汇型农业技术,提升生态农业碳汇。强化湿地用途和利用监管,坚持以自然恢复为主与人工修复相结合的方式,全面加强市域内重要湿地保护。
探索碳汇产品价值实现机制。配合自治区有关部门开展全市林草碳汇资源本底调查工作,建立森林、湿地等碳库现状及动态数据库。探索建立覆盖森林、湿地等生态系统的碳汇监测网络,评估森林、土壤、农田、湿地等生态系统活动在碳减排增汇中的作用,完善林草碳汇项目开发机制,探索小规模林草资源价值实现路径,开发乡村林草碳汇产品,加强林草碳汇项目管理,建设林草碳汇项目信息平台,鼓励各类社会资本参与林草碳汇减排行动,推动林草碳汇、可再生能源等碳减排项目化开发和市场化消纳。
第四节 推动建筑领域绿色低碳建设
推进建筑降碳。加大绿色建筑推进力度。引导具备条件的既有建筑按照绿色建筑标准进行改造。持续推进低碳社区试点建设,发挥玉州区江滨社区低碳社区试点的示范带头作用,稳步开展低碳社区创建,继续选择规模合适的社区作为试点,编制低碳社区试点建设方案,开展试点低碳改造建设,申报自治区级低碳社区,模范带动全市范围的实施。
优化建筑用能结构。城镇新建建筑推广应用太阳能系统,倡导实现建筑供电、供生活热水、供暖和供冷等综合利用。深化可再生能源建筑应用,推广光伏发电与建筑一体化应用。加快生物质能、太阳能等可再生能源在农业生产和农村生活中的应用。
推动实现全过程绿色建造。推广绿色化、工业化、信息化、集约化、产业化建筑建造方式。积极打造新型建筑工业化全产业链,大力推广钢结构等装配式建筑,不断提升标准化水平。加快推广应用绿色建材,积极推进绿色建材产品认证,开展绿色建材应用示范工程建设。
第五节 提高适应气候变化能力
提高陆地生态系统稳定性。坚持用养结合,合理降低开发利用强度,保护并有效恢复自然生态承载能力,全面提升自然生态服务功能,实现资源永续利用。整合优化各类自然保护地,形成以自然保护区为基础、各类自然公园为补充,布局合理、功能完备的自然保护地体系。实施公益林生态效益补偿,全面提高公益林管护水平。实施南流江、九洲江等重点河流生态治理与修复,保障重点河流生态用水,保护和合理利用水生生物资源,建立健全河流休养生息的长效机制。
发挥城市生态绿化功能。发挥园林绿化改善城市微气候的作用,增加城市绿地、森林、湿地面积,加强自然系统在涵养水源、调节气温、保持水土以及促进物种多样性等各个方面的生态功能。建设园林绿化信息系统网络平台,发布园林绿化信息与服务。强化城市绿地、森林、土地、湿地和生物多样性等的监测与管理,提高对极端天气气候事件等各类灾害的监测预警能力。
夯实城市适应气候变化科技支撑能力。系统开展适应气候变化科学基础研究,加强气候变化监测及未来趋势预估。全面评估气候变化对城市敏感脆弱领域、区域和人群的影响和风险,建立基础数据集,加强不同行业相关数据处理及应用方法研究。

第六章 坚持协同管控,改善大气环境质量
坚持协同管控、综合施策,深入推进大气污染防治攻坚行动,以空气质量稳定达标为目标,深化工业源污染治理,强化移动源、大气面源、重点领域污染协同治理,确保细颗粒物、可吸入颗粒物、臭氧、二氧化硫、二氧化氮、一氧化碳全部达标,努力实现玉林“蓝天白云、繁星闪烁”。
第一节 实施空气质量稳定达标管理
完善大气监测监控网络,强化区域联防联控与信息共享。完善空气质量监测监控网络平台,集成玉林市大气环境网格化监管系统、重点源大气污染排放、重点建设项目、机动车环保标志等信息,完善“天地车人”一体化监控系统。建立环境信息共享机制,构建统一协调、联合执法、信息共享、区域预警的大气污染联防联控机制,实施各县(市、区)大气环境质量达标管理,制定和完善重污染天气应急预案并向社会公布。
定期开展联合监管执法,严格环境执法督查。开展区域大气环境联合执法检查,集中整治违法排污企业。通过联动检查与交叉执法、污染天气应急联动执法等多种方式,重点监督检查“散乱污”工业企业(场所)和落后过剩产能清理整治、工业炉窑清洁能源改造、VOCs[15]企业排放控制、柴油车治理、施工工地扬尘和工程机械排放防控等情况。持续推进“双随机、一公开”制度,强化排污者责任,加强生态环境行政执法与刑事司法衔接。
第二节 深化工业源污染治理
加强企业挥发性有机物的监测和治理。对于家具制造业、表面涂装等中小规模企业众多、分散、VOCs 污染问题突出的行业,鼓励集聚发展,实现集中治污。开展重点行业挥发性有机物污染源筛查、监测,建立排污单位名录,确定排放基数。针对石化、化工、制药、家具制造、汽车制造等重点行业开展 VOCs 专项检查与监测,推进全密闭、连续化、自动化等生产工艺的升级改造,加强设备与场所密闭管理。
实施工业企业污染综合治理。深化工业园区和集群整治,促进产业绿色发展。加快玉林市重点行业企业(钢铁、水泥等)除尘、脱硫、脱硝设施升级改造,针对重点行业(冶金、日用陶瓷、建材、机械、化工等)及燃煤锅炉、混凝土搅拌站等集群深入开展物料(含废渣)运输、装卸、储存、转移和工艺过程等无组织排放实施封闭、遮盖、洒水等治理,确保稳定达标排放。建立覆盖所有固定污染源的企业排放许可制度,限期完成排污许可管理名录规定的行业许可证核发,实现“一证式”管理。
强化“散乱污”工业企业治理。重点对砖瓦窑、中药材硫磺熏制、水泥粉磨站、混凝土搅拌、石灰窑等行业企业实行拉网式排查和清单式、台账式管理,按照“散乱污”企业的标准以及“先停后治”的原则,实施关停、搬迁、整改等处置措施。建立“散乱污”企业动态管理机制,坚决杜绝“散乱污”企业建设和已取缔的“散乱污”企业异地转移、死灰复燃。
第三节 全面推进移动源污染防治
加强机动车污染治理与管控。加强机动车尾气监测能力,严厉打击机动车超标排放等违法行为。推进玉林市机动车尾气超标排放实时遥感监测系统设置,大力开展排放监督抽测,重点检查柴油货车污染控制装置、OBD[16]、尾气排放达标情况,具备条件的要抽查柴油和车用尿素质量及使用情况。在重点路段对柴油车开展常态化的路检路查,重点区域在秋冬季加大检查力度。原则上不允许柴油货车在重污染天气预警响应期间进出市区。推动移动源污染防治监管平台建设,提升移动源排污管理能力。加快用车结构升级。提高公共交通出行分担率,推广使用新能源汽车,继续推进高能耗营运车辆淘汰工作。加快城市公交、出租车“清洁能源、新能源工程”实施,逐步提高新能源车辆比重,减少城市碳排放量。陆续增加新能源专用停车位、充电桩等设施,到 2025 年,全市累计建成各类充电基础设施 5700 个。
第四节 积极控制大气面源污染
严格管控扬尘和粉尘污染。动态更新建筑工地、公路施工、露天矿山等扬尘源管控清单,探索开展网格化降尘量监测考核,加强扬尘管控。继续加强施工工地“六个百分百”监管,安装扬尘实时视频监测系统并与监管部门联网,加强预湿和喷淋抑尘措施和施工现场封闭措施管理。渣土运输车辆逐步安装卫星定位系统,加强渣土运输车辆管理。强化城市主干道周边及城乡结合部的道路绿化用地扬尘治理,城市出入口、城乡结合部等重要路段
根据实际情况采取车辆冲洗清洁措施,到 2025 年,城市建成区道路机械化湿式清扫率达到 90%以上,县城建成区达到 85%以上。深入推进裸露地面整治,实施城区裸露地面绿化全覆盖工程。推进矿山的扬尘整治,设定裸露地面的控制指标,并通过卫星遥感进行识别监控。
严格管控秸秆露天焚烧和加强综合利用。加强做好农作物秸秆综合利用和禁烧。按照“属地管理、分级负责、全面覆盖、责任到人”的原则,推进全市秸秆综合利用,持续提升秸秆肥料化、饲料化、燃料化、基料化和原料化。开展秸秆焚烧自动化监控项目,推进网格化管理,提高农作物秸秆露天焚烧监管覆盖率,形成长效机制。
严格管控城市餐饮油烟和烟花爆竹燃放。综合治理国控站点周边小作坊、小饭店、小店铺和小街小巷,取缔违法烧烤摊,将露天烧烤引导至室内进行,规范摊点排档,实现“集中布局、进店经营”。鼓励城市建成区餐饮服务场所采用餐饮油烟气高效治理技术,安装高效油烟净化装置和在线监控设施,加强油烟治理设施运行监管。进一步扩大玉林城区烟花爆竹禁燃限放管控范围,新增北流市大里镇、新圩镇、塘岸镇和陆川县马坡镇、珊罗镇、平乐镇等管控区域,加大禁燃限放烟花爆竹宣传教育力度,加强日常巡查,严格执行禁燃限放措施,按规定处置违法违规燃放烟花爆竹行为。
常态化打击非法硫磺熏蒸。强化宣传打击非法硫磺熏蒸行为,要求中药材仓储场所业主签订承诺书并填写中药仓储监管记录表,提高业主落实大气污染防治主体责任意识。对各镇中药材仓储场所进行逐一检查,加大非法硫磺熏蒸中药的窝点查处力度。
第五节 推进重点领域大气污染减排
持续推进锅炉和工业炉窑整治。以龙潭产业园为重点,完成钢铁行业超低排放改造;开展水泥等重点行业超低排放改造;加强自备燃煤机组污染治理设施运行监管,确保稳定超低排放。严格控制新建燃煤锅炉,加快淘汰县级及以上城市非建成区每小时10 蒸吨及以下燃煤小锅炉,鼓励对 65 蒸吨及以上燃煤和生物质锅炉实施超低排放改造。推广应用煤的洁净燃烧技术,积极发展低能耗、轻污染或无污染的炉窑;开展工业炉窑、砖窑排查,基本建立各类炉窑管理清单,推动有条件使用电、天然气等清洁能源的企业进行工业炉窑改造。
加强挥发性有机物排放控制。大力推进园区重点企业 VOCs排放管控。以玉柴工业园、广西北流日用陶瓷工业园等园区为重点进行集中整治,限期进行达标改造,减少工业集聚区污染。对于家具制造业、表面涂装、石化、化工、制药、家具制造、汽车制造等重点行业,推荐使用水性或高固体分等低 VOCs 含量替代涂料,强化 VOCs 无组织排放管理,有条件的工业集聚区建设集中喷涂工程中心,配备高效治污设施,替代企业独立喷涂工序。
控制移动源污染排放。继续推进车用燃油清洁化,提升车用燃油标准,推进车用油品升级。加快老旧车辆深度治理和淘汰,推动高排放老旧柴油车深度治理,具备条件的安装污染控制装置、配备实时排放监控终端并联网,到 2025 年基本淘汰国三及以下柴油货车。加快高排放的老旧工程机械、农业机械等非道路移动源淘汰更新,具备条件的进行治理改造,到 2025 年(县城以上)建成区内(城区)基本消除工程机械“冒黑烟现象”。

第六节 持续推进声环境质量改善
加强噪声源头预防。合理划定建筑物与交通干线的噪声防护距离,并提出相应的规划设计要求。重点推动大型公共建筑落实绿色建筑相关规范的允许噪声级和隔声标准,提高绿色建筑发展要求,强化声环境质量控制。
强化施工噪声监管。完善施工噪声高效管理机制,规范施工作业时间管理要求,加强安全文明施工管理和施工单位信用管理机制,严格落实施工噪声污染执法。建立施工机械登记制度,强化高噪声施工设备管理。推荐使用低噪声施工工艺、设备、设施名录,提高施工噪声污染防治技术水平。
推进交通噪声治理工程。持续开展交通噪声污染严重区域筛查,继续落实既有道路的交通噪声污染治理计划。道路改造过程中,可通过低噪声路面材料及技术的应用、提升路面平整度、种植绿化带等综合措施降低道路交通噪声。
完善工业和社会生活噪声管理。严格执行声环境功能区建设项目准入要求,加强工业噪声污染管控。规范客货流集中区域噪声管理,优化车流、人流通道设置,通过限制装卸货物时间和规范装卸货操作,减少对周边敏感建筑物的噪声影响。制定噪声重点排污单位名录,实施工业企业排污许可证制度,实行噪声排污许可管理。
提高声环境综合管理水平。编制噪声污染防治行动计划,合理制定管理方案。完善全市声环境质量监测网络,逐步建成覆盖全市主要区域、道路、建筑施工和居住区,实时响应的声环境质量自动监测网络。创新噪声执法监管手段,推广远程喊停、无人机执法等监管方式,在特定区域和时段严格实施禁鸣、限行、限速等措施。
第七章 强化污染风险管控,保障土壤安全利用
深入打好土壤污染防治攻坚战,坚持源头防控、分类管理、严格准入、管控修复、协同治理,切实解决突出土壤环境问题,有效防范风险,确保“吃得放心、住得安心”;农用地、建设用地土壤污染得到逐步解决,土壤环境风险得到基本管控,土壤环境监管能力得到进一步提升,土壤环境质量总体稳定并不断改善。
第一节 严格土壤污染源头防控
加强重点行业污染源监管。加强重点企业环境监管,对涉重金属、涉危险废物、化工、尾矿库重点区域进行污染源排查;严格落实重金属污染物排放总量控制制度。严格涉重金属行业环境准入,以玉林龙港新区龙潭产业园区为重点,加强涉重金属园区污染治理,新、改、扩建涉重金属重点行业建设项目必须遵循“减量置换”或“等量替换”原则。持续推进耕地周边涉镉等重金属行业企业排查整治,动态更新污染源排查整治清单。对“十三五”期间整治销号的污染源开展“回头看”。严格落实重金属污染物排放总量控制制度,深入实施减排改造工程。
实施耕地土壤重金属污染成因排查。以土壤重金属污染问题突出区域为重点,对影响土壤环境质量的输入输出因素开展长期观测。在已开展的耕地土壤污染成因排查和分析试点基础上,开展集中连片耕地土壤重金属污染途径识别和污染源头追溯,逐步建立污染源清单。探索采取阻断污染物扩散途径、削减污染物排放总量等措施,有效遏制污染源对耕地的持续影响。
第二节 加强土壤环境分类管理
开展耕地土壤环境质量类别动态更新调整。在全市农产品主产区开展耕地土壤和农产品协同监测与评价,按照评价单元开展产品质量(重金属)抽样检测工作。定期对各类别农用地面积、分布等信息进行更新,数据上传至农用地环境信息系统。2023年底前完成全市耕地土壤环境质量类别动态调整。
严格保护优先保护类耕地。建立节约集约用地模式,严控非农业建设占用优先保护类耕地。依法将符合条件的优先保护类耕地划为永久基本农田,在永久基本农田集中区域,不得规划新建可能造成土壤污染的建设项目。加强农业投入品质量监管,从严查处向农田施用不达标肥料等农业投入品的行为。
持续实施耕地安全利用。制定“十四五”受污染耕地安全利用方案及年度工作计划,明确各县(市、区)内安全利用类耕地和严格管控类耕地的具体管控措施。总结农用地安全利用技术模式,分区分类建立完善安全利用技术库和农作物种植推荐清单,巩固提升耕地安全利用水平。
第三节 实施土壤污染治理与修复
开展农用地土壤污染风险管控和治理修复。严格控制耕地、林地、草地、园地的农药使用量,禁止使用高毒、高残留农药。
着力推进轻中度污染耕地安全利用,制定实施受污染耕地安全利用方案,加强耕地、林地、园地产出食用农(林)产品质量检测,推广低积累品种替代、水肥调控、土壤调理等农艺调控措施,降低农产品污染超标风险。到 2025 年,完成国家和自治区要求的受污染耕地的治理与修复面积指标。
有序开展建设用地风险管控与治理修复。选取土壤污染问题突出、前期基础较好,资金来源明确的污染地块,开展污染地块治理与修复试点示范。选择固化/稳定化、土壤淋洗、土壤改良、原地异位化学氧化修复等适宜的治理与修复措施。到 2025 年,确保重点建设用地安全利用得到有效保障。
第四节 加强地下水污染防控
持续推进地下水保护工程措施。针对玉林市已划定的 7 个地下水水源保护区,采取保护围栏、警示牌、截污沟、排水防渗沟、污染源清理等措施;对于其他 120 处(涉及开采井 603 眼)生活用水地下水水源地,主要采用农村人饮工程取用水井,规划实施地下水水源地保护围栏总长 23.4 千米,截污沟、排水防渗沟、沼气池、污染源清理等措施 497 处。对各县(市、区)城区地下水进行严格管理,并局部进行压采禁采的方法进行保护,并铺设自来水管道,利用其它水源进行替代。
加强地下水管理措施实施。加强需水、供水和节水管理,优化水资源配置,优先使用地表水资源,尽量少采和不采地下水。严格实行浅层地下水计划开采、目标管理和总量控制制度,逐步建立和完善区域水资源分配,实现地下水用水总量控制。制定年度水量分配方案和调度计划,实施水量统一调度,健全取水许可制度与水资源论证制度,将水资源论证制度、取水许可制度与水权制度有机结合。建立健全地下水资源有偿使用和节水监督管理制度。对于地下水污染,形成完善的生态补偿机制,加大对地下水污染治理的执法力度,降低地下水污染。
强化地下水资源监测与计量。合理布设地下水井网,掌握地下水动态,建立水质信息预警预报系统,通过监测站和预警预报系统形成覆盖我市的现代化和快速反应的地下水监测网络。

第八章 加强生态保护监管,维护自然生态环境安全
坚持尊重自然、顺应自然、保护自然,统筹推进绿色空间开发,开展山水林田湖草系统治理,实施生物多样性保护重大工程,强化生态保护监管,守住自然生态安全边界,筑牢生态安全格局,构建区域生态廊道体系,提升生态系统服务功能。
第一节 严守生态保护红线
完成陆域生态保护红线勘界定标,开展生态保护红线基础调查和人类活动遥感监测,及时发现、移交、查处各类生态破坏问题并监督保护修复情况。建立生态环境、自然资源、水利、林业等相关部门执法信息移交、反馈机制,协同开展生态保护红线监管执法。定期开展生态保护红线的保护修复成效评估,并对生态保护红线的保护修复、管理情况开展督查。落实生态环境损害赔偿和责任追究制度,推进县(市、区)人民政府及有关部门对生态保护红线的保护修复与管理。
第二节 优化生态空间格局
统筹城市空间合理利用。以自然生态为城市建设发展基底,加强自然生态用地及环境基础设施建设用地保障,引导城市空间管控和合理利用。以博白县、陆川县为重点,编制“十四五”生态修复规划,着力推动重点区域绿色开发建设,打造宜居宜业宜游的空间保护与开发典范。
稳固生态安全格局。推进绿道、碧道、森林步道、河滨生态景观带建设,推动“蓝绿空间”形成有机整体。合理设计城市通风廊道,构建有利于污染物扩散的区域空间格局,扩大生态环境容量。在城市开发边界外划定生态、农业单元,实施自然生态空间精细化管理。
强化空间开发环境管控。完善“三线一单”生态环境分区管控体系,加强“三线一单”在政策制定、环境准入、园区管理、执法监管等方面的应用。健全环境影响评价等生态环境源头预防体系,开展重大产业布局和重大基础设施建设生态环境影响评估,开展区域空间生态环境评价改革试点。
第三节 推进生态系统保护修复
加强重点公益林管护与监测。进一步优化自治区级以上公益林区划落界,完善公益林动态调整,健全和完善森林生态效益补偿机制。继续实施南流江、九洲江流域综合治理的防护林工程建设。将大容山饮用水水源地、自然保护地内重要区位天然林和商品林、国有林场部分生态区位重要区域纳入公益林保护和管理范畴。组织开展公益林资源变化情况年度监测和生态状况定期定点监测评价。到 2025 年,全市自治区级以上公益林面积稳定在 6.56万公顷。
全面推进天然林保护与修复。全面落实天然林停伐协议及管护,进一步落实天然商品林林权权利主体,全面落实天然林保护责任,加强对天然林补偿资金的监督和管理力度,严厉打击破坏天然林资源等违法行为。科学实施天然林修复,更新树种选择乡土树种或珍贵树种;将未成林封育地、灌木林地、荒山地等纳入天然林后备资源培育范围,采取封山育林措施促进成林。到 2025年,全市天然林面积稳定在 4.27 万公顷。
加强湿地保护与修复。加强对北流大容山水库和六洋水库、容县杨梅河下烟水源地、宁冲水库、兴业县马坡水库、陆川县东山西山水源地、博白县绿珠江水源地、福绵区罗田水库和江口水库等湿地资源保护以及湿地资源监测、管理体系等方面的能力建设。重点推进地方级湿地公园建设和重要湿地名录认证,加强湿地生物多样性保护,推进湿地有害生物防治,完善湿地科研监测监管和科普宣教体系。到 2025 年,全市湿地面积保有量不少于2.42 万公顷。
构建区域生态廊道体系。加强南流江、北流河、九洲江等流域重点区域森林植被保护和修复,提高生态环境承载力,扩大水质较好湖库范围,修复水生生物生境。重点推进在福绵镇南流江干流建设生态护岸 10.52 千米,岸坡生态绿化 60 公顷,人工湿地公园 3 处 23 公顷的生态廊道构建工程。
加强矿山地质环境保护与生态修复。统筹做好矿产资源利用和保护,整治“半边山、一面墙”式矿山,提高矿山开采的规范化、科学化水平;推进历史遗留废弃无主矿山修复,到 2025 年底,全市废弃矿山综合整治率达到 60%;推进绿色矿山创建工作,应建尽建。
巩固提升模范城市系列建设成效。在巩固提升玉林市“国家森林城市”建设成效基础上,积极推进“广西森林城市系列”“国家环境保护模范城市”创建,在北流市、陆川县、博白县、容县、兴业县等村屯绿化基础良好的村屯选点打造自治区“绿美乡村”高标准建设示范样板。到 2025 年,博白县成功创建“广西森林县城”,逐步实现全市森林县(市)全域覆盖。
第四节 加强生物多样性保护
推进自然保护地管理与建设。在各类自然保护地控制区内科学划定适当区域开展生态教育、自然体验、生态旅游等活动,扶持和规范原住居民从事环境友好型经营活动。加快推进全市 13处自然保护地整合优化方案、总体规划编制及勘界立标;积极申请国家、自治区资金及市县配套资金,用于保护区内基础设施建设,完善界桩、界碑、标牌等自然保护区设施、设备,提升自然保护地管理局的森林管护水平。到 2025 年,全市自然保护地保有面积占国土面积比例为 3.51%以上。
健全生物多样性保护机制。建设并定期更新野生动植物与重要物种栖息地、原生境数据库,加强野生动植物保护监督。定期开展全市生物多样性调查评估,评估重点物种受威胁状况,识别生物多样性保护关键区域,发布玉林市生物多样性保护白皮书。加强生物多样性保护宣传教育,推动建立生物多样性保护全民参与机制。
实施生物多样性保护工程。编制玉林市重点保护动植物名录,建立受威胁物种及珍稀濒危物种调查监测网络,纳入全市生态监测体系。制定受威胁物种保育计划并开展保育工程,推进大容山小灵猫等珍稀濒危物种资源及其栖息地调查与监测和公众教育基地建设,继续在大容山、天堂山、那林三个自治区级疫源疫病监测站组织开展候鸟保护和疫源疫病监测调查,应用“广西陆生野生动物疫源疫病监测信息管理系统”实时汇总上报相关信息。
强化生物安全监管。完善集疫病疫情、风险分析、技术法规、应急预警为一体的生物安全监测预警体系,加强有害生物防治。严格外来物种管控,加强野生动植物及其产品进出口、生物安全管理,实施薇甘菊、松材线虫、红火蚁等重大外来入侵物种综合防治和生态修复;开展自然保护地外来入侵物种防控成效评估;探索开展转基因生物技术的生物安全监管,提升生物安全监测能力和监管力度。

第九章 严格核与辐射监管,确保安全第一
以风险防控为核心,加强核与辐射环境安全监管,以能力建设为支撑,落实安全主体责任,持续提升核与辐射安全水平,防控结合、常备不懈,严防核与辐射环境风险。
第一节 加强核与辐射环境安全监管
提升核与辐射安全监管与应急水平。加强全市核与辐射监管能力建设,开展全市统一的集核与辐射安全监管、事故应急、环境监测、风险源信息、核与辐射评估、模拟技术支撑开展核与辐射安全常态化监督检查,加强放射性物品运输安全监管能力建设。
加强辐射环境监测能力。大力推进辐射环境监测能力建设,配齐辐射环境监测设备,协助自治区在重点区域或重点流域建设辐射环境自动监测站,提高监测预警能力。
第二节 严防核与辐射环境风险
加大核与辐射执法监管力度。督促通信运营商规范做好建设项目的备案,督促新、扩、改建核技术应用项目业主单位严格按照规定的程序依法申请办辐射许可证,督促核技术利用单位落实放射源安全管理制度,做好核技术应用单位辐射安全许可证的核发、延续、变更和注销等。
加强核与辐射应急响应。推动涉辐射单位进一步完善辐射应急预案,建立健全内部管理辐射规章制度。建立核与辐射事故处置应急响应能力,高效有序地做好辖区核与辐射事故的预防和应急救援,明确有关部门及企业处置突发辐射事故的职责,规范应急处置程序。
第十章 防控重点领域污染风险,牢守环境安全底线
持续推进环境风险防控体系建设与完善,加强固体废弃物综合利用与处置能力,提高危险废物的安全处置水平,继续加强化学品、重金属及尾矿库的风险管控,全面提高环境风险防控和环境应急处置能力,切实维护生态环境安全,全力保障健康安全的人居环境。
第一节 健全环境风险防控体系
持续完善环境风险防范与应急管理体系。强化企事业单位环境风险防范主体责任,建立风险分级分类管控体系,执行相关技术标准与指南,推动重点行业、企业环境风险评估和等级划分,提高企业安全风险防控水平。加强对全市涉及石化、危险化学品生产经营和仓储运输、涉重金属、核辐射等工业企业和工业集聚区的重点区域管控。完善突发环境事件应急管理多层次预案体系,健全生态环境风险动态评估和管理机制。定期开展企事业单位环境风险隐患排查专项整治。强化政府、企业环境应急预案管理,规范落实环境应急演练和培训。
提高生态环境风险防控基础能力。继续推进环境应急机构队伍能力、应急监测预警平台、应急指挥协调体系、应急技术与专家支持体系、应急信息与通讯平台等建设,夯实环境应急基础,提升突发环境事件应急响应和处置能力。提高市县两级环境应急管理队伍能力,完善环境应急专家库和环境应急资源信息档案库,加强市、县、工业园区、企业等多层次环境应急物资储备,分类分级开展环境应急人员培训。
第二节 增强固体废物利用处置能力
推行城乡生活垃圾分类治理。全面实行生活垃圾分类,建立“以块为主、条块结合”的市、区、街道、社区四级联动的生活垃圾分类工作体系;完善城乡生活垃圾收集转运处理体系;完善县城垃圾无害化资源化处理设施;继续完善农村生活垃圾收运处置体系,整治农村非正规垃圾堆放点。到 2025 年,市城区、试点县县城基本建成生活垃圾分类处理系统,生活垃圾资源化回收利用率达 35%以上,生活垃圾分类覆盖率 100%。其他县城及农村应当因地制宜、逐步推行生活垃圾分类制度。加强城市餐厨垃圾处置设施建设,力争市、县城区具备餐厨垃圾处理能力。
推进农业废弃物资源化利用和处置。建设秸秆综合利用示范带(片、点),建立健全秸秆利用补偿的管理和考核机制,完善秸秆综合利用产业化体系。鼓励农药使用者妥善收集农药包装物等废弃物;加大工作力度,督促农药生产企业、农药经营者回收农药废弃物,防止农药污染环境和农药中毒事故的发生。鼓励农产品主产区县域探索构建“市场主体回收、专业机构处置、公共财政扶持”的农药废弃物回收和集中处置机制。
推进一般固体废物综合利用处置。加快构建一般固体废弃物分类体系,加强金属废物、废塑料、废玻璃、废纸板、木材等回收利用,提升精细化分类水平。鼓励入驻企业利用信息平台交换资源,实现区内企业固体废物最大程度的综合利用。加强建筑垃圾处理体系建设,合理布局建筑垃圾转运调配、消纳处置和资源化利用设施,提高建筑垃圾资源化利用水平。强化监管,严禁洋垃圾走私入境。
补齐城市污泥处理处置设施建设短板。全面推行污水处理厂减容减量,出厂污泥含水率降低至 80%以下,强化污水处理厂运营企业“泥水并重”处理责任,新、改、扩建治污水处理厂在设计、建设阶段应一并考虑污泥减量设施,采用深度脱水工艺,推广城市污泥处理多样化。加强以广西先进装备制造城(玉林)、容县经济开发区现代农机装备产业园、龙潭产业园区、玉林中医药健康产业园和农产品深加工产业园、玉林(福绵)节能环保产业园和北流市服装皮革产业园等重点园区为核心的废水处理污泥的安全处理处置监管。
加强塑料污染治理。全链条防治塑料污染。支持生物基产品和可降解塑料等替代产品研发和生产,建设可降解环保餐具基地;有序限制部分塑料制品生产、销售和使用。持续开展塑料污染治理部门联合专项行动,对纳入淘汰类产品目录的一次性发泡塑料餐具、一次性塑料棉签、含塑料微珠日化产品等开展执法工作。加强农资包装废弃物回收利用,强化农田地膜残留监管和污染治理,提升农膜回收利用率,实现全市地膜残留量负增长。
第三节 提高危险废物安全处置水平
完善危险废物监管体系。推进社会源废铅蓄电池和废矿物油污染专项整治、医疗机构废弃物专项整治行动,健全危险废物管理台账,构建危险废物长效管理机制。加强危险废物联防联控,严厉打击跨区域非法转移倾倒处置固体废物违法行为,实现危险废物全过程管控。建立健全“源头严防、过程严管、后果严惩”的危险废物环境监管体系。
推进危险废物安全处置能力建设。推进危险废物利用处置能力与实际需求相匹配,整合现有资源,提高危险废物处理设施运行效率,按照自治区专项规划的要求建设危险废物焚烧设施、填埋设施、综合利用设施以及医疗危险废物处置设施,提升危险废物利用处置能力。
加强医疗废物应急处理能力建设。推进玉林市医疗废物处置中心老旧设施更新,提升医疗废物安全处置能力和污染防治水平。持续做好全市医疗废物、废水、废气监管。全面提高全市医疗废物应急处理能力。制定医疗废物应急方案,加强突发事件或疫情下医疗废物应急处置风险防控。
第四节 加强化学品风险防控
对危险化学品生产装置或者储存数量构成重大危险源的危险化学品储存设施,严格执行与居民区安全距离等有关规定。做好危险化学品运输、储存、使用环节的风险评估,完善风险防控体系。严格废弃危险化学品安全处置,加强废弃危险化学品收运、贮存、处置规范化管理。
第五节 深化重金属及尾矿库风险管控
加大企业污染治理力度。严格落实含重金属废水清污分流、雨污分流、分质处理要求,提高尾矿库渗滤液、采矿企业矿井水和选矿企业选矿废水收集处理率,推进电镀企业废水分质回用、冶炼企业生产废水循环利用等工程。加强有色冶炼企业除尘设施改造和废气污染治理,做好污酸处理和综合利用,减少重金属排放。加强有色金属冶炼等行业无组织排放污染治理。全面推进落
实排污企业自行监测制度,按照监测技术规范和质量控制规定对重金属污染物达标排放情况开展自测。
提高环境风险防范水平。以有色金属、化工等工矿企业为重点,全面掌握企业周边及尾矿库特征污染物、周边环境敏感点信息,督促企业按照相关要求做好环境风险评估、环境安全隐患排查治理、环境应急预案等。严格尾矿库企业的综合管理,从源头避免在近距离内有居民或重要设施选址建设坝体高、势能大的尾矿库和临近江边、河边、湖库边或位于居民饮用水源地上游的尾矿库,降低尾矿库事故造成环境污染的风险。

第十一章 构建现代化体系,提高环境治理能力
以体制机制改革为突破口,到 2025 年,基本建成全市环境治理的领导责任体系、企业责任体系、全民行动体系、监管体系、风险防控体系、市场体系、信用体系,落实各类主体责任,提高市场主体和公众参与的积极性,形成导向清晰、决策科学、执行有力、激励有效、多元参与、良性互动的现代环境治理体系,为美丽玉林和生态文明强市建设提供有力的制度和能力保障。
第一节 加快健全现代环境治理体系
健全环境治理领导责任体系。建立并完善市负总责、县(市、区)抓落实的工作机制。各级党委和政府每季度至少研究一次生态环境保护工作,贯彻落实党中央、国务院及自治区党委、政府各项决策,及时部署生态文明建设和生态环境保护工作。建立健全生态环境保护委员会议事协调机制。压实各相关部门生态环境保护责任,履行好本部门、本领域生态环境保护工作职责,合力提升生态环境保护工作水平。开展目标评价考核,完善生态文明建设目标评价考核体系。建立完善生态环境保护督察反馈意见整改常态化协调机构,落实日常管理机制,制定长效工作制度,协调各级各部门,全力抓好中央、自治区生态环境保护督察反馈意见问题整改。
健全环境治理企业责任体系。加强企业环境治理责任制度建设,严格落实污染治理、损害赔偿和生态修复责任。严格落实《排污许可管理条例》,督促企业落实台账管理、自行监测、执行报告制度等证后管理制度,健全事前、事中、事后监管体系,加强对企业排污行为的监管。推进生产服务绿色化,从源头防治污染,加大清洁生产推行力度,加强全过程管理,减少污染物排放。
健全环境治理全民行动体系。完善公众监督和举报反馈机制,实施生态环境违法行为举报奖励制度,充分发挥 12369 环保举报热线、政府服务 12345 热线作用,畅通环保监督渠道。加强舆论监督,实时公开或定期向新闻媒体通报各类生态环境突出问题整改进度、重大突发环境事件处置情况、生态环境违法行为典型案例。提高公民环保素养,把环境保护纳入国民教育体系和党政领导干部培训体系,加大环境公益广告宣传力度,引导公民自觉履行环境保护责任,积极开展垃圾分类,践行绿色生活方式,倡导绿色出行、绿色消费。
健全环境治理监管体系。进一步深化生态环境保护综合行政执法改革,整合相关部门污染防治和生态环境保护执法职责、队伍,统一实行生态环境保护执法,全面提高市、县两级综合执法规范化水平。全面完成生态环境机构监测监察执法垂直管理制度改革;依托基层治理平台建设,加强乡镇生态环境监管体系;进一步完善“河长制”。推行“双随机、一公开”环境监管模式,依托在线监控、卫星遥感、无人机监控等科技手段,优化非现场检查方式,提高监管时效性和准确性。对群众反映强烈、主观恶意的环境违法行为,综合运用手段加大执法力度。除国家组织的重大活动外,各地不得因召开会议、论坛和举办大型活动等原因对企业采取停产、限产措施。
健全环境风险防控体系。深入调查研究,定期组织全市环境安全形势分析,重点针对尾矿库、危险废物医疗废物处置、化工石化、核与辐射、危险化学品等领域潜在的重大环境风险进行分析研判。修订完善突发环境事件应急预案,细化环境事件应急响应流程,完善现场应急处置规范。建立健全跨部门、跨区域环境应急协调联动机制,加强生态环境、应急管理、交通运输、公安等部门工作衔接,科学高效处置突发环境事件。整合政府、部门和企业等各类环境应急资源,建立资源信息数据库,实现信息共享和快速调配。加强应急处置能力建设,强化突发环境事件应急演练,提升队伍应急救援与处置能力。
健全环境治理市场体系。深入推进“放管服”[17]改革,实施“最多跑一次”改革,持续推进“减证便民”行动。规范、推广政府和社会资本合作模式,引导社会资本参与环境治理。以环境公用设施、工业园区等领域为重点,通过政府购买服务等方式,加大对环境污染第三方治理的支持力度。以市场化、专业化、产业化为导向,规范环境影响评价、环境监测、环保设施建设运营、污染治理修复等市场秩序。严格落实“谁污染、谁付费”政策导向,通过污染治理成本分摊,推动污染者自觉履行环境保护责任。配合自治区健全医疗废物处理处置收费机制。完善落实建制镇污水垃圾处理收费政策,配合自治区探索建立农村污水处理收费机制。
健全环境治理信用体系。加强政务诚信建设,建立健全环境治理政务失信记录,归集至相关信用信息共享平台,依托“信用中国”网站等依法依规逐步公开。健全企业信用建设,完善企业环保信用评价制度,落实守信联合激励和失信联合惩戒制,依据评价结果实施分级分类监管,纳入全国信用信息共享平台,依法向社会公开。
第二节 推进环境治理能力现代化
提升环境基础设施支撑能力。加快补齐环境基础设施短板,形成布局完整、运行高效、支撑有力的环境基础设施体系。推进“污水处理提质增效达标区”建设,消除城市建成区污水管网空白区、污水直排口,强化农村生活污水治理规模化建设、专业化维护、一体化推进。在龙潭产业园区、玉柴工业园、玉林中医药健康产业园等重点园区,推进污水集中处理和回用设施建设。加强博白县生活垃圾焚烧厂、北流生活垃圾焚烧厂运行管理,确保全部实现达标规范运行、危险废弃物安全处置、废气达标排放。全面推行生活垃圾分类,尽快建成与垃圾分类相匹配的终端处置设施。支持“无废城市”试点建设,打造固体废物管理“区域样板”。
提升生态环境监测和执法能力。完善全市生态环境监测网络,包括完善空气、地表水、声环境等生态质量监测网络建设。建设跨县区域生态环境监测基础能力建设。进一步深化生态环境保护综合行政执法改革,统筹执法资源和执法力量。加强生态环境保护综合执法队伍建设,探索推进乡镇政府环保执法,通过政府购买服务的形式,招聘协管员充实队伍力量,组建项目进度协调组和生态环境项目专家组,推进生态环境项目落地见效,提升生态环境综合执法能力。
提高防范和化解环境风险能力。深入开展重点产业安全环保整治提升行动,提高园区规划建设、安全监管、污染防治、应急救援和公共服务等综合管理能力。加强环境应急处置能力建设,完善环境风险企业、产业园区应急处置救援队伍,高标准配备物资装备。
加强区域生态合作与联防联控。加强玉林市与北海、钦州和湛江周边城市会商沟通、协同合作,推进南流江、九洲江流域综合治理工程。联合北海市加快推进龙港新区尾水深海排放工程。协作推进“两江”饮用水安全保障,农业源、生活源工业源、内源等污染源整治。
持续推进智慧环保系统建设。升级智慧环保平台,提升平台的系统综合性及使用便捷性。融合人工智能、物联网、大数据等前沿技术,完善水、大气、噪声等信息的生态环境物联感知网络,实现全市生态环境状况、污染物排放、环境风险等要素的实时监控、态势预警和信息共享。构建市、县(市、区)一体化指挥调度、网格化生态环境监管、污染源全流程管理、生态环境大数据应用体系,切实提升环境智慧化监管能力,打造智慧环保先行示范样板。

第十二章 强化规划实施保障
第一节 加强组织领导
全市各级人民政府是规划实施的责任主体,统筹推进本地区经济社会与生态环境保护发展。围绕规划提出的目标任务,加强各部门间统筹协调,推动多部门任务目标和管理政策的有效衔接。把规划的生态环境保护和管理各项目标、指标和任务分解到区域、项目、实施主体等各个环节,层层落实责任。对“十四五”规划实施情况进行信息公开,推动全社会参与和监督,加强规划督促考核和跟踪评估,确保规划全面实施。
第二节 加大环保投入
全市各级人民政府年度预算应充分考虑生态环境保护需求,优化资金支出结构,统筹保障环境污染防治和生态保护修复等领域,积极发挥市场作用,调动和引导社会资金大力投入生态环境建设。强化财税政策引导,引导资金流入节约资源技术开发和生态环境保护产业,为符合条件的项目提供融资服务。鼓励金融机构对民间资本参与生态环保项目提供融资支持。
第三节 加强科技支撑
完善大气环境、重点流域水生态环境等环境监测网络体系,建设信息和数据共享平台,不断完善监测体系和分析评估体系;加快技术成果推广应用,重点推广农业面源污染防治,农业节水和水资源循环利用、生态修复、畜禽养殖污染防治等适用先进技术。加大科研技术能力建设,争取得到生态环境部《百城千县万名专家生态环境科技帮扶行动计划》帮扶,促进生态环境保护的重大战略研究和先进技术推广应用,为生态环境保护科学管理提供技术支撑。
第四节 推动项目实施
以解决突出生态环境问题、推动规划目标指标落实为核心,组织实施好一批关系全局和长远发展的重大项目。抓好重大项目建设用地保障,优先保证生态环境保护重大基础设施的用地需求。每年对全市环境质量改善、重点污染物排放、生态环境保护重大工程进展情况进行调度,掌握规划目标、任务、措施和重点工程实施进度;根据国家新要求、评估结果及需求变化,适度调整规划目标和任务。集中财力保证政府投资重大项目的资金需求,鼓励和引导社会资本投资重大项目。
第五节 完善实施评估
建立统筹有力、协调得当、运转高效的生态环境保护建设工作机制。加强对规划实施情况的监督检查、跟踪分析和评估考核,保障规划工作和项目的落实落地。调动各方面的积极性、主动性和创造性,引导全社会共同参与,确保规划目标和任务顺利完成。在 2023 年底和 2025 年底,分别对规划实施情况进行中期评估和终期考核,评估和考核结果向社会公布,并作为对领导班子和领导干部综合考核评价的重要依据。
名词解释
1.细颗粒物(PM2.5):是指环境空气中空气动力学当量直径小于等于 2.5 微米(μm)的颗粒物。
2.可吸入颗粒物(PM10):是指环境空气中空气动力学当量直径小于等于 10 微米(μm)的颗粒物。
3.受污染耕地安全利用率:是指实现安全利用的受污染耕地面积,占行政区受污染耕地总面积的比例。
4.“三线一单”:是指生态保护红线、环境质量底线、资源利用上线和生态环境准入清单。
5.“绿盾”:是指以打击违法违规破坏自然保护地生态环境的人类活动为主要内容的自然保护地监督检查专项行动。
6.两湾:是指广西北部湾经济区和粤港澳大湾区。
7.环保产业:是指在国民经济结构中,以防治环境污染、改善生态环境、保护自然资源为目的而进行的技术产品开发、商业流通、资源利用、信息服务、工程承包等活动的总称。
8.碳达峰:是指在某一个时点,让二氧化碳的排放不再增长达到峰值,之后逐步回落。
9.碳中和:是指企业、团体或个人测算在一定时间内,直接或间接产生的温室气体排放总量,通过植树造林、节能减排等形式,抵消自身产生的二氧化碳排放,实现二氧化碳的“零排放”。
10.绿色产业:是指积极采用清洁生产技术,采用无害或低害的新工艺、新技术,大力降低原材料和能源消耗,实现少投入、高产出、低污染,尽可能把环境污染物排放消除在生产过程之中的产业。
11.四强两区一美:“四强”指产业强、枢纽强、生态强、法治强;“两区”指乡村振兴示范区、政治生态示范区;“一美”指城市美。
12.温室气体:是指大气中具有温室效应的某些微量气体,有二氧化碳(CO2)、甲烷(CH4)、一氧化二氮(N2O)等 30 余种。
13.碳汇:是指森林吸收并储存二氧化碳的多少,或者说是森林吸收并储存二氧化碳的能力。
14.绿色制造:是指在满足产品功能、质量和成本要求的前提下,系统考虑产品从设计、制造、包装、运输、使用到报废处理的整个生命周期中,对环境的负面影响最小、资源利用率最高的制造模式。
15.VOCs:一般是指挥发性有机物。在标准状态下饱和蒸气压较高(标准状态下大于 13.33Pa)、沸点较低、分子量小、常温状态下易挥发的有机化合物。
16.OBD:车载自动诊断系统,系统将从发动机的运行状况随时监控汽车是否尾气超标,一旦超标,会马上发出警示。
17.“放管服”:“放”是指简政放权,降低准入门槛;“管”是指创新监管,促进公平竞争;“服”是指高效服务,营造便利环境。
文件下载:
玉林市人民政府办公室关于印发玉林市生态环境保护“十四五”规划的通知.doc
文件下载:
关联文件: