页面
配色
辅助线
重置

玉林师院附中今年新生地段划分情况

2023-07-02 11:20     来源:玉林市教育局
收藏 我要收藏 公共资源调用站点 文章分享
分享 微信
头条
微博 空间 qq
【字体: 打印
玉林师范学院附属中学2023年七年级新生入学工作方案

根据《2023年玉林市城区义务教育阶段学校招生入学工作方案》(玉市教函〔2023〕99号)的要求,结合我校实际,现将2023年玉林师范学院附属中学七年级新生入学工作方案公布如下:

一、工作原则

(一)坚持依法依规。严格遵守《中华人民共和国教育法》等国家法律,严格落实教育部中小学招生“十项严禁”等规定,确保招生工作高效、有序实施。
(二)坚持免试就近。按照“户籍地段划片、相对就近、免试入学、均衡编班”的新生入学管理原则,合理划定招生范围,有序确定入学对象,规范办理入学手续,确保义务教育免试就近入学政策全覆盖。认真落实控辍保学责任,健全联控联保工作机制,确保100%适龄儿童少年“应读尽读”。
(三)坚持公平公正。全面推行“阳光招生”和公民同招政策,采取多种途径宣传招生入学新政策、新要求,及时发布招生信息,主动接受各方监督,严格规范管理,切实维护学生合法权益,切实做到政策公开、过程公正、结果公平。
(四)坚持均衡发展。严格控制班额,规范编班程序,采取随机方式对学生和教师实行均衡编班,不得编重点班、快慢班、实验班。

二、入学对象

(一)入学对象
具有玉林师范学院附属中学服务范围户籍、符合政策性照顾对象条件、符合市城区随迁子女就读条件的2023届小学毕业生。
(二)政策性照顾对象
1.符合条件的现役军人、军烈士、因公牺牲军人、一至四级残疾军人的适龄子女;
2.符合条件的公安烈士、全国一级、二级英模及因公牺牲、一级至四级因公伤残民警的适龄子女;
3.消防救援人员适龄子女:(1)持有效证件的在职消防救援人员适龄子女;(2)入职满3年以上的政府专职消防人员适龄子女;(3)烈士、因公牺牲消防救援人员适龄子女;
4.符合条件的高层次人才、急需紧缺人才的适龄子女;
5.在玉连续工作满2年的、有突出贡献的新设立总部企业高管人员和科研项目带头人的适龄子女。

三、招生计划
初中七年级计划招录6个班

四、地段服务范围  

(一)服务区域
1.“四至”服务界限:
东至:龟山北路
南至:玉北大道
西至:棠梨路
北至:教育东路
2.具体范围:
文体路(玉东大道至康乐路路段)、秀水路(教育东路至玉东大道路段)、棠梨路(玉东大道至玉华苑A区)等三个路段以东;
教育东路(秀水路至龟山北路路段)、玉东大道(棠梨路至秀水路路段)等二个路段以南;
龟山北路(教育东路至玉北大道路段)以西;
玉北大道(秀水路至龟山北路路段)、康乐路(文体路至秀水路路段)等二个路段以北。
除以上范围外,还包括玉林师院附中旧校区、玉林师院西校区、玉林市教科所。

(二)具体服务小区、单位、社区
奥园康城、中交雅郡、中航豪庭(中航中央城)、玉华苑A区、玉华苑B区、东方一品、东悦华府、东城经典、永利·锦绣里、金润·清华园、祥隆花园、恒大御景、杏林居、安美景城、玉商大厦、丽园小区、阳光城、吉营吉府、玉林市教科所、玉林师院西校区、玉林师院东校区、玉林师院附中旧校区、玉林师院附中新校区、玉林高级中学、玉林市消防支队、大芦社区。

五、入学对象安排顺序和要求

(一)A 类:地段生
1.地段生界定
地段生是指户籍在玉林师范学院附属中学服务范围内,且其法定监护人在户籍地服务学校范围内拥有100%产权的居住类房屋,并实际居住的适龄儿童少年。
注:(1)若适龄儿童少年及法定监护人与祖父母或外祖父母同一户籍(户主为祖父母或外祖父母),户籍地址与居住的居住类房屋地址一致,且祖父母或外祖父母持有该居住类房屋100%产权的,该户籍和房屋方能作为地段生入学的依据。
(2)地段生申请入学的居住类房屋必须实际居住,没有交房或交房后尚未入住的,或适龄儿童少年户籍登记在法定监护人持有的不足100%产权的不动产(房产)证名下的,由属地招生入学工作领导小组统筹安排到其他公办学校就读。
(3)适龄儿童少年户籍挂靠在非直系亲属家且房屋所有权人为非直系亲属的,由属地招生入学工作领导小组统筹安排到其他公办学校就读。
2.户籍迁入时间要求
符合地段生条件的玉林城区户籍的适龄儿童或小学毕业生,户籍迁入截止日期为 2023年7 月1日(含此日)前。
3.地段生材料审核及入学注意事项
(1)在材料审核时,审查原件,存档复印件。法定监护人需提供以下证件的原件及复印件:①适龄儿童少年的户口簿(如法定监护人与适龄儿童少年不在同一户口簿,需加验法定监护人的身份证和儿童少年出生证明);②适龄儿童少年法定监护人在户籍地址服务学校范围内的居住类房屋的100%产权不动产(房产)证。
(2)在玉林市城区外小学毕业要求返回原籍就读的玉林市城区户籍学生,请于7月1日前带以下证件的原件及复印件到玉林师范学院附属中学笃行楼一楼审核、登记:①适龄儿童少年的户口簿(如法定监护人与适龄儿童少年不在同一户口簿,需加验法定监护人的身份证和儿童少年出生证明);②适龄儿童少年法定监护人在户籍地址服务学校范围内的居住类房屋的100%产权不动产(房产)证;③学籍信息卡。
(3)按照地段生界定入读服务学校的学生,可享受自治区示范性普通高中定向生待遇。
4.上门查看实际情况
现场审核材料后,招生入学工作领导小组将根据家长填写的信息,组织市城区各义务教育阶段学校在规定时间内上门核查实际情况。

(二)B 类:政策性照顾对象
在材料审核时,审查原件,存档复印件。法定监护人需提交以下材料的原件及复印件:
1.适龄儿童或小学毕业生的户口簿;
2.政策性照顾对象相关证明材料:
(1)军官证或士官证及部队师级或县(区)级以上对应单位证明;(2)公安烈士、全国一级、二级英模及因公牺牲、一级至四级因公伤残民警相关证明材料;(3)在职消防救援人员、入职满3年以上的政府专职消防人员、烈士、因公牺牲消防救援人员的证明材料;(4)高层次人才引进、紧缺人才证明材料;(5)新设立总部企业高管人员和科研项目带头人证明材料。

(三)C类:符合市城区购房入学条件的随迁子女
1.报名条件:符合市城区购房入学条件的随迁子女父(母)在学校服务地段内有独立房产。
C1类:法定监护人在学校服务地段内有独立房产已交房并入住的,需要以独立房产申请就近入学的适龄儿童或小学毕业生。
C2类:法定监护人在学校服务地段内有独立房产已交房但未实际入住的,需要以独立房产申请就近入学的适龄儿童或小学毕业生。
C3类:法定监护人在学校服务地段内购买房产未交房且未入住的,需要以独立房产申请就近入学的适龄儿童或小学毕业生。
2.现场核验的材料
在材料审核时,审查原件,存档复印件。法定监护人需提交以下材料的原件及复印件:
(1)适龄儿童或小学毕业生的户口簿(如法定监护人与适龄儿童不在同一户口簿,需加验监护人的户口簿和学生出生证明以便证明学生与监护人的关系);
(2)法定监护人的房产材料:①《房屋所有权证》或《不动产权证书》(未取得房产证的,提供购房合同、税收完税证明发票、商品房买卖合同网上登记备案证明);②政策性购房的随迁子女须提供在玉林市不动产登记中心开具的首套房查档证明。
(3)法定监护人的经商、务工证明材料之一:①经商营业执照;②合法的劳动合同或工资流水账。
3.上门查看实际入住情况
现场审核材料后,招生入学工作领导小组将根据家长填写的信息,组织市城区各义务教育阶段学校在规定时间内上门查看实际入住情况。

(四)D类:以《居住证》申请入学的随迁子女
1.报名条件:法定监护人持有玉林市公安机关核发的《广西壮族自治区居住证》(家长提供居住证相关信息以备学校统一到公安部门核查办证年限),且在玉林市城区经商或务工,以在学校服务范围内的固定租赁住所申请入学的随迁适龄儿童少年。
2.现场核验的材料
在材料审核时,审查原件,存档复印件。法定监护人需提交以下材料的原件及复印件:
(1)适龄儿童或小学毕业生的户口簿(如监护人法定监护人与适龄儿童不在同一户口簿,需加验监护人的户口簿和学生出生证明以便证明学生与监护人的关系);
(2)法定监护人的《广西壮族自治区居住证》;
(3)法定监护人的以下两项提供经商、务工证明材料之一:①经商营业执照;②合法的劳动合同或工资流水账。

(五)量化打分
为统筹好C类、D类随迁子女入学工作,招生入学工作领导小组可根据实际需要采取量化打分办法,对C类、D类随迁子女提供的材料进行量化打分。可参照如下方式打分:
1.基本分值(50分)
(1)适龄儿童少年或小学毕业生的家庭户口簿(10分);
(2)法定监护人的《广西壮族自治区居住证》(10分);
(3)合法居住场所证明资料,法定监护人提供以下三项证明材料之一(20分):①居住类房屋的不动产(房产)证(20分);②购房合同及发票(15分);③租房合同(10分):a.房屋租赁合同(3分),b.房东房产户口簿(7分);
(4)经商、务工证明,法定监护人提供以下两项证明材料之一(10分):①经商营业执照(10分);②合法的劳动合同、工资流水账(5分)。
2.加分(10分)
(1)在玉林市城区经商、务工,每年1分,此项满分最多加5分(按工商营业执照发证时间或用工协议生效时间计算)。
(2)缴交有“五险一金”每项1分,此项满分最多加5分。(“五险一金”为:养老、医疗、失业、生育、工伤保险和公积金)
凡是发现家长提供入学虚假报名材料的,一经查实,将其子女退回户籍所在地学校就读,并进一步追究相关人员的责任。
随迁子女不能按时提交有关证件或所提交证件不齐全、不合规定、不真实的,不享受随迁子女待遇。

(六)入学安排
优先录取A类和B类,根据学位情况统筹录取C类、D类。C类和D类由招生入学工作领导小组按照实际情况统筹安排入学。

 六、入学安排程序及时间

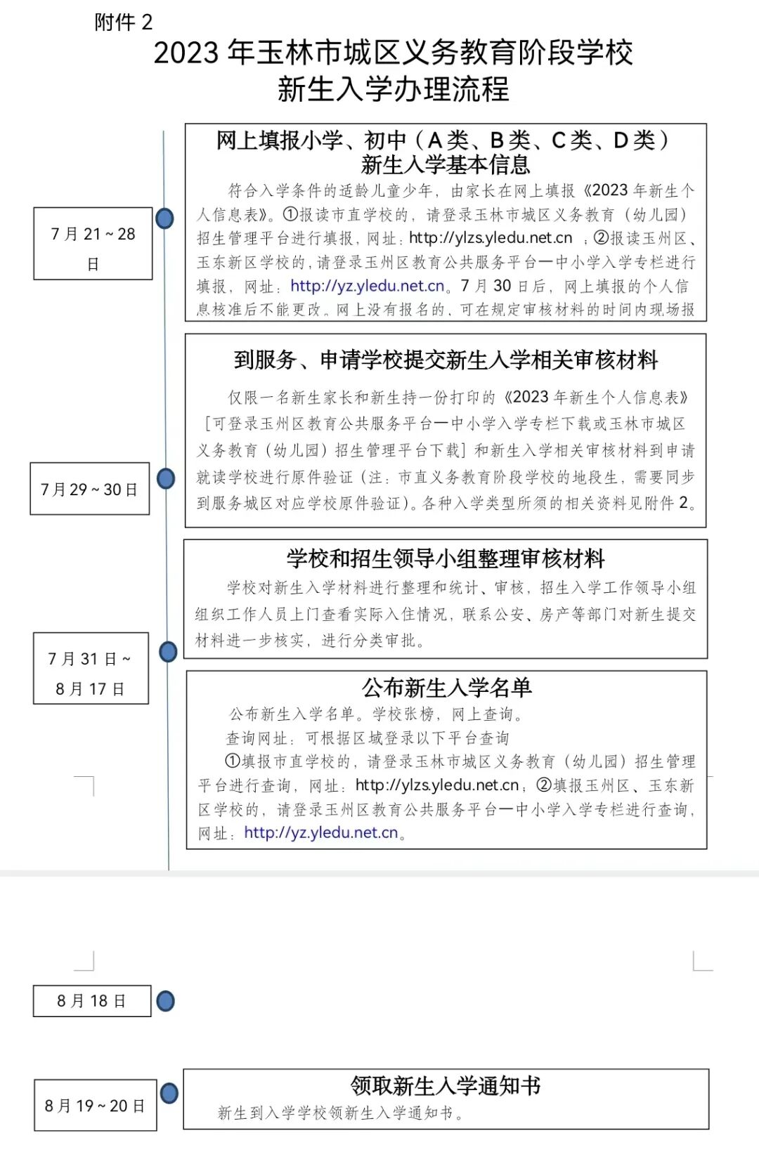
(一)初中(A类、B类、C类、D类)新生网上填报信息时间、方式
1.时间:7月21日至7月28日。
2.方式:登录玉林市城区义务教育(幼儿园)招生管理平台进行填报,网址:http://ylzs.yledu.net.cn。网上没有报名的,可在规定审核材料的时间7月29日至7月30日现场报名。
(二)资料及信息审核
网上填报成功后,初中(A类、B类、C类、D类)新生家长自行打印《2023年玉林市城区义务教育阶段学校新生个人信息表》。根据疫情防控要求,由学校安排分批错峰到校,仅限一名新生家长和新生,携带信息表及相关材料于7月29日至7月30日到玉林师范学院附属中学进行原件验证,由学校工作组负责审核材料和已填报的信息,审核材料的负责人必须在材料复印件上验核签名。查验原件并存档复印件。如为现场报名的,学校审核材料的负责人对报名材料审核签名后,同时要把适龄儿童少年报名的信息录入新生入学系统。
7月30日以后,新生入学网上填报的个人信息及所报读学校信息均不能再更改。
(三)新生录取名单查询时间及方式
1.时间:8月18日
2.方式:登录玉林市城区义务教育(幼儿园)招生管理平台进行查询,网址:http://ylzs.yledu.net.cn。
(四)领取新生入学通知书时间、地点
1.时间:8月19日至8月20日。
2.地点:玉林师范学院附属中学(玉东新区石棠路601号)
(五)有以下三种情形之一的,服务学校不再提供新生学位,由新生入学工作领导小组统筹安排学位。
1.在规定报名时间内未到服务学校报名申请入学的;
2.在规定的报名时间内逾期不办理入学手续的;
3.适龄儿童少年不到户籍所在地段的服务学校报名,而是到其他学校入学就读,由于各种原因要求转回的。

七、规范插班生转学

转学插班生是指除起始年级新生以外,符合转学条件需要中途插班就读的学生。
(一)转学条件
1.外地学生转入:户籍在玉林师范学院附属中学服务范围地段内,但在市城区外学校就读的学生,要求转回户籍地就读。
2.同城(市城区)转学:原则上同城(市城区)范围内不允许转学(学位紧缺的城区学校转到学位空余的城郊学校除外)。
(二)转学办理
需要转学的学生,在7月29日至7月30日持户口簿和学生学籍信息卡到户籍地服务学校登记信息,学校核实户籍信息后,统一录入新生入学系统,开学第一周内由招生入学工作领导小组统筹安排到相对就近的学校就读,并严格控制班额,拟转入的班级已经达到55人的,原则上不准转入。

八、保障适龄残疾儿童少年入学

积极推进融合教育,接收我校服务地段内具有接受普通教育能力的残疾适龄儿童少年随班就近就便就读,并为其学习、康复提供帮助。无法到我校接受教育的适龄残疾儿童少年,要通过安排入读特殊教育学校、送教上门等方式,保障其接受义务教育的权利。

九、工作要求

(一)加强组织领导。学校成立新生入学工作领导小组,落实工作人员,明确工作职责,确保2023年招生入学工作安全、平稳、有序。
(二)加强宣传引导。加强政策解读,积极回应社会关注问题,让学生、家长和社会充分了解相关政策内容。通过多种形式及时主动公开招生计划、招生范围、招生程序、报名条件、报名方式、录取结果等信息。做好招生期间的服务工作,安排专人接受家长咨询,积极主动帮助家长释疑解惑,提高招生服务质量。
(三)严肃招生纪律。严格落实教育部“十项严禁”纪律要求。

十、学校地址
玉林师范学院附属中学新校区(玉东新区石棠路601号)

十一、学校新生入学咨询电话
0775-2825971
0775-2827215

附件:1.2023年玉林市城区义务教育阶段学校新生个人信息表
2.2023年玉林市城区义务教育阶段学校新生入学办理流程


文件下载:

关联文件:

    便民信息

    玉林师院附中今年新生地段划分情况

    2023-07-02 11:20     来源:玉林市教育局
    【字体:
    玉林师范学院附属中学2023年七年级新生入学工作方案

    根据《2023年玉林市城区义务教育阶段学校招生入学工作方案》(玉市教函〔2023〕99号)的要求,结合我校实际,现将2023年玉林师范学院附属中学七年级新生入学工作方案公布如下:

    一、工作原则

    (一)坚持依法依规。严格遵守《中华人民共和国教育法》等国家法律,严格落实教育部中小学招生“十项严禁”等规定,确保招生工作高效、有序实施。
    (二)坚持免试就近。按照“户籍地段划片、相对就近、免试入学、均衡编班”的新生入学管理原则,合理划定招生范围,有序确定入学对象,规范办理入学手续,确保义务教育免试就近入学政策全覆盖。认真落实控辍保学责任,健全联控联保工作机制,确保100%适龄儿童少年“应读尽读”。
    (三)坚持公平公正。全面推行“阳光招生”和公民同招政策,采取多种途径宣传招生入学新政策、新要求,及时发布招生信息,主动接受各方监督,严格规范管理,切实维护学生合法权益,切实做到政策公开、过程公正、结果公平。
    (四)坚持均衡发展。严格控制班额,规范编班程序,采取随机方式对学生和教师实行均衡编班,不得编重点班、快慢班、实验班。

    二、入学对象

    (一)入学对象
    具有玉林师范学院附属中学服务范围户籍、符合政策性照顾对象条件、符合市城区随迁子女就读条件的2023届小学毕业生。
    (二)政策性照顾对象
    1.符合条件的现役军人、军烈士、因公牺牲军人、一至四级残疾军人的适龄子女;
    2.符合条件的公安烈士、全国一级、二级英模及因公牺牲、一级至四级因公伤残民警的适龄子女;
    3.消防救援人员适龄子女:(1)持有效证件的在职消防救援人员适龄子女;(2)入职满3年以上的政府专职消防人员适龄子女;(3)烈士、因公牺牲消防救援人员适龄子女;
    4.符合条件的高层次人才、急需紧缺人才的适龄子女;
    5.在玉连续工作满2年的、有突出贡献的新设立总部企业高管人员和科研项目带头人的适龄子女。

    三、招生计划
    初中七年级计划招录6个班

    四、地段服务范围  

    (一)服务区域
    1.“四至”服务界限:
    东至:龟山北路
    南至:玉北大道
    西至:棠梨路
    北至:教育东路
    2.具体范围:
    文体路(玉东大道至康乐路路段)、秀水路(教育东路至玉东大道路段)、棠梨路(玉东大道至玉华苑A区)等三个路段以东;
    教育东路(秀水路至龟山北路路段)、玉东大道(棠梨路至秀水路路段)等二个路段以南;
    龟山北路(教育东路至玉北大道路段)以西;
    玉北大道(秀水路至龟山北路路段)、康乐路(文体路至秀水路路段)等二个路段以北。
    除以上范围外,还包括玉林师院附中旧校区、玉林师院西校区、玉林市教科所。

    (二)具体服务小区、单位、社区
    奥园康城、中交雅郡、中航豪庭(中航中央城)、玉华苑A区、玉华苑B区、东方一品、东悦华府、东城经典、永利·锦绣里、金润·清华园、祥隆花园、恒大御景、杏林居、安美景城、玉商大厦、丽园小区、阳光城、吉营吉府、玉林市教科所、玉林师院西校区、玉林师院东校区、玉林师院附中旧校区、玉林师院附中新校区、玉林高级中学、玉林市消防支队、大芦社区。

    五、入学对象安排顺序和要求

    (一)A 类:地段生
    1.地段生界定
    地段生是指户籍在玉林师范学院附属中学服务范围内,且其法定监护人在户籍地服务学校范围内拥有100%产权的居住类房屋,并实际居住的适龄儿童少年。
    注:(1)若适龄儿童少年及法定监护人与祖父母或外祖父母同一户籍(户主为祖父母或外祖父母),户籍地址与居住的居住类房屋地址一致,且祖父母或外祖父母持有该居住类房屋100%产权的,该户籍和房屋方能作为地段生入学的依据。
    (2)地段生申请入学的居住类房屋必须实际居住,没有交房或交房后尚未入住的,或适龄儿童少年户籍登记在法定监护人持有的不足100%产权的不动产(房产)证名下的,由属地招生入学工作领导小组统筹安排到其他公办学校就读。
    (3)适龄儿童少年户籍挂靠在非直系亲属家且房屋所有权人为非直系亲属的,由属地招生入学工作领导小组统筹安排到其他公办学校就读。
    2.户籍迁入时间要求
    符合地段生条件的玉林城区户籍的适龄儿童或小学毕业生,户籍迁入截止日期为 2023年7 月1日(含此日)前。
    3.地段生材料审核及入学注意事项
    (1)在材料审核时,审查原件,存档复印件。法定监护人需提供以下证件的原件及复印件:①适龄儿童少年的户口簿(如法定监护人与适龄儿童少年不在同一户口簿,需加验法定监护人的身份证和儿童少年出生证明);②适龄儿童少年法定监护人在户籍地址服务学校范围内的居住类房屋的100%产权不动产(房产)证。
    (2)在玉林市城区外小学毕业要求返回原籍就读的玉林市城区户籍学生,请于7月1日前带以下证件的原件及复印件到玉林师范学院附属中学笃行楼一楼审核、登记:①适龄儿童少年的户口簿(如法定监护人与适龄儿童少年不在同一户口簿,需加验法定监护人的身份证和儿童少年出生证明);②适龄儿童少年法定监护人在户籍地址服务学校范围内的居住类房屋的100%产权不动产(房产)证;③学籍信息卡。
    (3)按照地段生界定入读服务学校的学生,可享受自治区示范性普通高中定向生待遇。
    4.上门查看实际情况
    现场审核材料后,招生入学工作领导小组将根据家长填写的信息,组织市城区各义务教育阶段学校在规定时间内上门核查实际情况。

    (二)B 类:政策性照顾对象
    在材料审核时,审查原件,存档复印件。法定监护人需提交以下材料的原件及复印件:
    1.适龄儿童或小学毕业生的户口簿;
    2.政策性照顾对象相关证明材料:
    (1)军官证或士官证及部队师级或县(区)级以上对应单位证明;(2)公安烈士、全国一级、二级英模及因公牺牲、一级至四级因公伤残民警相关证明材料;(3)在职消防救援人员、入职满3年以上的政府专职消防人员、烈士、因公牺牲消防救援人员的证明材料;(4)高层次人才引进、紧缺人才证明材料;(5)新设立总部企业高管人员和科研项目带头人证明材料。

    (三)C类:符合市城区购房入学条件的随迁子女
    1.报名条件:符合市城区购房入学条件的随迁子女父(母)在学校服务地段内有独立房产。
    C1类:法定监护人在学校服务地段内有独立房产已交房并入住的,需要以独立房产申请就近入学的适龄儿童或小学毕业生。
    C2类:法定监护人在学校服务地段内有独立房产已交房但未实际入住的,需要以独立房产申请就近入学的适龄儿童或小学毕业生。
    C3类:法定监护人在学校服务地段内购买房产未交房且未入住的,需要以独立房产申请就近入学的适龄儿童或小学毕业生。
    2.现场核验的材料
    在材料审核时,审查原件,存档复印件。法定监护人需提交以下材料的原件及复印件:
    (1)适龄儿童或小学毕业生的户口簿(如法定监护人与适龄儿童不在同一户口簿,需加验监护人的户口簿和学生出生证明以便证明学生与监护人的关系);
    (2)法定监护人的房产材料:①《房屋所有权证》或《不动产权证书》(未取得房产证的,提供购房合同、税收完税证明发票、商品房买卖合同网上登记备案证明);②政策性购房的随迁子女须提供在玉林市不动产登记中心开具的首套房查档证明。
    (3)法定监护人的经商、务工证明材料之一:①经商营业执照;②合法的劳动合同或工资流水账。
    3.上门查看实际入住情况
    现场审核材料后,招生入学工作领导小组将根据家长填写的信息,组织市城区各义务教育阶段学校在规定时间内上门查看实际入住情况。

    (四)D类:以《居住证》申请入学的随迁子女
    1.报名条件:法定监护人持有玉林市公安机关核发的《广西壮族自治区居住证》(家长提供居住证相关信息以备学校统一到公安部门核查办证年限),且在玉林市城区经商或务工,以在学校服务范围内的固定租赁住所申请入学的随迁适龄儿童少年。
    2.现场核验的材料
    在材料审核时,审查原件,存档复印件。法定监护人需提交以下材料的原件及复印件:
    (1)适龄儿童或小学毕业生的户口簿(如监护人法定监护人与适龄儿童不在同一户口簿,需加验监护人的户口簿和学生出生证明以便证明学生与监护人的关系);
    (2)法定监护人的《广西壮族自治区居住证》;
    (3)法定监护人的以下两项提供经商、务工证明材料之一:①经商营业执照;②合法的劳动合同或工资流水账。

    (五)量化打分
    为统筹好C类、D类随迁子女入学工作,招生入学工作领导小组可根据实际需要采取量化打分办法,对C类、D类随迁子女提供的材料进行量化打分。可参照如下方式打分:
    1.基本分值(50分)
    (1)适龄儿童少年或小学毕业生的家庭户口簿(10分);
    (2)法定监护人的《广西壮族自治区居住证》(10分);
    (3)合法居住场所证明资料,法定监护人提供以下三项证明材料之一(20分):①居住类房屋的不动产(房产)证(20分);②购房合同及发票(15分);③租房合同(10分):a.房屋租赁合同(3分),b.房东房产户口簿(7分);
    (4)经商、务工证明,法定监护人提供以下两项证明材料之一(10分):①经商营业执照(10分);②合法的劳动合同、工资流水账(5分)。
    2.加分(10分)
    (1)在玉林市城区经商、务工,每年1分,此项满分最多加5分(按工商营业执照发证时间或用工协议生效时间计算)。
    (2)缴交有“五险一金”每项1分,此项满分最多加5分。(“五险一金”为:养老、医疗、失业、生育、工伤保险和公积金)
    凡是发现家长提供入学虚假报名材料的,一经查实,将其子女退回户籍所在地学校就读,并进一步追究相关人员的责任。
    随迁子女不能按时提交有关证件或所提交证件不齐全、不合规定、不真实的,不享受随迁子女待遇。

    (六)入学安排
    优先录取A类和B类,根据学位情况统筹录取C类、D类。C类和D类由招生入学工作领导小组按照实际情况统筹安排入学。

     六、入学安排程序及时间

    (一)初中(A类、B类、C类、D类)新生网上填报信息时间、方式
    1.时间:7月21日至7月28日。
    2.方式:登录玉林市城区义务教育(幼儿园)招生管理平台进行填报,网址:http://ylzs.yledu.net.cn。网上没有报名的,可在规定审核材料的时间7月29日至7月30日现场报名。
    (二)资料及信息审核
    网上填报成功后,初中(A类、B类、C类、D类)新生家长自行打印《2023年玉林市城区义务教育阶段学校新生个人信息表》。根据疫情防控要求,由学校安排分批错峰到校,仅限一名新生家长和新生,携带信息表及相关材料于7月29日至7月30日到玉林师范学院附属中学进行原件验证,由学校工作组负责审核材料和已填报的信息,审核材料的负责人必须在材料复印件上验核签名。查验原件并存档复印件。如为现场报名的,学校审核材料的负责人对报名材料审核签名后,同时要把适龄儿童少年报名的信息录入新生入学系统。
    7月30日以后,新生入学网上填报的个人信息及所报读学校信息均不能再更改。
    (三)新生录取名单查询时间及方式
    1.时间:8月18日
    2.方式:登录玉林市城区义务教育(幼儿园)招生管理平台进行查询,网址:http://ylzs.yledu.net.cn。
    (四)领取新生入学通知书时间、地点
    1.时间:8月19日至8月20日。
    2.地点:玉林师范学院附属中学(玉东新区石棠路601号)
    (五)有以下三种情形之一的,服务学校不再提供新生学位,由新生入学工作领导小组统筹安排学位。
    1.在规定报名时间内未到服务学校报名申请入学的;
    2.在规定的报名时间内逾期不办理入学手续的;
    3.适龄儿童少年不到户籍所在地段的服务学校报名,而是到其他学校入学就读,由于各种原因要求转回的。

    七、规范插班生转学

    转学插班生是指除起始年级新生以外,符合转学条件需要中途插班就读的学生。
    (一)转学条件
    1.外地学生转入:户籍在玉林师范学院附属中学服务范围地段内,但在市城区外学校就读的学生,要求转回户籍地就读。
    2.同城(市城区)转学:原则上同城(市城区)范围内不允许转学(学位紧缺的城区学校转到学位空余的城郊学校除外)。
    (二)转学办理
    需要转学的学生,在7月29日至7月30日持户口簿和学生学籍信息卡到户籍地服务学校登记信息,学校核实户籍信息后,统一录入新生入学系统,开学第一周内由招生入学工作领导小组统筹安排到相对就近的学校就读,并严格控制班额,拟转入的班级已经达到55人的,原则上不准转入。

    八、保障适龄残疾儿童少年入学

    积极推进融合教育,接收我校服务地段内具有接受普通教育能力的残疾适龄儿童少年随班就近就便就读,并为其学习、康复提供帮助。无法到我校接受教育的适龄残疾儿童少年,要通过安排入读特殊教育学校、送教上门等方式,保障其接受义务教育的权利。

    九、工作要求

    (一)加强组织领导。学校成立新生入学工作领导小组,落实工作人员,明确工作职责,确保2023年招生入学工作安全、平稳、有序。
    (二)加强宣传引导。加强政策解读,积极回应社会关注问题,让学生、家长和社会充分了解相关政策内容。通过多种形式及时主动公开招生计划、招生范围、招生程序、报名条件、报名方式、录取结果等信息。做好招生期间的服务工作,安排专人接受家长咨询,积极主动帮助家长释疑解惑,提高招生服务质量。
    (三)严肃招生纪律。严格落实教育部“十项严禁”纪律要求。

    十、学校地址
    玉林师范学院附属中学新校区(玉东新区石棠路601号)

    十一、学校新生入学咨询电话
    0775-2825971
    0775-2827215

    附件:1.2023年玉林市城区义务教育阶段学校新生个人信息表
    2.2023年玉林市城区义务教育阶段学校新生入学办理流程


    文件下载:

    关联文件: