我要收藏
公共资源调用站点
文章分享
玉林市育才中学2023年新生入学工作方案
为进一步规范招生秩序,健全公平入学长效机制,营造阳光公正的义务教育招生氛围,助推“双减”政策落地见效,切实保障适龄儿童少年平等接受义务教育的权利,根据《教育部办公厅关于做好2023年普通中小学招生入学工作的通知》(教基厅〔2023〕1号)、《自治区教育厅关于做好2023年义务教育招生入学工作的通知》(桂教基教〔2023〕35号)和《2023年玉林市城区教育义务阶段学校招生入学工作方案》等文件精神,结合我校实际,制定本方案。
一、工作原则
(一)坚持依法依规。严格遵守《中华人民共和国教育法》等国家法律,严格落实教育部中小学招生“十项严禁”等规定,确保招生工作高效、有序实施。
(二)坚持免试就近。按照“户籍地段划片、相对就近、免试入学、均衡编班”的新生入学管理原则,合理划定招生范围,有序确定入学对象,规范办理入学手续,确保义务教育免试就近入学政策全覆盖。认真落实控辍保学责任,健全联控联保工作机制,确保100%适龄儿童少年“应读尽读”。
(三)坚持公平公正。全面推行“阳光招生”政策,采取多种途径宣传招生入学新政策、新要求,及时发布招生信息,主动接受各方监督,严格规范管理,切实维护学生合法权益,切实做到政策公开、过程公正、结果公平。
(四)坚持均衡发展。严格控制班额,规范编班程序,采取随机方式对学生和教师实行均衡编班,不编重点班、快慢班、实验班。
二、入学对象
(一)小学部新生入学对象
年满6周岁(即2017年8月31日前出生,含8月31日),具有玉林市育才中学服务范围户籍、符合政策性照顾对象条件、符合市城区随迁子女就读条件的适龄儿童。
(二)初中部新生入学对象
具有玉林市育才中学服务范围户籍、符合政策性照顾对象条件、符合市城区随迁子女就读条件的2023届小学毕业生。
(三)政策性照顾对象
1.符合条件的现役军人、军烈士、因公牺牲军人、一至四级残疾军人的适龄子女;
2.符合条件的公安烈士、全国一级、二级英模及因公牺牲、一级至四级因公伤残民警的适龄子女;
3.消防救援人员适龄子女:(1)持有效证件的在职消防救援人员适龄子女;(2)入职满3年以上的政府专职消防人员适龄子女;(3)烈士、因公牺牲消防救援人员适龄子女;
4.符合条件的高层次人才、急需紧缺人才的适龄子女;
5.在玉连续工作满2年的、有突出贡献的新设立总部企业高管人员和科研项目带头人的适龄子女。
三、招生计划
1.小学一年级计划招录8个班。
2.初中七年级计划招录10个班。
四、招生地段服务范围
(一)小学部服务范围
1.服务对象:
(1)户口(非南江街道户口)在玉林市育才中学服务范围内的适龄儿童。
(2)适龄儿童或其法定监护人在玉林市育才中学服务范围内有房产,也可以以房产申请就近入学,如学位已满,报新生入学工作领导小组统筹调配。
2.服务范围四至界线:
东北至:黎湛铁路
南至:二环南路
西北至:大南路、玉柴工业园
3.具体服务范围:
苗园路(黎湛铁路以西段):409-*号(单)、394-*号(双)
大南路(黎湛铁路以南段):单双号
天桥西路(黎湛铁路以西段):单双号
康裕路、光明路、静安路、双龙路、玉柴路
4.里、巷、居民小组、小区、工厂、单位
玉柴所属单位、火电厂、化肥厂、石油公司、水电设备厂、盐业仓库、梦境佳苑、金牛小区、玉柴第一城、西华小区、嘉华小区、火电厂、英华小区、东华小区、铁路金牛小区、月亮湾小区、玉柴南区。
(二)初中部服务范围
1.服务对象为:
(1)户口在玉林市育才中学服务范围内的小学毕业生。
(2)在玉林市育才中学服务范围内适龄少年或其法定监护人有房产,也可以以房产申请就近入学,如学位已满,报新生入学工作领导小组统筹调配。
2.服务范围四至界线:
东至:黎湛铁路
南至:二环南路
西至:玉公公路、玉柴工业园
北至:南流江
3.具体服务范围:
苗园路(黎湛铁路以西段):409—*号(单)、394—*号(双)
大南路(黎湛铁路以南段):*—135号(单)、*—88号(双)
天桥西路(黎湛铁路以西段)
康裕路、光明路、静安路、双龙路、玉柴路
4.里、巷、居民小组、小区、工厂、单位
玉柴所属单位、火电厂、化肥厂、石油公司、东华小区、英华小区、月亮湾小区、嘉华小区、铁路金牛小区、玉柴第一城、梦境佳苑、西华小区、万象城、和兴花园、上岭垌经济适用房小区、上岭垌廉租房小区、彰泰城。
五、入学对象安排顺序和要求
(一)A 类:地段生
1.地段生界定
地段生是指户籍在玉林市育才中学服务范围内,且其法定监护人在玉林市育才中学服务范围内拥有100%产权的居住类房屋,并实际居住的适龄儿童少年。
注:下列情况的地段生,如学校学位紧缺,由新生入学工作领导小组进行统筹安排:
(1)若适龄儿童少年及法定监护人与祖父母或外祖父母同一户籍(户主为祖父母或外祖父母),户籍地址与居住的居住类房屋地址一致,且祖父母或外祖父母持有该居住类房屋100%产权的,该户籍和房屋方能作为地段生入学的依据。
(2)地段生申请入学的居住类房屋必须实际居住,没有交房或交房后尚未入住的,或适龄儿童少年户籍登记在法定监护人持有的不足100%产权的不动产(房产)证名下的,由招生入学工作领导小组统筹安排到其他公办学校就读。(学校组织人员对实际入住情况进行入户调查);
(3)适龄儿童少年户籍挂靠在非直系亲属家且房屋所有权人为非直系亲属,由招生入学工作领导小组统筹安排到其他公办学校就读。
2.户籍迁入时间要求
符合玉林市育才中学地段生条件的适龄儿童或小学毕业生,户籍迁入截止日期为2023年7月1日(含此日)前。
3.小学地段生材料审核注意事项
在材料审核时,法定监护人需提供以下证件的原件及复印件:
(1)适龄儿童的户口簿(如法定监护人与适龄儿童不在同一户口簿,需加验法定监护人的身份证和儿童出生证明);
(2)适龄儿童法定监护人在户籍地服务学校范围内的居住类房屋的100%产权不动产(房产)证。
审查原件,存档复印件。
4.初中地段生材料审核及入学注意事项
(1)材料审核时,审查原件,存档复印件。法定监护人需提供以下证件的原件及复印件:①适龄儿童少年的户口簿(如法定监护人与适龄儿童少年不在同一户口簿,需加验法定监护人的身份证和儿童少年出生证明);②适龄儿童少年法定监护人在户籍地址服务学校范围内的居住类房屋100%产权不动产(房产)证。
(2)在玉林市城区外小学毕业要求返回玉林市育才中学就读的学生,请于7月1日前带法定监护人的居住类房屋的不动产(房产)证、学生的户口簿、学籍信息卡等相关材料到玉林市育才中学初中教务处审核、报名。
(3)按照地段生界定入读玉林市育才中学的学生,可享受自治区示范性普通高中定向生资格。
5.上门查看实际情况
现场审核材料后,招生入学工作领导小组将根据家长填写的信息,在规定时间内组织工作人员上门查看实际入住情况。
(二)B类:政策性照顾对象
在材料审核时,审查原件,存档复印件。法定监护人需提交以下材料的原件及复印件:
1.适龄儿童或小学毕业生的户口簿;
2.政策性照顾对象相关证明材料:
(1)军官证或士官证及部队师级或县(区)级以上对应单位证明;(2)公安烈士、全国一级、二级英模及因公牺牲、一级至四级因公伤残民警相关证明材料;(3)在职消防救援人员、入职满3年以上的政府专职消防人员、烈士、因公牺牲消防救援人员的证明材料;(4)高层次人才引进、紧缺人才证明材料;(5)新设立总部企业高管人员和科研项目带头人证明材料。
(三)C类:符合市城区购房入学条件的随迁子女
1.报名条件:符合市城区购房入学条件的随迁子女父(母)在学校服务地段内有独立房产。
C1类:法定监护人在学校服务地段内有独立房产已交房并入住的,需要以独立房产申请就近入学的适龄儿童或小学毕业生。
C2类:法定监护人在学校服务地段内有独立房产已交房但未实际入住的,需要以独立房产申请就近入学的适龄儿童或小学毕业生。
C3类:法定监护人在学校服务地段内购买房产未交房且未入住的,需要以独立房产申请就近入学的适龄儿童或小学毕业生。
2.现场核验的材料
在材料审核时,审查原件,存档复印件。法定监护人需提交以下材料的原件及复印件:
(1)适龄儿童或小学毕业生的户口簿(如监护人法定监护人与适龄儿童不在同一户口簿,需加验监护人的户口簿和学生出生证明以便证明学生与监护人的关系);
(2)法定监护人的房产材料:①《房屋所有权证》或《不动产权证书》(未取得房产证的,提供购房合同、税收完税证明发票、商品房买卖合同网上登记备案证明);②2022年购房业主子女须提供在玉林市不动产登记中心开具的首套房查档证明;
(3)法定监护人的经商、务工证明材料之一:①经商营业执照;②合法的劳动合同或工资流水账。
3.上门查看实际入住情况
现场审核材料后,招生入学工作领导小组将根据家长填写的信息,在规定时间内组织工作人员上门查看实际入住情况。
(四)D类:以《居住证》申请入学的随迁子女
1.报名条件:法定监护人持有玉林市公安机关核发的《广西壮族自治区居住证》(家长提供居住证相关信息以备学校统一到公安部门核查办证年限),且在玉林市城区经商或务工,以在学校服务范围内的固定租赁住所申请入学的随迁适龄儿童少年。
2.现场核验的材料
在材料审核时,审查原件,存档复印件。法定监护人需提交以下材料的原件及复印件:
(1)适龄儿童或小学毕业生的户口簿(如监护人法定监护人与适龄儿童不在同一户口簿,需加验监护人的户口簿和学生出生证明以便证明学生与监护人的关系);
(2)法定监护人的《广西壮族自治区居住证》、租住合同及房东房产证(住址与居住证地址一致);
(3)法定监护人的以下两项提供经商、务工证明材料之一:①经商营业执照;②合法的劳动合同或工资流水账。
(五)量化打分
为统筹好C类、D类随迁子女入学工作,新生入学工作领导小组根据实际需要制定量化打分办法,对C类、D类随迁子女提供的材料进行量化打分。量化积分计算如下:
1.基本分值(50分)
(1)适龄儿童少年或小学毕业生的家庭户口簿(10分);
(2)法定监护人的《广西壮族自治区居住证》(10分);
(3)合法居住场所证明资料,法定监护人提供以下三项证明材料之一(20分):①居住类房屋的不动产(房产)证(20分);②购房合同及发票(15分);③租房合同(10分):a.房屋租赁合同(3分),b.房东房产户口簿(7分);
(4)经商、务工证明,法定监护人提供以下两项证明材料之一(10分):①经商营业执照(10分);②合法的劳动合同、工资流水账(5分)。
2.加分(10分)
(1)玉林市城区经商、务工,每年1分,此项满分最多加5分(按工商营业执照发证时间或用工协议生效时间计算)。
(2)缴交有“五险一金”每项1分,此项满分最多加5分。(“五险一金”为:养老、医疗、失业、生育、工伤保险和公积金)
凡是发现家长提供入学虚假报名材料的,一经查实,将其子女退回户籍所在地学校就读,并进一步追究相关人员的责任。
随迁子女不能按时提交有关证件或所提交证件不齐全、不合规定、不真实的,不享受随迁子女待遇。
(六)入学安排
优先安排A类和B类,C类和D类由招生入学工作领导小组按照实际情况统筹安排入学。
六、入学安排程序及时间
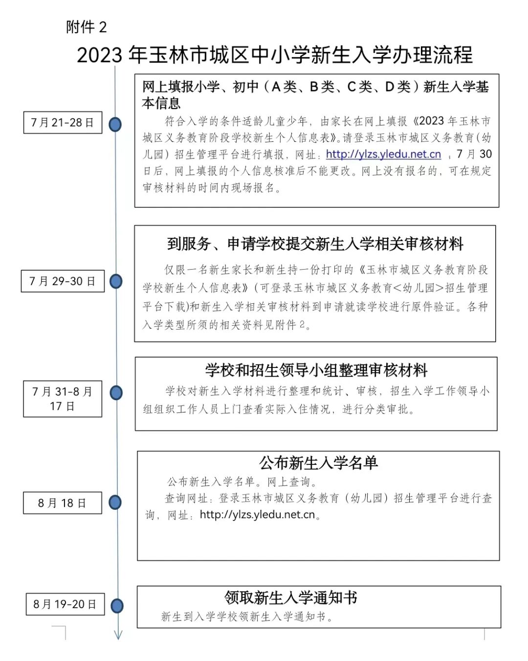
(一)小学、初中(A类、B类、C类、D类)新生网上填报信息时间、方式
1.时间:7月21日至7月28日。
2.方式:网上填报。请登录玉林市城区义务教育(幼儿园)招生管理平台进行填报,网址:http://ylzs.yledu.net.cn。
网上没有报名的,可在规定审核材料的时间7月29日至7月30日现场报名。
(二)资料及信息审核
网上填报成功后,小学、初中(A类、B类、C类、D类)新生家长自行打印《玉林市城区义务教育阶段学校新生个人信息表》(附件2)。根据疫情防控要求,学校安排分批错峰到校,仅限一名新生家长和新生,携带上信息表及相关材料于7月29日至7月30日到玉林市育才中学进行原件验证,审核材料和已填报的信息,审核材料负责人在材料复印件上验核签名。查验原件并存档复印件。如为现场报名的,学校审核材料的负责人对报名材料审核签名后,同时把适龄儿童报名的信息录入新生入学系统。
7月30日以后,新生入学网上填报的个人信息及学校信息均不能再更改。
(三)新生录取名单查询时间及方式
1.时间:8月18日
2.方式:登录玉林市城区义务教育(幼儿园)招生管理平台进行查询,网址:http://ylzs.yledu.net.cn。
(四)领取新生入学通知书时间、地点
1.时间:8月19日至8月20日。
2.地点:玉林市育才中学2号教学楼小学教务处、初中教务处。(玉州区大南路32号)
注:根据疫情防控要求,每位新生仅限一名家长到校领取新生入学通知书。
(五)有以下三种情形之一的,玉林市育才中学不再提供新生学位,由招生入学工作领导小组统筹安排学位。
1.在规定报名时间内未到玉林市育才中学报名申请入学的;
2.在规定的报名时间内逾期不办理入学手续的;
3.户籍属玉林市育才中学就读范围的适龄儿童少年不到玉林市育才中学报名,而是到其他学校入学就读,由于各种原因要求转回的。
七、规范插班生转学
转学插班生是指除起始年级新生以外,符合转学条件需要中途插班就读的学生。
(一)转学条件
1.外地学生转入:户籍在玉林市育才中学服务范围地段内,但在市城区外学校就读的学生,要求转回户籍地就读。
2.同城(市城区)转学:原则上同城(市城区)范围内不允许转学。
(二)转学办理
需要转学的学生,在7月29日至7月30日持户口簿和学生学籍信息卡到玉林市育才中学登记信息,学校核实户籍信息后,统一录入新生入学系统,开学第一周内由招生入学工作领导小组统筹安排就读,并严格控制班额,拟转入的班级已经达到55人的,原则上不准转入。
八、保障适龄残疾儿童少年入学
依法保障适龄残疾儿童少年接受义务教育的权利。学校准确掌握辖区内适龄残疾儿童少年情况,参照自治区教育厅、自治区残联有关文件要求做好适龄残疾儿童少年入学安置工作。
适龄儿童少年因为疾病或者特殊情况需要延缓入学或申请送教上门的,由其法定监护人向户籍所在地学校提出书面申请,学校提出明确意见并报上级教育主管部门批准备案,方能延缓入学或送教上门。如延缓入学期满,应立即入学。
九、工作要求
(一)加强组织领导。成立学校招生入学工作领导小组,落实工作人员,明确工作职责,确保2023年新生入学工作安全、平稳、有序。
(二)加强宣传引导。加强政策解读,积极回应社会关注问题,让学生、家长和社会充分了解相关政策内容;主动公开新生入学工作计划、招生范围、招生程序、报名条件、报名方式、录取结果等信息。做好新生入学工作期间的服务工作,接受家长咨询,提高招生服务质量。
(三)严肃招生纪律。严格落实教育部“十项严禁”纪律要求。
十、学校地址
玉林市育才中学(玉州区大南路32号)
十一、学校招生咨询电话
招生咨询电话:3289655(小学教务处)
3289760(初中教务处)
3285669(校办室)
附件:1.2023年玉林市城区义务教育阶段学校新生个人信息表
2.2023年玉林市城区中小学新生入学办理流程



文件下载:
关联文件:
玉林市育才中学2023年新生入学工作方案
为进一步规范招生秩序,健全公平入学长效机制,营造阳光公正的义务教育招生氛围,助推“双减”政策落地见效,切实保障适龄儿童少年平等接受义务教育的权利,根据《教育部办公厅关于做好2023年普通中小学招生入学工作的通知》(教基厅〔2023〕1号)、《自治区教育厅关于做好2023年义务教育招生入学工作的通知》(桂教基教〔2023〕35号)和《2023年玉林市城区教育义务阶段学校招生入学工作方案》等文件精神,结合我校实际,制定本方案。
一、工作原则
(一)坚持依法依规。严格遵守《中华人民共和国教育法》等国家法律,严格落实教育部中小学招生“十项严禁”等规定,确保招生工作高效、有序实施。
(二)坚持免试就近。按照“户籍地段划片、相对就近、免试入学、均衡编班”的新生入学管理原则,合理划定招生范围,有序确定入学对象,规范办理入学手续,确保义务教育免试就近入学政策全覆盖。认真落实控辍保学责任,健全联控联保工作机制,确保100%适龄儿童少年“应读尽读”。
(三)坚持公平公正。全面推行“阳光招生”政策,采取多种途径宣传招生入学新政策、新要求,及时发布招生信息,主动接受各方监督,严格规范管理,切实维护学生合法权益,切实做到政策公开、过程公正、结果公平。
(四)坚持均衡发展。严格控制班额,规范编班程序,采取随机方式对学生和教师实行均衡编班,不编重点班、快慢班、实验班。
二、入学对象
(一)小学部新生入学对象
年满6周岁(即2017年8月31日前出生,含8月31日),具有玉林市育才中学服务范围户籍、符合政策性照顾对象条件、符合市城区随迁子女就读条件的适龄儿童。
(二)初中部新生入学对象
具有玉林市育才中学服务范围户籍、符合政策性照顾对象条件、符合市城区随迁子女就读条件的2023届小学毕业生。
(三)政策性照顾对象
1.符合条件的现役军人、军烈士、因公牺牲军人、一至四级残疾军人的适龄子女;
2.符合条件的公安烈士、全国一级、二级英模及因公牺牲、一级至四级因公伤残民警的适龄子女;
3.消防救援人员适龄子女:(1)持有效证件的在职消防救援人员适龄子女;(2)入职满3年以上的政府专职消防人员适龄子女;(3)烈士、因公牺牲消防救援人员适龄子女;
4.符合条件的高层次人才、急需紧缺人才的适龄子女;
5.在玉连续工作满2年的、有突出贡献的新设立总部企业高管人员和科研项目带头人的适龄子女。
三、招生计划
1.小学一年级计划招录8个班。
2.初中七年级计划招录10个班。
四、招生地段服务范围
(一)小学部服务范围
1.服务对象:
(1)户口(非南江街道户口)在玉林市育才中学服务范围内的适龄儿童。
(2)适龄儿童或其法定监护人在玉林市育才中学服务范围内有房产,也可以以房产申请就近入学,如学位已满,报新生入学工作领导小组统筹调配。
2.服务范围四至界线:
东北至:黎湛铁路
南至:二环南路
西北至:大南路、玉柴工业园
3.具体服务范围:
苗园路(黎湛铁路以西段):409-*号(单)、394-*号(双)
大南路(黎湛铁路以南段):单双号
天桥西路(黎湛铁路以西段):单双号
康裕路、光明路、静安路、双龙路、玉柴路
4.里、巷、居民小组、小区、工厂、单位
玉柴所属单位、火电厂、化肥厂、石油公司、水电设备厂、盐业仓库、梦境佳苑、金牛小区、玉柴第一城、西华小区、嘉华小区、火电厂、英华小区、东华小区、铁路金牛小区、月亮湾小区、玉柴南区。
(二)初中部服务范围
1.服务对象为:
(1)户口在玉林市育才中学服务范围内的小学毕业生。
(2)在玉林市育才中学服务范围内适龄少年或其法定监护人有房产,也可以以房产申请就近入学,如学位已满,报新生入学工作领导小组统筹调配。
2.服务范围四至界线:
东至:黎湛铁路
南至:二环南路
西至:玉公公路、玉柴工业园
北至:南流江
3.具体服务范围:
苗园路(黎湛铁路以西段):409—*号(单)、394—*号(双)
大南路(黎湛铁路以南段):*—135号(单)、*—88号(双)
天桥西路(黎湛铁路以西段)
康裕路、光明路、静安路、双龙路、玉柴路
4.里、巷、居民小组、小区、工厂、单位
玉柴所属单位、火电厂、化肥厂、石油公司、东华小区、英华小区、月亮湾小区、嘉华小区、铁路金牛小区、玉柴第一城、梦境佳苑、西华小区、万象城、和兴花园、上岭垌经济适用房小区、上岭垌廉租房小区、彰泰城。
五、入学对象安排顺序和要求
(一)A 类:地段生
1.地段生界定
地段生是指户籍在玉林市育才中学服务范围内,且其法定监护人在玉林市育才中学服务范围内拥有100%产权的居住类房屋,并实际居住的适龄儿童少年。
注:下列情况的地段生,如学校学位紧缺,由新生入学工作领导小组进行统筹安排:
(1)若适龄儿童少年及法定监护人与祖父母或外祖父母同一户籍(户主为祖父母或外祖父母),户籍地址与居住的居住类房屋地址一致,且祖父母或外祖父母持有该居住类房屋100%产权的,该户籍和房屋方能作为地段生入学的依据。
(2)地段生申请入学的居住类房屋必须实际居住,没有交房或交房后尚未入住的,或适龄儿童少年户籍登记在法定监护人持有的不足100%产权的不动产(房产)证名下的,由招生入学工作领导小组统筹安排到其他公办学校就读。(学校组织人员对实际入住情况进行入户调查);
(3)适龄儿童少年户籍挂靠在非直系亲属家且房屋所有权人为非直系亲属,由招生入学工作领导小组统筹安排到其他公办学校就读。
2.户籍迁入时间要求
符合玉林市育才中学地段生条件的适龄儿童或小学毕业生,户籍迁入截止日期为2023年7月1日(含此日)前。
3.小学地段生材料审核注意事项
在材料审核时,法定监护人需提供以下证件的原件及复印件:
(1)适龄儿童的户口簿(如法定监护人与适龄儿童不在同一户口簿,需加验法定监护人的身份证和儿童出生证明);
(2)适龄儿童法定监护人在户籍地服务学校范围内的居住类房屋的100%产权不动产(房产)证。
审查原件,存档复印件。
4.初中地段生材料审核及入学注意事项
(1)材料审核时,审查原件,存档复印件。法定监护人需提供以下证件的原件及复印件:①适龄儿童少年的户口簿(如法定监护人与适龄儿童少年不在同一户口簿,需加验法定监护人的身份证和儿童少年出生证明);②适龄儿童少年法定监护人在户籍地址服务学校范围内的居住类房屋100%产权不动产(房产)证。
(2)在玉林市城区外小学毕业要求返回玉林市育才中学就读的学生,请于7月1日前带法定监护人的居住类房屋的不动产(房产)证、学生的户口簿、学籍信息卡等相关材料到玉林市育才中学初中教务处审核、报名。
(3)按照地段生界定入读玉林市育才中学的学生,可享受自治区示范性普通高中定向生资格。
5.上门查看实际情况
现场审核材料后,招生入学工作领导小组将根据家长填写的信息,在规定时间内组织工作人员上门查看实际入住情况。
(二)B类:政策性照顾对象
在材料审核时,审查原件,存档复印件。法定监护人需提交以下材料的原件及复印件:
1.适龄儿童或小学毕业生的户口簿;
2.政策性照顾对象相关证明材料:
(1)军官证或士官证及部队师级或县(区)级以上对应单位证明;(2)公安烈士、全国一级、二级英模及因公牺牲、一级至四级因公伤残民警相关证明材料;(3)在职消防救援人员、入职满3年以上的政府专职消防人员、烈士、因公牺牲消防救援人员的证明材料;(4)高层次人才引进、紧缺人才证明材料;(5)新设立总部企业高管人员和科研项目带头人证明材料。
(三)C类:符合市城区购房入学条件的随迁子女
1.报名条件:符合市城区购房入学条件的随迁子女父(母)在学校服务地段内有独立房产。
C1类:法定监护人在学校服务地段内有独立房产已交房并入住的,需要以独立房产申请就近入学的适龄儿童或小学毕业生。
C2类:法定监护人在学校服务地段内有独立房产已交房但未实际入住的,需要以独立房产申请就近入学的适龄儿童或小学毕业生。
C3类:法定监护人在学校服务地段内购买房产未交房且未入住的,需要以独立房产申请就近入学的适龄儿童或小学毕业生。
2.现场核验的材料
在材料审核时,审查原件,存档复印件。法定监护人需提交以下材料的原件及复印件:
(1)适龄儿童或小学毕业生的户口簿(如监护人法定监护人与适龄儿童不在同一户口簿,需加验监护人的户口簿和学生出生证明以便证明学生与监护人的关系);
(2)法定监护人的房产材料:①《房屋所有权证》或《不动产权证书》(未取得房产证的,提供购房合同、税收完税证明发票、商品房买卖合同网上登记备案证明);②2022年购房业主子女须提供在玉林市不动产登记中心开具的首套房查档证明;
(3)法定监护人的经商、务工证明材料之一:①经商营业执照;②合法的劳动合同或工资流水账。
3.上门查看实际入住情况
现场审核材料后,招生入学工作领导小组将根据家长填写的信息,在规定时间内组织工作人员上门查看实际入住情况。
(四)D类:以《居住证》申请入学的随迁子女
1.报名条件:法定监护人持有玉林市公安机关核发的《广西壮族自治区居住证》(家长提供居住证相关信息以备学校统一到公安部门核查办证年限),且在玉林市城区经商或务工,以在学校服务范围内的固定租赁住所申请入学的随迁适龄儿童少年。
2.现场核验的材料
在材料审核时,审查原件,存档复印件。法定监护人需提交以下材料的原件及复印件:
(1)适龄儿童或小学毕业生的户口簿(如监护人法定监护人与适龄儿童不在同一户口簿,需加验监护人的户口簿和学生出生证明以便证明学生与监护人的关系);
(2)法定监护人的《广西壮族自治区居住证》、租住合同及房东房产证(住址与居住证地址一致);
(3)法定监护人的以下两项提供经商、务工证明材料之一:①经商营业执照;②合法的劳动合同或工资流水账。
(五)量化打分
为统筹好C类、D类随迁子女入学工作,新生入学工作领导小组根据实际需要制定量化打分办法,对C类、D类随迁子女提供的材料进行量化打分。量化积分计算如下:
1.基本分值(50分)
(1)适龄儿童少年或小学毕业生的家庭户口簿(10分);
(2)法定监护人的《广西壮族自治区居住证》(10分);
(3)合法居住场所证明资料,法定监护人提供以下三项证明材料之一(20分):①居住类房屋的不动产(房产)证(20分);②购房合同及发票(15分);③租房合同(10分):a.房屋租赁合同(3分),b.房东房产户口簿(7分);
(4)经商、务工证明,法定监护人提供以下两项证明材料之一(10分):①经商营业执照(10分);②合法的劳动合同、工资流水账(5分)。
2.加分(10分)
(1)玉林市城区经商、务工,每年1分,此项满分最多加5分(按工商营业执照发证时间或用工协议生效时间计算)。
(2)缴交有“五险一金”每项1分,此项满分最多加5分。(“五险一金”为:养老、医疗、失业、生育、工伤保险和公积金)
凡是发现家长提供入学虚假报名材料的,一经查实,将其子女退回户籍所在地学校就读,并进一步追究相关人员的责任。
随迁子女不能按时提交有关证件或所提交证件不齐全、不合规定、不真实的,不享受随迁子女待遇。
(六)入学安排
优先安排A类和B类,C类和D类由招生入学工作领导小组按照实际情况统筹安排入学。
六、入学安排程序及时间
(一)小学、初中(A类、B类、C类、D类)新生网上填报信息时间、方式
1.时间:7月21日至7月28日。
2.方式:网上填报。请登录玉林市城区义务教育(幼儿园)招生管理平台进行填报,网址:http://ylzs.yledu.net.cn。
网上没有报名的,可在规定审核材料的时间7月29日至7月30日现场报名。
(二)资料及信息审核
网上填报成功后,小学、初中(A类、B类、C类、D类)新生家长自行打印《玉林市城区义务教育阶段学校新生个人信息表》(附件2)。根据疫情防控要求,学校安排分批错峰到校,仅限一名新生家长和新生,携带上信息表及相关材料于7月29日至7月30日到玉林市育才中学进行原件验证,审核材料和已填报的信息,审核材料负责人在材料复印件上验核签名。查验原件并存档复印件。如为现场报名的,学校审核材料的负责人对报名材料审核签名后,同时把适龄儿童报名的信息录入新生入学系统。
7月30日以后,新生入学网上填报的个人信息及学校信息均不能再更改。
(三)新生录取名单查询时间及方式
1.时间:8月18日
2.方式:登录玉林市城区义务教育(幼儿园)招生管理平台进行查询,网址:http://ylzs.yledu.net.cn。
(四)领取新生入学通知书时间、地点
1.时间:8月19日至8月20日。
2.地点:玉林市育才中学2号教学楼小学教务处、初中教务处。(玉州区大南路32号)
注:根据疫情防控要求,每位新生仅限一名家长到校领取新生入学通知书。
(五)有以下三种情形之一的,玉林市育才中学不再提供新生学位,由招生入学工作领导小组统筹安排学位。
1.在规定报名时间内未到玉林市育才中学报名申请入学的;
2.在规定的报名时间内逾期不办理入学手续的;
3.户籍属玉林市育才中学就读范围的适龄儿童少年不到玉林市育才中学报名,而是到其他学校入学就读,由于各种原因要求转回的。
七、规范插班生转学
转学插班生是指除起始年级新生以外,符合转学条件需要中途插班就读的学生。
(一)转学条件
1.外地学生转入:户籍在玉林市育才中学服务范围地段内,但在市城区外学校就读的学生,要求转回户籍地就读。
2.同城(市城区)转学:原则上同城(市城区)范围内不允许转学。
(二)转学办理
需要转学的学生,在7月29日至7月30日持户口簿和学生学籍信息卡到玉林市育才中学登记信息,学校核实户籍信息后,统一录入新生入学系统,开学第一周内由招生入学工作领导小组统筹安排就读,并严格控制班额,拟转入的班级已经达到55人的,原则上不准转入。
八、保障适龄残疾儿童少年入学
依法保障适龄残疾儿童少年接受义务教育的权利。学校准确掌握辖区内适龄残疾儿童少年情况,参照自治区教育厅、自治区残联有关文件要求做好适龄残疾儿童少年入学安置工作。
适龄儿童少年因为疾病或者特殊情况需要延缓入学或申请送教上门的,由其法定监护人向户籍所在地学校提出书面申请,学校提出明确意见并报上级教育主管部门批准备案,方能延缓入学或送教上门。如延缓入学期满,应立即入学。
九、工作要求
(一)加强组织领导。成立学校招生入学工作领导小组,落实工作人员,明确工作职责,确保2023年新生入学工作安全、平稳、有序。
(二)加强宣传引导。加强政策解读,积极回应社会关注问题,让学生、家长和社会充分了解相关政策内容;主动公开新生入学工作计划、招生范围、招生程序、报名条件、报名方式、录取结果等信息。做好新生入学工作期间的服务工作,接受家长咨询,提高招生服务质量。
(三)严肃招生纪律。严格落实教育部“十项严禁”纪律要求。
十、学校地址
玉林市育才中学(玉州区大南路32号)
十一、学校招生咨询电话
招生咨询电话:3289655(小学教务处)
3289760(初中教务处)
3285669(校办室)
附件:1.2023年玉林市城区义务教育阶段学校新生个人信息表
2.2023年玉林市城区中小学新生入学办理流程



文件下载:
关联文件: