页面
大
小
配色
无
字
字
字
字
辅助线
开
重置
简体版 |
繁体版 |
微信 |
广西玉林政府网
集
长者专区
无障碍
支持IPv6
个人中心
智能问答
新闻
公开
文件
互动
服务
公报
首页
走进玉林
玉林历史
玉林概况
玉林映像
玉林文化
玉林图展
玉林旅游
玉林美食
政府信息公开
政策
政府信息公开指南
政府信息公开制度
法定主动公开内容
政府信息公开年报
政府公报
依申请公开
政府网站年度报表
自治区、县级链接
政府信息公开目录
网上办事
互动交流
民意征集
市长留言
网上信访
政务咨询
智能问答
互动统计
新闻发布会
在线访谈
城市活动
知识图谱
热点回应
联系我们
公共服务
主题服务
办事服务
查询服务
新媒体矩阵
角色模式
数据服务
统计数据
统计分析
统计公报
分类数据
数据开放
11901295
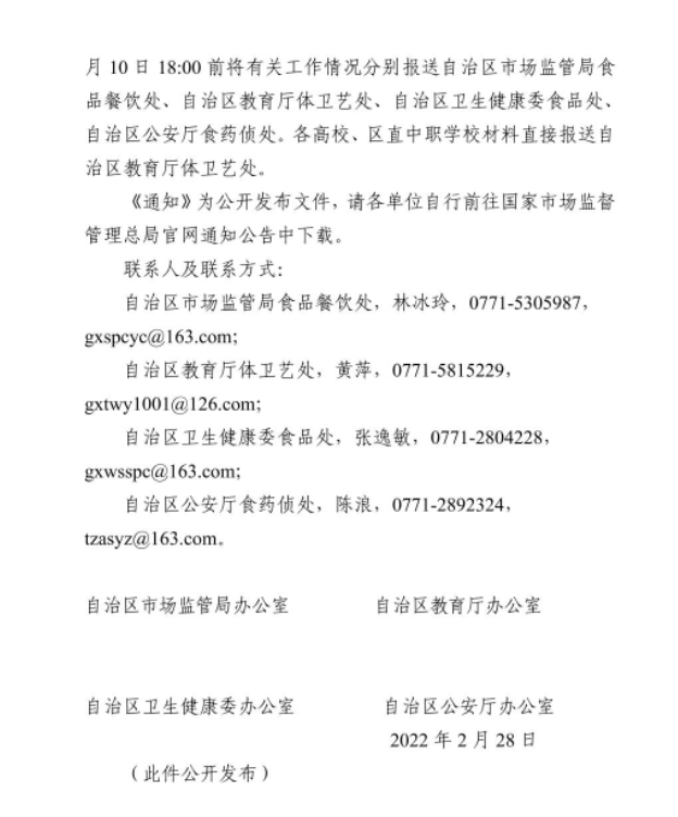
自治区市场监管局办公室 自治区教育厅办公室 自治区卫生健康委办公室 自治区公安厅办公室 关于统筹做好广西2022年春季学校新冠肺炎疫情防控和食品安全工作的通知
20
广西壮族自治区市场监督管理局网站
2022-02-28
129011
政策法规
当前位置:
首页
>
专题聚焦
>
食品安全专栏
>
政策法规
自治区市场监管局办公室 自治区教育厅办公室 自治区卫生健康委办公室 自治区公安厅办公室 关于统筹做好广西2022年春季学校新冠肺炎疫情防控和食品安全工作的通知
2022-02-28 09:20 来源:广西壮族自治区市场监督管理局网站
我要收藏
公共资源调用站点
文章分享
分享
微信
头条
微博
空间
qq
【字体:
大
中
小
】
打印
文件下载:
关联文件:
首页
走进玉林
政府信息公开
网上办事
互动交流
公共服务
数据服务
新媒体矩阵
自治区市场监管局办公室 自治区教育厅办公室 自治区卫生健康委办公室 自治区公安厅办公室 关于统筹做好广西2022年春季学校新冠肺炎疫情防控和食品安全工作的通知
2022-02-28 09:20 来源:广西壮族自治区市场监督管理局网站
【字体:
大
中
小
】
文件下载:
关联文件: