我要收藏
公共资源调用站点
文章分享
各县(市、区)人民政府,各开发园区管委,市政府各委办局:
《玉林市消防工作“十四五”规划》已经市人民政府同意,现印发给你们,请认真贯彻执行。
玉林市人民政府办公室
2022年5月18日
玉林市消防工作“十四五”规划
目 录
第一章 发展基础与环境 4
第一节 发展基础 4
第二节 发展环境 7
第二章 总体要求与发展目标 10
第一节 指导思想 10
第二节 基本原则 11
第三节 发展目标 12
第三章 主要任务 13
第一节 加强消防安全责任体系建设 13
第二节 筑牢公共消防安全基础 15
第三节 提高现代消防安全治理水平 18
第四节 构建完善消防救援力量体系 24
第五节 增强消防综合应急救援能力 28
第六节 强化装备配备和战勤保障 30
第七节 提升科技与信息化支撑水平 33
第八节 提高全民消防安全素质 35
第四章 保障措施 36
名词解释 37
附图1:玉林市“十四五”消防救援站建设规划图 40
附表1:消防救援站项目建设任务表 41
附表2:乡镇消防队建设任务表 43
附表3:消防救援队伍人员征召任务表 44
附表4:消防车辆装备建设任务表 45
为贯彻落实党中央、国务院关于应急管理和消防工作重大决策部署,加快推进玉林市消防安全治理能力和综合应急救援能力现代化建设,进一步完善公共消防安全保障体系,确保消防工作与我市经济社会协调发展,根据《中华人民共和国消防法》《广西壮族自治区国民经济和社会发展第十四个五年规划和2035年远景目标纲要》《广西消防工作“十四五”规划》《玉林市国民经济和社会发展第十四个五年发展规划和二○三五年远景目标纲要》等文件,结合玉林市实际,制定本规划。
第一章 发展基础与环境
第一节 发展基础
“十三五”时期,玉林市各级党委、人民政府深入贯彻习近平新时代中国特色社会主义思想,坚持人民至上、生命至上的发展理念,积极完善和落实消防安全责任制,加强消防基础设施和装备建设,加大火灾隐患排查和整治力度,全力防范化解重大消防安全风险,全市消防事业取得了长足的发展。
消防安全责任制逐步压实。市、县人民政府坚持每年召开消防工作会议,组织开展消防工作考核,建立消防工作约谈机制。各级各部门认真落实《消防安全责任制实施办法》《广西壮族自治区消防安全责任制实施细则》,全面推行行业部门消防安全标准化管理[1]。2016年以来,玉林市在自治区人民政府组织的消防工作考核中,3次获评“优秀”等次。
防范化解火灾风险成效显著。全市先后部署开展区域性火灾隐患[2]、高层和地下建筑、“三合一”场所[3]、电动自行车停放充电场所等各类消防安全专项治理行动20余次,整治火灾隐患6万余处,整改销案重大火灾隐患21家、区域性火灾隐患4处。全市消防安全违法行为得到有效遏制,火灾形势持续稳定,未发生群死群伤恶性火灾事故。
公共消防安全基础不断夯实。玉林市综合应急救援训练基地建成使用。全市新建消防队站8个、扩建1个。城市消防队站达到17个,较2015年增长90%。采购消防车36辆、消防员个人防护装备及抢险救援器材1.7万件(套),灭火救援装备配备率大幅提升。全市7个县(市、区)、10个全国重点镇和87个其他建制镇编制了消防专项规划或消防专篇。全市新建市政消火栓1296个。
综合应急救援能力稳步提升。全市组建水域救援专业队1支、地震救援专业队1支。建成城市政府专职消防队(单编)4支,乡镇政府专职消防队33支(一级专职消防队6支,二级专职消防队27支),志愿消防队443支,微型消防站[4]567个。全市综合应急救援作战效能进一步提升。“十三五”时期,全市共接警出动8839起,抢救疏散被困人员4061人次;成功处置“2016.5.20”抗洪、“2017.5.10”溺水学生救援、“2019.10.15”广西兰科新材料科技有限公司树脂合成反应车间反应釜爆炸和“2019.10.12”北流地震等灾害事故;圆满完成自治区成立60周年庆祝活动、庆祝中国共产党成立100周年系列活动、玉博会、药博会等重大安保任务。
科技与信息化建设有效推进。将“智慧消防”[5]作为“智慧城市”一期工程的子项目实施建设。建成400平方米的玉林市消防指挥中心和250平方米信息化网络机房,消防无线通信三级网通信设备配备率达100%。配备了33台具有热成像、多倍变焦双光镜头的无人机图传设备。指挥调度网延伸至乡镇专职消防队,消防远程监测覆盖率达100%。
消防执法改革成效初步彰显。顺利完成消防救援队伍改革转隶和深化执法改革等各项任务。完成建设工程消防审核验收职能移交,全面推行“双随机、一公开”[6]监管模式,“放管服”措施落地见效。基本建立社会单位和个人重大消防安全违法行为诚信体系,将消防“不良行为”信息纳入社会信用体系建设。群众对消防工作满意度逐年提升。
全民消防安全素质不断提高。全市建立了7个固定消防宣传阵地。消防安全宣传教育纳入精神文明建设、社会综合治理范畴。部署开展了“119”消防宣传月、“关注消防·平安你我”、全民消防我代言、百车千所万人、百镇千村万里行等系列消防宣传活动。消防安全知识课堂在中小学校实现全覆盖。社区全部明确消防宣传大使。市、县两级党校将消防知识教育纳入干部培训内容。85%的县级行政区域建成应急消防科普教育馆。消防宣传车配备率达到100%。公众消防安全知晓率明显提高[7]。

第二节 发展环境
“十四五”时期,玉林市作为“两湾”的重要节点城市和西部陆海新通道的重要节点迎来新的发展机遇。加快打造广西“东融”重要通道和区域枢纽、“两湾”产业融合发展先行试验区,对新时期消防工作提出新的要求。
一、面临的挑战
(一)防范化解风险能力与加快建设“四强两区一美”两湾先行试验区需求不相适应。全市仍有多处重大火灾隐患和区域性火灾隐患未整改销案,地下空间、城市综合体[8]、高层建筑等场所数量不断增多,火灾防控难度持续加大。城中村、棚户区及城乡结合部还存在布局不合理、建筑耐火等级低、消防车道不畅等诸多安全问题。长期积累的火灾风险如未及时防范化解,甚至会形成系统性风险,给当前消防工作带来新的挑战。
(二)公共消防基础设施建设与高质量发展安全需求不相适应。全市每万人拥有消防员数量为1.36个,尚未达到全区平均水平。十万人均拥有城市消防站数量为0.27个,排名位于贵港市之后,居全区末位。各类产业园区消防站力量薄弱,26个各类园区中,现仅玉柴工业园、北流日用陶瓷工业园区、兴业县轻化园建有消防站,建成率为11.5%。消防站平均辖区面积为11.72平方公里,远不符合《城市消防站建设标准》(建标152-2017)规范标准要求。市级战勤保障基地消防装备、灭火药剂存量小,高精尖专业装备零储备。全市有3个县(区)的市政消火栓建有率低于50%,消火栓完好率仅为81.5%,尚未设置有专用消防取水码头和取水点。随着城市建成区面积和产业园区规模进一步扩大,公共消防基础设施建设滞后等问题日益突出。
(三)消防安全治理能力与共建共治共享的社会治理要求不相适应。部门监管合力薄弱,镇(街道)、村(社区)等基层单位和组织抓消防工作的主动性欠缺,公安派出所消防监督和宣传工作弱化,消防安全网格化管理[9]未完全落地,基层末端防控未形成闭环。全市有52个镇消防力量处于空白状态,街道、社区、单位等微型消防站力量不足,与当前消防任务不相适应。消防部门信息化支撑效能不足,难以为精准监管提供有效支持。公共消防安全管理从单一监管向综合监管转变还需要一定过程。
(四)综合应急救援能力与消防职责任务要求不相适应。消防救援队伍在改制转隶后职责大幅拓展,专业技术骨干流失严重,“一站多兼、一人多兼”的情况普遍。全市消防救援体系建设总体发展不协调。玉林市属于自然灾害多发区域,洪涝、台风、地震、滑坡、岩溶地面塌陷和森林火灾等自然灾害发生频率高,分布地域广。全市陆域面积92%以上属地质灾害易发区。消防救援队伍面向“全灾种、大应急”的综合应急救援能力与消防职责任务要求还不相匹配。
二、发展的机遇
(一)党的坚强领导提供根本保证。习近平总书记对消防工作和队伍建设给予特殊关爱,党中央、国务院对消防工作作出一系列重大决策部署,为新时期消防事业发展指明了前进方向。玉林市各级党委、人民政府关心支持消防工作的力度持续加大,消防体制改革持续深化,为推动消防工作发展提供了根本保证。
(二)经济社会高质量发展提供坚实保障。市委、市人民政府团结带领全市人民迎难而上,较好地完成了“十三五”规划任务。全市经济实力迈上新台阶,主要经济指标增速高于全区平均水平,经济总量稳居全区前列,发展的协调性和内生动力不断增强,为未来五年玉林消防工作发展提供了坚实保障。
(三)科技信息化提供有力支撑。随着“智慧城市”迅速发展,物联网、云计算、大数据、人工智能等新兴科学技术与消防工作更紧密融合,传统被动消防变为主动防范,为提升消防治理能力现代化水平提供了有力支撑。
(四)新发展格局创造有利契机。全方位开放发展新格局的加快实施,为玉林发展释放了大量的政策和改革红利。随着新经济新产业新模式加速兴起,全市大力推进新型城镇化和乡村振兴,加强社会治理体系建设,为玉林消防工作在新时代开创新局面创造了有利契机。
第二章 总体要求与发展目标
第一节 指导思想
以习近平新时代中国特色社会主义思想为指导,全面贯彻党的十九大和十九届二中、三中、四中、五中、六中全会精神,深入贯彻习近平总书记关于应急管理重要论述和对广西工作系列重要指示精神,坚持党的全面领导,立足新发展阶段,贯彻新发展理念,全面推进消防治理体系和治理能力现代化建设,防范化解重大安全风险,科学应对处置各类灾害事故,坚决预防遏制重特大火灾事故,努力建成具有玉林特色、走在广西前列的消防救援队伍,为玉林市建成“四强两区一美”两湾先行试验区和经济社会高质量跨越式发展提供坚实的消防安全保障。
第二节 基本原则
以人为本,服务发展。坚持党对消防救援队伍的绝对领导,牢固树立以人民为中心的宗旨,坚持人民至上、生命至上。自觉把消防工作纳入经济和社会安全发展大局中来谋划、推进,纳入党委、人民政府和部门业务工作中来部署落实,依法治火,忠诚履责,努力为玉林高质量跨越式发展提供良好的消防安全环境。
统筹兼顾,突出重点。统筹消防工作发展需要,以落实消防安全责任制、排查整治火灾隐患、夯实公共消防安全基础、提高公民消防安全素质、提升灭火救援作战能力为重点,健全公共消防安全治理体系,推动消防工作全面协调发展。
改革创新,集约高效。以消防执法改革框架意见和配套方案为指导,建立和完善适应全面深化改革要求、符合玉林实际的消防工作新机制。以“智慧城市”建设为牵引,有效整合社会信息化、现代化建设资源,推动消防安全人防、物防和技防有效结合,开创消防工作新局面。
实战引领,科技驱动。紧扣玉林市经济社会发展战略布局、空间布局和产业布局,立足实战需求,强化消防救援队伍战斗力建设,抓紧补短板、强弱项,提高各类灾害事故的处置能力。加快构建与现代化指挥体系相适应的科技信息化支撑体系,提高消防工作科学化、专业化、智能化、精细化水平。
第三节 发展目标
紧贴高质量跨越式发展要求,着力构建与玉林市经济社会发展水平相匹配、相适应的综合应急救援体系,到2025年,基本建立与全面建成小康社会相适应的消防治理体系和治理能力,社会防范化解消防安全风险和应对处置灾害事故能力进一步提升,消防安全环境整体优化,火灾形势持续平稳。
展望2035年,形成与玉林市基本实现现代化相适应的消防治理体系和治理能力,消防工作实现跨越式发展。社会火灾防控能力全面提升,消防救援力量大幅增长,各类灾害事故应急处置能力显著增强。

第三章 主要任务
第一节 加强消防安全责任体系建设
一、扎实推进消防法治建设
以法治玉林建设为依托,推进消防领域法治建设。按照地方立法权限,及时提请市人大及其常委会制定、修订地方性消防法规,组织制定、修订地方消防规章、规范性文件。强化消防法律法规和规章制度的实施。积极开展消防法治宣传教育,普及消防法律常识。加快发展公职律师队伍,参与消防法律法规和规章制度的起草和论证等工作,参与处理消防行政复议、诉讼及消防法治宣传,为消防工作重大决策、重大行政行为提供法律意见。“十四五”期末,市、县两级消防救援队伍实现公职律师工作全覆盖。
二、加强消防安全责任制落实
(一)压实党委政府领导责任。加强各级党委、政府对消防工作的领导,定期研究部署消防工作。建立健全常态化督导和重大消防安全问题约谈及失职追责等机制。将公共消防设施和装备建设、消防力量发展、重大火灾隐患整改等纳入政府绩效管理、安全生产目标考核、政务督查等内容。每年制定消防工作要点,实行年度考核并强化结果运用。各镇(街道)建立相应的消防安全领导机制,明确专(兼)职消防人员履行消防管理职责。严格落实消防安全责任追究制度,依法依纪实施责任倒查。
(二)压实行业部门监管责任。按照“谁审批、谁监管,谁主管、谁监管”的原则以及“管行业必须管安全、管业务必须管安全、管生产经营必须管安全”的要求,发挥各级安全生产委员会和消防安全委员会组织协调作用,推动各级各部门依法落实消防安全责任制。狠抓行业部门消防安全标准化管理和示范项目建设,力争在2025年前各相关行业部门消防安全标准化管理覆盖率达到80%以上。
(三)强化基层末端管理责任。积极探索调配地方专项事业编制用于基层消防监督执法工作,推行事业编制消防人员参与消防监督执法。深化消防安全网格化管理,拓展综合治理信息系统消防工作职能,建立健全量化考核标准。充分发挥综治、综合执法队、公安派出所等基层执法队伍作用,广泛开展防火巡查和消防宣传。2023年前,全市基层消防管理工作机制基本建立,综治与消防监管平台实现互通;到2025年,基层消防执法队伍和网格化管理工作覆盖率达到100%。
(四)落实社会单位主体责任。贯彻“安全自查、隐患自除、责任自负”要求,培育社会单位消防安全主责意识。全面推行消防安全责任承诺制,加强自主评估风险、自主检查隐患、自主整改隐患。推行消防安全职业经理人制度,提升社会消防安全管理水平。到2025年,设有消防控制室的公共建筑单位80%以上实现消防安全标准化管理,火灾高危单位[10]依法落实更加严格的消防安全管理措施。
三、强化火灾事故责任追究
加强与公安机关火灾调查联动协作,强化涉嫌失火案、消防责任事故案和重大责任事故案等调查移送。强化火灾事故责任调查处理,加大火灾延伸调查力度,加强案例复盘结果应用,依法对亡人或有影响的火灾倒查问责,严肃追究消防施工、中介技术服务、消防产品质量等各方主体责任,倒逼责任落实,推动规范管理、堵塞漏洞。
第二节 筑牢公共消防安全基础
一、加强消防规划修编与实施
依据国民经济和社会发展规划、国土空间规划、城市综合防灾体系规划,结合新型城镇化规划、城乡发展一体化建设、特色县域经济和产业布局,科学编制消防专项规划,将城乡消防安全布局、消防救援站、消防车通道、消防水源、消防通信和消防训练基地建设列入详细规划,与公共基础设施统一设计、统一建设、统一验收。对于消防专项规划已经到期或规划内容滞后已不适应当地经济发展需要的应及时修编,并严格组织实施。各级人民政府定期组织对有关部门和相关单位编制、实施城乡消防规划情况以及公共消防设施建设、维护和管理情况进行监督检查。
二、统筹协调推进消防救援站建设
加快补足已建规划区域的消防救援站,与在建规划区同步推进消防救援站建设。将消防救援站点主动融入高速公路沿线区域规划建设,分步推动在交通事故频发、危化品运输量高的高速公路路段服务区建设小型普通消防救援站,同步推动在新建的南宁至湛江、博白至高州、平南经容县至信宜、贵港经玉林至湛江等高速公路玉林段服务区配套建设消防救援站。因地制宜、注重实效,积极探索在商业密集区、老旧城区和消防专业力量不足的区域新建或利用政府空余资产,采取“新建、改建、配建、合建、租赁”等方式及模块化、移动式、装配式等模式建设规模适当的小型普通消防救援站、消防执勤点,织密消防救援力量覆盖网,缩短响应处置时间。逐步推进老旧消防救援站改造。到2025年,新、改建消防救援站25个。
三、积极促进区域力量协同发展
主动衔接新城新区、重点产业发展规划,结合城市社会经济发展趋势和建成区拓展方向,积极做好救援力量规划布局,加强资源要素共享互补,确保一旦发生重大事故,短时间内实现力量增援和装备调配。建强城市中心城区消防救援力量,科学布局高铁新城、龙潭产城新城、临空经济区消防救援力量。进一步提升全市工业园区消防队站、人员力量、专业队伍、战勤保障等各方面能力和水平,针对性开展灾害事故风险评估,强化专业救援力量建设和专业装备配备。围绕广西向海经济发展战略,实施龙港新区龙潭产业园区(含白平产业园)灭火救援能力提升工程,提升龙潭临港城镇圈灭火救援处置能力。

四、加强公共消防基础设施建设
制定市政消火栓管理规定实施方案,明确市政消火栓建设、维护负责部门和资金来源。补建欠账市政消火栓,升级改造不符合要求的市政给水管网,增设加压点,提高供水能力。在缺乏市政消防给水设施的区域增设消防水池等人工水源,在具有天然水源的区域新建取水码头或取水点。新建市政道路同步规划、建设市政消火栓。着力解决城市消防车通道拥堵问题,公安、自然资源、住房城乡建设、交通运输、城市管理监督、消防救援等部门依法强化对新建、改建、扩建建设工程停车场、消防车道的规划、设计审查验收备案和监督检查,优化和规范停车管理。结合城市更新和城镇老旧小区改造消防车通道,老旧小区实行“一区一策”治理,借鉴专业停车、“共享停车”等管理模式规范老旧小区停车。“十四五”期末,完成老旧小区的消防车通道治理70%以上,100%实现公共建筑以及新建住宅小区消防车通道标识化管理。

第三节 提高现代消防安全治理水平
一、深化消防监督执法改革
(一)完善日常消防监督管理模式。优化“双随机、一公开”监管模式,改进消防安全重点单位监管机制。采取政府购买服务等形式,开展火灾高风险场所消防安全检查、隐患整改和专业评估,加大对火灾高风险场所、严重违法失信对象的抽查频次。聚焦火灾多发行业领域和重大节日、重要节点,盯紧突出风险和违法行为,精准检查、从严监管。对重点企业消防安全实行上门服务,推行指导性检查工作制度。
(二)强化消防监督管理手段。加强“互联网+监管”,推行消防安全远程监督、移动执法、线上管理。加强信用监管,将消防失信信息纳入国家公共信用信息平台,依法依规对失信单位和个人实施联合惩戒。针对不同履责状况、风险等级、信用水平的对象实施差异化分类监管,探索采取实地检查和在线监测相结合的方式开展抽查。到2025年,部门联合惩戒消防违法和失信行为工作机制进一步完善,“事前定标准、事中强监管、事后严追责、信用管终身”全链条协同监管体系全面建立。
(三)深入优化消防执法环境。规范消防监管行为,出台更多便民利民措施,全面推行公众聚集场所消防安全告知承诺制和许可证编码信息管理与查询服务,网上办证实现“一次不用跑”,事前发证转为事中事后监管,对新兴产业实施包容审慎监管,促进产业新动能发展壮大。将“96119”热线并入“12345政务服务便民热线”,畅通火灾隐患举报投诉渠道。
(四)推动落实社会共建共治机制。积极构建部门协同监管、社会共建共治格局。坚持“综合协调、行业主推、单位主责、消防指导”的原则,发挥安委会、消安委等平台作用,定期研判重点领域、场所的突出风险,及时函告相关行业主管部门和指导部门落实行业监管职责,制定行业部门消防安全管理规定并实施标准化管理。鼓励消防技术服务机构承担部分公共消防安全服务职能,引导社会组织、志愿者等开展消防安全社会化服务,动员全社会参与隐患督改、宣传培训、消防公益。
二、建立健全风险防范化解机制
(一)建立风险分析制度。建立市(县)两级火灾风险研判机制,定期召开分析研判会,提升风险早期识别和预报预警能力。加强对新能源、新材料、新工艺、新业态等方面新兴风险研判,强化对城市大型综合体、高层建筑、公共地下空间、石油化工企业的消防安全检查评估,适时邀请专业评估机构开展城市、城乡结合部、农村地区或区域性消防安全状况风险评估。
(二)健全灾害预警体系。建立重大节假日、重大活动火灾风险提示机制,完善预判信息发布、报送功能,提升火灾风险精准防控能力。健全特种灾害应急响应、现场指挥、协调联动、信息发布、社会动员和统筹协作等工作机制,提升消防救援队伍参与各类灾害事故处置融入度,实现“早介入、早防备、早处置”。
(三)建立风险防范机制。对预警预报的风险,研究制定针对性风险防范和应对措施,分级分类启动整改方案,实施闭环管控,及时化解风险。对未按要求进行整改的,纳入行政执法、征信失信,推动行业部门、企事业单位落实隐患整改责任。
三、加强全方位火灾防控
(一)提升城乡消防安全质量。将消防工作纳入文明城市、民营经济示范城市、平安玉林等重要内容开展创建。结合城市更新行动和“强城区”工程,推进城市公共消防基础设施升级完善,改善老旧小区、老旧厂区、老旧街区、城中村等“三区一村”的消防安全环境。以区域性火灾隐患整治、老旧小区和棚户区消防改造为重点,将消防整治任务列入为民办实事工程和民生工程,与新型城镇化等重点工作相结合,整体部署推进。按“属地管理”原则筹措经费,争取将消防改造建设纳入老旧小区整体改造范围。贯彻实施乡村振兴战略,结合农村基础设施提升工程和乡村风貌提升行动,制定完善乡村消防专项规划,推动落实农村防火工作责任,推进农村消防水源、消防车通道、消防装备等基础设施建设。结合乡村房改、电改、路改等工作,有计划地改造防火间距不足、耐火等级不高的农村建筑,加快乡村用火用电安全改造升级,有效降低乡村火灾风险。在历史文化名村和文物古建筑群村落设置小型普通消防救援站,配备消防车辆和器材装备。加强农村消防宣传,积极提升农村火灾自防自救能力。到2022年,基本形成城镇老旧小区消防改造工作机制。到2025年,力争基本完成2000年底前建成的城镇老旧小区消防改造任务,农村火灾风险防控能力明显提升。
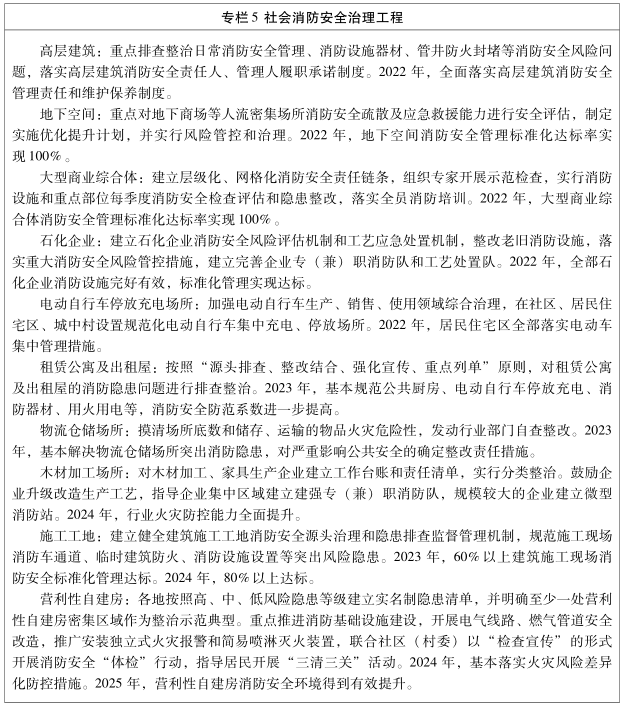
(二)强化风险隐患精准治理。持续开展火灾高风险区域政府挂牌整治和重点领域专项治理,结合消防安全专项整治三年行动和玉林市火灾规律特点,重点开展高层建筑、地下空间、大型商业综合体、石化企业、电动自行车停放充电场所、租赁公寓及出租屋、物流仓储场所、木材加工场所、施工工地和营利性自建房等10个方面火灾高风险领域专项治理;适时开展电化学储能站、新材料新业态等新领域隐患整治;组织专业技术力量对重点地区、行业开展精准检查指导,加强源头治理、系统治理、精准治理。尤其重点抓好以“下店上宅”或“前店后宅”形式并集多种功能存在的营利性自建房的集中整治,推广玉州区和福绵区的区域性火灾隐患和“三合一”场所消防安全整治工作经验做法。推动行业部门消防安全标准化管理标杆建设,提高社会消防安全管理水平。深化消防安全网格化管理,提高微型消防站、区域联防的联勤联动次数。实行集中整治和常态监管相结合,全面落实链条化的管理责任、标准化的制度建设、信息化的精准管控、闭环化的监管执法、普及化的宣传教育,有效减少“小火亡人”事故发生。

四、发挥社会消防技术服务作用
(一)充分利用社会消防资源。积极引入社会力量参与消防安全日常管理辅助性服务,鼓励消防技术服务机构承担部分公共消防安全服务职能,提高社会单位建筑固定消防设施完好率。鼓励投保火灾公众责任保险,推行火灾高危场所聘用注册消防工程师制度。到2025年,各类场所和单位消防控制室值班操作人员实现100%定岗定责、100%接受专业技能培训。
(二)强化科技产品推广应用。在养老院、福利院、幼儿园等建筑,“空巢老人”等人群住宅,社区居民活动场所,集生产储存居住功能为一体的“三合一”场所等亡人火灾多发场所推广安装独立式感烟火灾探测报警器和简易喷淋等技防设施;在商场市场、办公场所以及住宅小区推广安装电动自行车集中充电设施。将消防控制室管理纳入“智慧消防”信息化系统,建立消防控制室从业人员信息数据库,实时监测值班人员持证及在岗工作情况。
(三)加强消防产品质量监管。健全完善市场监督管理、消防等部门的联合执法机制,强化执法信息通报制度,提高部门联合监管效能。充分利用报刊、广播、电视、网络等媒体,大力宣传消防产品常识和政策法规,提高公众产品质量安全意识。定期开展消防产品质量监督抽查行动,加大对使用领域的消防产品检查力度。
第四节 构建完善消防救援力量体系
一、加快推进消防救援队伍转型升级
(一)加强队伍正规化建设管理。坚持把党的领导贯穿消防救援事业发展的全过程各方面,完善党建引领业务、业务促进党建工作机制,进一步规范党组织和党员干部队伍建设。增强消防救援队伍的政府职能属性。推进消防队站硬件达标建设,规范消防救援站布局,完善场库室设置。加强消防救援队伍专业化、职业化建设和信息化、智能化管理应用,全面提升队伍正规化建设管理水平。
(二)加强消防人才保障建设。积极拓宽人才来源渠道,将消防专业人才纳入地方人才引进工程。规范建设消防专业人才库,实施消防领域领军人才、拔尖人才、工匠人才、青年人才重点培养工程,打造高素质专业消防人才队伍。大力培养选拔使用优秀年轻干部,将领导干部纳入地方党校调训范围。积极引导有条件的职业教育院校设置消防救援特种专业,提高消防救援人才供给能力。加强专业性人才的培养和保留,重点培养管理指挥、专业技术、特殊任务技能三类人才,逐步形成不同专业的梯队力量。
(三)加强消防职业荣誉和保障。推进消防救援职业文化发展,将消防救援队伍(集体、个人)纳入政府表彰奖励范围,实现消防救援表彰奖励与地方有效衔接。落实国家综合性消防救援队伍经费管理有关文件精神。依法依规落实消防救援人员职业荣誉、优抚待遇、福利待遇、住房及落户保障、配偶就业安置、子女教育优待、消防救援人员优先优待等政策,积极营造尊崇消防救援职业的社会氛围。
二、加强消防救援主体力量和专业救援队伍建设
坚持应急救援主力军和国家队发展定位,从人员、装备、指挥体系、作战行动等方面,全面升级完善市、县两级综合性消防救援队伍建设,配强关键性装备、配齐专业化装备、配优高科技装备。完善消防救援队伍人员编配标准体系,消防站常备执勤力量保持30人以上。围绕典型灾害事故特点和重点产业集群衍生风险,从救援理念、职能、能力、装备、方式、机制六个方面转型升级,加强地震、水域、山岳、石油化工等专业队伍和搜救犬、应急通信队伍建设。加强与地方森林、矿山等专业救援队伍融合发展。到2025年,城市消防站执勤力量配备率、消防救援指战员持职业资格证上岗率均达到100%;水域救援专业队、地震救援专业队通过国际技术认证率达100%;搜救犬队配备获国际救援技术认证师资骨干不少于2人,80%的队员获国际技术认证。

三、大力发展多种形式消防救援队伍
按照标准“应建尽建”政府专职消防队,配齐专职消防员和车辆器材装备。已建成并实体运行的专职消防队伍开展达标建队活动。稳步发展消防文员队伍,鼓励文员考取岗位资格及执法资格,推行消防文员协助执法制度。提高政府专职消防员、文员的政治待遇和工资福利待遇,多渠道拓宽专职消防员职业上升空间。符合建队要求的企业单位依法建立专职消防队,生产、加工、储存易燃易爆危险品的企业建立工艺处置队。街道社区和社会单位按照标准要求全部建立志愿消防队或微型消防站。到2025年,新建乡镇二级消防队28支,乡镇志愿消防队24支,全市乡镇建队率90%以上。全市征召专职消防员684名。

第五节 增强消防综合应急救援能力
一、强化消防救援队伍实战实训能力
积极推动消防救援队伍实战实训由“单一灾种”向“全灾种”转变。结合玉林市火灾、地质灾害、水域、山岳等事故特点开展救援技术研究。开展常态化熟悉和全流程、全要素演练工作,依托数字化预案管理平台开展仿真实战场景战术训练,提升人装有机结合训练成效。加强急救技能培训和考核,提高消防员先遣急救处置能力。定期开展大型商业综合体、仓储物流场所、城中村、新能源新材料基础设施等应急救援专训实训。
二、建立健全综合应急救援联动机制
完善应急救援社会联动工作机制,实现消防救援与相关职能部门的联合会商、信息通报,完善各种灾害监测预警、联勤联动、形势研判、信息发布等制度。建立横向调度指令协同机制,实时向人民政府相关部门推送应急联动协同指令。优化多力量应急处置指挥机制,将乡镇专职消防队和社会专业救援力量纳入统一调度体系。加强与玉林市专业森林消防支队融合发展和协同配合。完善灭火救援和特殊灾害事故专家组工作制度,为高效处置各类灾害事故提供专业技术支持。
三、建设完善消防救援实战指挥系统
加快玉林市消防指挥中心提档升级,推进智能接处警和智能指挥系统建设,对接各部门应急指挥平台,推进与应急管理信息化对接融合。汇聚社会联动资源、城市重大事故及地质性灾害救援现场的语音、图像和数据等资源,实现“一张图”资源的动态展示,提升战备值守、重大安保、应急指挥的决策分析和指挥调度能力。建立全灾种应急通信手段,提高重大灾害事故前方指挥部和救援现场通信保障能力。围绕灾情预警、力量调配、作战指挥、战勤保障等战力关键要素,建立健全快速反应、智能辅助、科学决策、高效运行的实战指挥系统。
四、加强应急预案编制和管理
立足“大数据+”建设,结合玉林市自然灾害防治九大重点工程,整合应急救援资源,推动全灾种预案体系建设。加强应急预案管理,优化预案系统分析评估与实战应用,提升预案编制、风险分析、预警提示、应急协调、分级响应、高效处置等方面的信息化能力水平。到2025年,全市完成重特大灾害事故类型预案和区域性联动预案编制,各县(市、区)人民政府完成辖区典型灾害和重要单位数字化预案编制。
五、强化重点区域联勤协同作战
围绕“中心集群、玉北同城、承东连西、双轴向海”市域发展新格局,结合我市产业集群和产业发展带布局以及灾害事故特点,建立重点区域联勤协同作战机制,加强部门应急联动。根据灾情特点和地理位置,打造联勤协作区,优化整合优势资源,加快专业救援队伍建设,合理编制作战编成,加强跨区域实战拉动演练,切实提升区域联勤协作能力和作战效能。
第六节 强化装备配备和战勤保障
一、提升现代装备支撑能力
深入开展消防装备评估论证,制定并落实消防装备建设规划。在大火控制、持续进攻、战勤保障等方面有重点、分层次地完善和优化装备建设,实现单兵配套、系统配套、保障配套。优化消防装备结构,加强举高、专勤、远程供水等特种消防车辆和器材配备,加强应对地震、水域、山岳和森林火灾等自然灾害的专业救援装备配备。配齐消防员基本和特种防护装备,加快装备器材更新换代,提升防护等级和实战效能。加强消防监督执法车辆、消防监督技术装备配备,提高技术装备配置水平和使用效能。到2025年,消防车辆配备率、器材装备达标率均达到100%,消防员个人防护装备全部达到新标准。
二、提升战勤综合保障能力
持续完善消防救援综合保障体系建设,完善战勤保障消防站建设,制定完善战勤保障预案。积极探索与地方单位、企业联勤联动机制,落实可行的灭火物资供应、车辆装备技术维修和易耗消防器材的及时补充渠道,开通战时保障绿色通道,打造全市“1小时”保障圈,真正形成政府主导、统一指挥、相互配合、资源整合、快速反应的战勤保障体系,全面提升消防救援队伍持久作战能力。
三、提升消防物资储备能力
加快建立储运一体、战储结合的装备物资保障体系,实现储备模块化、包装单元化、装备集成化和装卸机械化。根据物资种类设立专项仓库,对储备物资运用计算机实行网络化动态管理,实现物联网大数据库与装备管理系统数据并网直联。按保障标准和实战需求完成应急装备物资储备,加强特别重大灾害应急响应战勤保障,储备持续时间不少于72小时的保障物资,对低于备份的物资及时进行调剂补充。对每套专业模块、每辆保障车辆、每类供应器材,采取精细化管理,推行定岗、定人、定责的管理办法,使装备器材时刻处于良好的战备状态。
四、提升社会联勤保障能力
建立与政府部门、地方企业相互协作的战勤保障社会联动机制。与成品油、医疗、粮油、灭火药剂、消防车辆装备等生产厂家、销售企业签订建立受法律保护的合同关系,制定应急调动方案,明确联动单位相关物资日常储备量,明确各部门、各单位的职责任务。建立消防救援队伍战勤保障动态物资储备库,切实提升社会联勤保障水平。

第七节 提升科技与信息化支撑水平
一、提升消防信息化建设水平
全面规划升级消防信息化基础设施,结合数字政府基础设施和公共服务平台集约化建设,加快消防工作数字化、智能化转型。建立部门互联互通的消防大数据平台,归集统合数据,逐步实现灭火救援和火灾防控数据广泛汇聚,为大数据深度分析、“一张图”指挥提供保障。基于5G、物联网、北斗卫星等技术,加快消防物联网[11]、消防专用云和消防应急指挥专网建设。基于人工智能的视频流分析技术,实现城市高点智能监控、灭火救援车辆“一路护航”和人车安全行为管控。通过采取购买服务、签订协议等形式完善应急通信专网延伸,解决应急救援无线盲点难题。以数据安全、网络安全和应用安全为核心,推进消防信息化安全防护体系建设和信息化设备改造替换。
二、推进“智慧消防”建设与应用
充分依托应急管理云或政务云信息系统,融入现代化数字玉林体系,实施消防科技创新,大力推进消防监督管理系统、物联网建筑消防设施远程监控系统、应急通讯指挥系统与“互联网+”、大数据、云计算等现代信息技术融合,形成动态智能化火灾隐患监控和消防安全管理网络。持续加强单兵图传、执法终端、营区监控等视频感知网络建设,广泛推广应用物联传感、温度传感、火灾烟雾监测、水压监测、电气火灾监控、视频监控等感知和监测设备,对重点地区、重点企业和重点部位进行远程监控和实时动态监管,提升对火灾防控、灭火救援等业务决策支撑能力。

第八节 提高全民消防安全素质
一、加强消防宣传阵地建设
升级市级消防全媒体中心,加强新媒体矩阵建设,强化主流媒体宣传。与防灾减灾救灾科普教育有机结合,推进消防科普教育基地、消防主题公园(文化广场、街区)建设。加强多种形式消防宣传教育站点、流动宣传服务站、消防安全体验中心等阵地建设。到2025年,各县(市、区)至少建设1个县级以上消防科普教育基地、1个消防主题公园。
二、大力推进消防职业教育
按照“培训社会化、鉴定专业化、用人法制化”思路,支持社会单位开办消防职业技能教育培训机构和网上培训学校,提升培训工作社会化水平。依托市级消防职业技能实操鉴定点,打造消防专业培训与职业鉴定融合发展的示范基地。逐步、分批推进消防救援部门管理的政府专职消防队员持证上岗,力争“十四五”期末持证上岗率达到100%。
三、加强消防安全科普教育
持续深化消防宣传“五进”[12]活动和“守望乡村”行动。将消防安全教育纳入普法教育、国民素质教育、职业技能培训、城乡科普教育范畴。根据不同单位、场所和人群的特点需要,开展警示教育和提示宣传。组织基层消防力量和志愿者队伍,对老幼病残等重点群体和进城务工人员家庭,开展上门防火检查和送平安服务活动。推动社会群众掌握消防设施器材使用方法和逃生自救技能,力争五年参与人数不少于20万人。积极推进“互联网+”消防安全教育,推广使用全民消防学习云平台。到2025年,通过“线上学习+线下实操”模式培训群众50万人次。
四、积极培育和普及消防文化
定期组织征集、评选、推广消防相关题材文艺、宣传作品,广泛开展消防“知识竞赛”“文化下乡”“电影下乡”等活动,引导全社会自觉关注消防、防范火灾。培育消防公益文化,大力弘扬中国消防救援精神,提高社会消防安全文明程度。广泛发展社会消防宣传力量,引导社会单位和个人参与消防宣传和公益活动,加强消防志愿服务工作。到2025年,全市注册消防志愿者人数不少于6万人。
第四章 保障措施
坚持政府主导。各级人民政府要高度重视消防救援工作,按照本规划总体部署,明确职能部门工作责任,细化任务分工,制定年度实施计划,稳步推进落实。要结合新型城镇化、乡村振兴、产业布局等经济发展政策及重大工程项目推进消防工作进展;发展改革委、财政局、自然资源局等部门要将消防重大任务、重点工程和重要项目纳入有关规划,实现融合衔接,优先保障。
加强经费保障。各级人民政府要将消防重点项目纳入年度建设计划,多渠道筹措资金,有计划、按步骤地实施和落实《广西壮族自治区<国家综合性消防救援经费管理暂行规定>实施细则》,落实地方消防经费保障责任,按规定做好政府专职消防队伍经费保障,确保对城镇公共消防设施的经费投入与当地经济社会发展相适应。
开展督查考核。各级人民政府要加强检查督导,定期对规划推进情况实施跟踪分析、调查研究和评估,及时研究解决实施中遇到的重大问题,确保规划各项目标任务按时保质完成。市人民政府将对规划执行情况进行中期评估和终期考核,考核结果作为评价各级人民政府和各部门绩效的重要依据。对各级各部门不履行或不认真履行工作职责的,依法依纪追究责任。
名词解释
[1]消防安全标准化管理:社会单位建立健全科学的消防安全责任制、消防安全规章制度和操作规程,各生产、经营环节和相关岗位的消防安全工作符合法律、法规、规章、规程等规定,达到并保持一定的标准,使单位始终处于安全生产、经营的良好状态。
[2]区域性火灾隐患:指在某一区域普遍存在,并对社会发展和群众生活构成严重威胁的火灾隐患,具有普遍性、社会性和严重危害性等特征。
[3]“三合一”场所:指住宿与生产、仓储、经营一种或一种以上使用功能违章混合设置在同一空间内的建筑。
[4]4.微型消防站:指以救早、灭小和"三分钟到场"扑救初起火灾为目标,配备必要的消防器材,依托单位志愿消防队伍和社区群防群治队伍。有消防安全重点单位和社区微型消防站两类,是在消防安全重点单位和社区建设的最小消防组织单元。
[5]“智慧消防”:利用物联网、互联网、云计算等技术,依托消防大数据中心构建的能够辅助消防安全、监督、预防、扑救等决策,全面提升城乡火灾预防、灭火救援应急处置能力和便民服务水平的消防体系。
[6]“双随机、一公开”:指在监管过程中随机抽取检查对象,随机选派执法检查人员,抽查情况及查处结果及时向社会公开。
[7]公众消防安全知晓率:包括消防安全防范意识和火场自救逃生知识技能两个一级指标,通过计算机抽样调查统计。
[8]城市综合体:以建筑群为基础,融合商业零售、商务办公、酒店餐饮、公寓住宅、综合娱乐五大核心功能于一体的功能聚合、土地集约的城市经济聚集体。
[9]网格化消防安全管理:按照属地管理原则,依托社会治安综合治理等网格资源,分层次划分“大、中、小”三级网格,即以镇行政辖区为“大网格”,以社区、村为“中网格”,以楼院、村民小组为“小网格”,将辖区所有单位、场所纳入监管视线,实现“全覆盖、无盲区”的消防管理网络。
[10]火灾高危单位:指一旦发生火灾可能造成重大人员伤亡或者重大财产损失的场所。
[11]消防物联网:指通过物联网信息传感与通讯等技术,将消防设施通过社会化消防监督管理和消防救援涉及的各位要素所需的信息链接起来,构建高感度的消防基础环境,实现实时、动态、互动、融合的消防信息采集,传递和处理,能全面促进与提高政府及相关机构实施社会消防监督与管理水平,显著增强消防救援的指挥、调度、决策和处置能力。
[12]消防宣传“五进”:消防宣传进社区、进企业、进学校、进农村、进家庭。




文件下载:
玉林市人民政府办公室关于印发玉林市消防工作“十四五”规划的通知.doc