我要收藏
公共资源调用站点
文章分享
各县(市、区)人民政府,各开发园区管委,市政府各委办局:
经市委、市人民政府同意,现将市退役军人事务局等24部门《关于做好玉林市加强军人军属、退役军人和其他优抚对象优待工作的通知》转发给你们,请认真贯彻执行。
玉林市人民政府办公室
2022年12月4日
关于做好玉林市加强军人军属退役军人和其他优抚对象优待工作的通知
市退役军人事务局 市委宣传部 市委编办 市信访局 市教育局 市公安局 市民政局 市司法局 市财政局 市人力资源社会保障局 市住房城乡建设局 市交通运输局 市文化广电体育和旅游局 市卫生健康委 市林业局 市医保局 市方志办 玉林军分区动员处 玉林军分区政治工作处玉林军分区保障处 广西机场管理集团玉林福绵机场有限公司 玉林银保监分局 玉林车务段
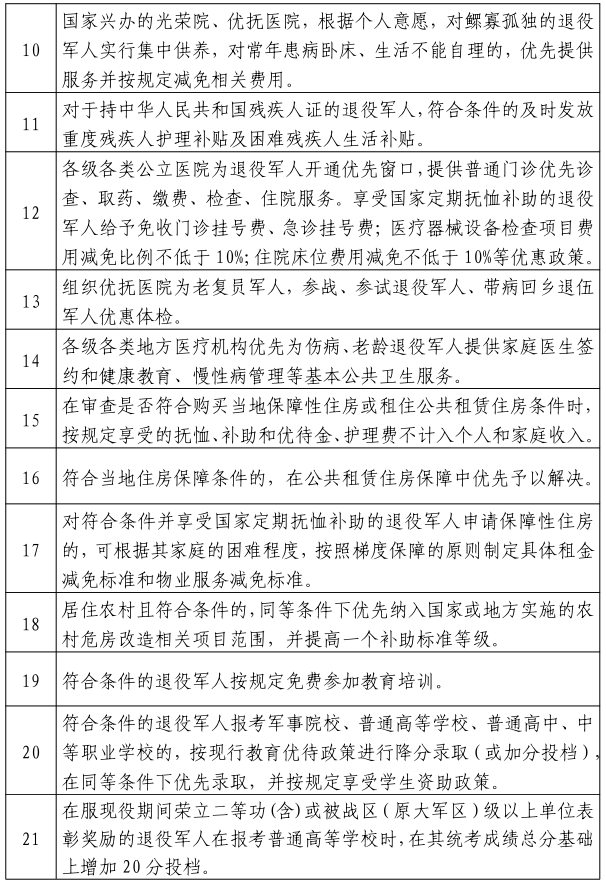
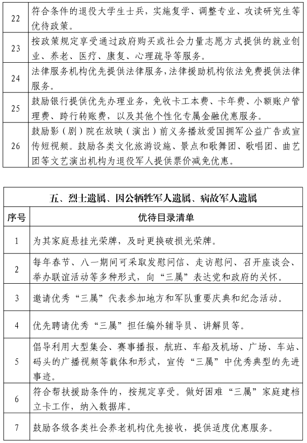
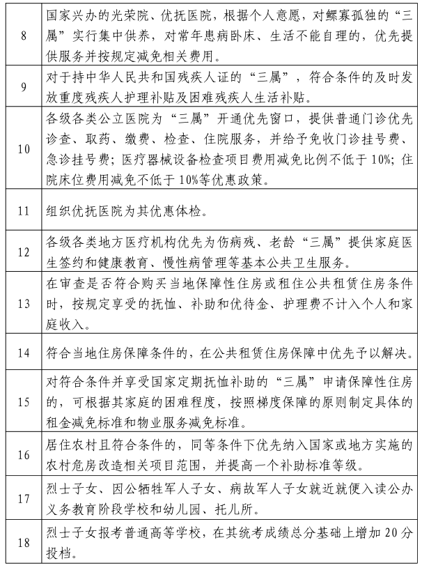
根据《退役军人事务部等20部门关于加强军人军属、退役军人和其他优抚对象优待工作的意见》(退役军人部发〔2020〕1号)和《广西壮族自治区退役军人事务厅等25部门关于印发〈广西加强军人军属、退役军人和其他优抚对象优待工作实施方案〉 的通知》(桂退役军人发〔2020〕120号)精神,为做好我市加强军人军属、退役军人和其他优抚对象优待工作,结合我市实际,补充以下六条优待措施,并制定我市基本优待目录清单,请按照文件要求抓好落实。
一、积极做好推荐、选树“模范退役军人”“最美退役军人”,以及自治区爱国拥军和拥政爱民模范单位、爱国拥军和拥政爱民模范,自治区优秀退役军人、退役军人服务管理工作先进单位和先进个人工作,不定期开展我市通报表扬工作。(责任单位:市退役军人事务局、市人力资源社会保障局、玉林军分区政治工作处)
二、对随军未就业的军人家属发放生活补助,发放标准按照当地城市最低生活保障标准为基数,并逐步增长,为现役军人安心服役提供支持。〔责任单位:市退役军人事务局、市财政局、各县(市、区)人民政府〕
三、各级各类公立医院为享受抚恤补助的优抚对象开通优先窗口,提供普通门诊优先诊查、取药、缴费、检查、住院服务,并给予免收门诊挂号费、急诊挂号费;医疗器械设备检查项目费用减免比例不低于10%;住院床位费用减免不低于10%等优惠政策。〔责任单位:市卫生健康委,各县(市、区)人民政府〕
四、对居住农村的符合条件的优抚对象,同等条件下优先纳入国家或地方实施的农村危房改造相关项目范围,并可以提高一个补助标准等级。〔责任单位:市住房城乡建设局、市退役军人事务局,各县(市、区)人民政府〕
五、认真落实现有教育优待政策,保障现役军人子女、烈士子女、因公牺牲军人子女和病故军人子女、一至四级残疾军人子女就近就便入读公办义务教育阶段学校和幼儿园、托儿所。〔责任单位:市教育局、市退役军人事务局,各县(市、区)人民政府〕
六、鼓励影(剧)院在放映(演出)前义务播放爱国拥军公益广告或宣传短视频,鼓励各类文化旅游设施、景点和歌舞团、歌唱团、曲艺团等文艺演出机构为优抚对象提供票价减免优惠。(责任单位:市委宣传部、市文化广电体育和旅游局)
国家和自治区出台军队文职人员的相关优待办法前,军队文职人员参照现役军人享受相关优待。
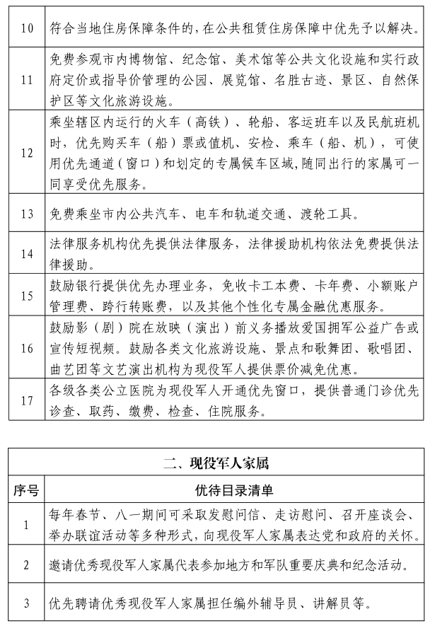
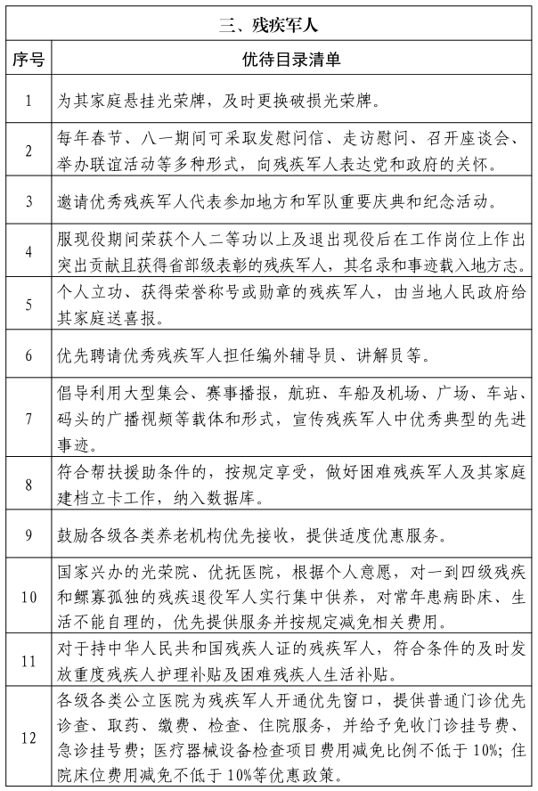
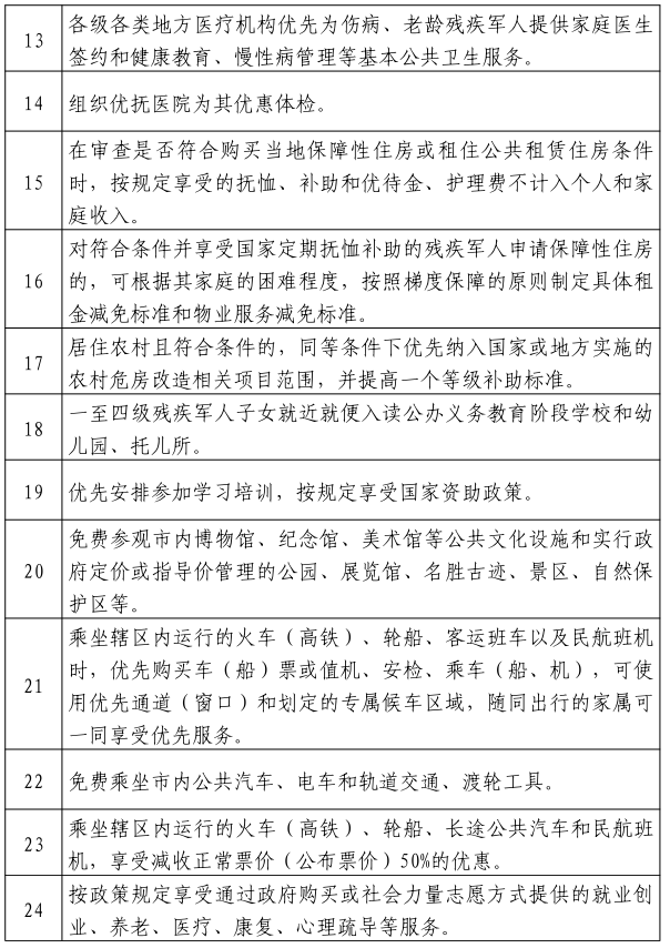
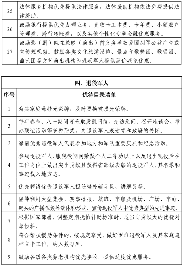
附件:玉林市军人军属、退役军人和其他优抚对象基本优待目录清单











解读