我要收藏
公共资源调用站点
文章分享
各县(市、区)人民政府,各开发园区管委,市政府各委办局:
经市人民政府同意,现将《玉林市药品和医疗器械安全突发事件应急预案(2020 年修订)》印发给你们,请认真贯彻执行。
玉林市人民政府办公室
2020年9月1日
玉林市药品和医疗器械安全突发事件应急预案
(2020 年修订)
目录
1 总则
1.1 编制目的
1.2 编制依据
1.3 事件分级
1.4 适用范围
1.5 工作原则
2 组织机构与职责
2.1 应急机制启动
2.2 应急指挥部设置
2.3 应急指挥部职责
2.4 应急指挥部办公室职责
2.5 应急指挥部成员单位职责
2.6 应急指挥部工作组设置及职责
2.7 专业技术机构与职责
3 监测、预警、报告与评估
3.1 监测
3.2 预警
3.3 事件报告
3.4 事件评估
4 应急响应和终止
4.1 事发地先期处置
4.2 应急响应措施
4.3 应急响应的级别调整和终止
4.4 信息发布
5 后期处置
5.1 善后处置
5.2 总结评估
5.3 责任与奖惩
6 应急保障
6.1 队伍保障
6.2 医疗保障
6.3 交通运输保障
6.4 资金保障
6.5 信息保障
6.6 预案演练
6.7 宣传教育
7 附则
7.1 名词解释
7.2 预案管理与更新
7.3 预案解释部门
7.4 预案实施时间
1 总则
1.1 编制目的
为建立健全对药品(含医疗器械,下同)安全突发事件运行机制,指导和规范应急处置工作,积极应对、及时控制药品安全突发事件,提高我市药品安全突发事件快速反应和应急处理能力,最大限度地减少药品安全突发事件带来的危害,保障人民群众身体健康和生命安全,维护社会稳定。
1.2 编制依据
根据《中华人民共和国突发事件应对法》、《中华人民共和国药品管理法》及其实施条例、《医疗器械监督管理条例》、《麻醉药品和精神药品管理条例》、《药品不良反应报告和监测管理办法》、《药品召回管理办法》、《医疗器械召回管理办法》、《医疗器械不良事件监测和再评价管理办法》、《药品和医疗器械安全突发事件应急预案(试行)》、《广西壮族自治区药品和医疗器械安全突发事件应急预案》、《玉林市突发事件总体应急预案》等法律法规及相关文件,制定本预案。
1.3 事件分级
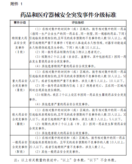
根据事件的危害程度和影响范围等因素,药品安全突发事件分为四个等级:特别重大药品安全突发事件(Ⅰ级)、重大药品安全突发事件(Ⅱ级)、较大药品安全突发事件(Ⅲ级)和一般药品安全突发事件(Ⅳ级)(分级标准见附件1)。
1.4 适用范围
本预案适用于发生在我市的较大药品安全突发事件(Ⅲ级),或需要由我市配合处置的特别重大药品安全突发事件(Ⅰ级)、重大药品安全突发事件(Ⅱ级),或者超出县(市、区)人民政府处置能力的药品突发事件的应对工作,指导全市的药品安全突发事件应对工作。
1.5 工作原则
1.5.1 以人为本,减少危害。把保障公众身体健康和生命安全作为首要任务,努力提高公众自我防范、自救互救能力,最大程度地减少药品安全突发事件的危害和影响。
1.5.2 统一领导,属地管理。按照“统一领导、分工协作,属地负责、分级管理”的应急管理体制,在市人民政府的统一领导下,实施属地管理、专业处置,各县(市、区)人民政府对本行政区域内发生的药品安全突发事件负有属地管理责任,各有关部门依法履行监督管理职责。
1.5.3 依法规范,科学处置。严格依照有关法律法规,加强对药品的管理,严厉打击各类违法行为,建立完善药品突发事件应急机制,提升监测预警和应急技术能力,规范、科学应对药品安全突发事件。
1.5.4 强化合作,协同应对。各级各有关部门按照职责分工,各司其职,密切配合,建立健全部门间联动机制,共同做好药品安全突发事件的应对工作。
1.5.5 预防为主,快速反应。坚持预防为主,预防与应急相结合,将应急管理融入常态工作之中,及时消除药品安全隐患,建立健全药品安全突发事件监测、预警、处置、救治和善后快速反应机制,强化药品安全风险管理。
2 组织机构与职责
2.1 应急机制启动
药品安全突发事件发生后,药品监管部门会同卫生行政部门组织对事件进行分析评估,核定事件级别。达到Ⅲ级事件标准需市人民政府协调处置的,由市药品监管部门向市人民政府提出启动响应的建议,经市人民政府批准后,由市较大药品安全突发事件应急指挥部(以下简称应急指挥部)统一组织、协调和指挥事件应急处置工作。必要时,提请自治区人民政府和相关部门对事发地的应急处置工作给予指导、支持。
Ⅰ级药品安全突发事件,在国家应急指挥部统一领导和指挥下开展应急处置工作。
Ⅱ级药品安全突发事件,在自治区重大药品安全突发事件应急指挥部统一领导和指挥下开展应急处置工作。
IV级药品安全突发事件,由事件所在地的县(市、区)人民政府组织成立相应应急处置指挥机构,统一组织开展本行政区域内事件应急处置工作。必要时,市应急指挥部办公室和相关部门对事发地的应急处置工作给予指导、支持。
2.2 应急指挥部设置
我市成立较大药品安全突发事件应急指挥部(以下简称应急指挥部),市人民政府分管副市长担任总指挥,市人民政府分管副秘书长、市市场监管局局长任副总指挥。应急指挥部成员单位由市市场监管局、自治区药监局玉林检查分局、市卫生健康委、教育局、公安局、司法局、财政局、交通运输局、市委宣传部(新闻办)、网信办、外事办等单位组成。根据事件处置工作需要,可增加相关部门和事发地人民政府为成员单位。应急指挥部成员由成员单位负责人担任。
应急指挥部办公室设在市市场监管局,由市市场监管局主要负责人及有关部门分管负责人组成。
2.3 应急指挥部职责
负责统一组织、协调和指挥突发事件应急处置工作,研究重大应急决策和部署,决定启动应急预案,发布事件处置重要信息,审议应急处置工作报告,应急处置的其他工作。
2.4 应急指挥部办公室职责
承担应急指挥部的日常工作,主要负责贯彻落实应急指挥部的各项部署,组织协调有关部门开展药品安全突发事件应急处置工作,向市人民政府、应急指挥部及其成员单位报告、通报工作情况。建立会商、发文、信息发布和督查等制度。检查督促各地各有关部门建立完善药品安全突发事件监测和预警系统,制定药品安全突发事件应急预案和组织预案演练。组织开展药品安全突发事件应急知识和应急管理、安全用药知识的宣传培训。
2.5 应急指挥部成员单位职责
应急指挥部各成员单位在应急指挥部统一领导下开展工作,根据规定的工作职责,加强对事发地人民政府有关部门工作的督促、指导,积极参与应急救援工作。具体职责如下:
市市场监管局:负责药品安全突发事件的应急值守、信息报告、综合协调等应急管理工作,组织实施药品安全突发事件的调查,对出现药品安全突发事件的相关药品、医疗器械采取紧急控制措施。根据国家药监局、自治区人民政府、自治区药监局授权,及时向社会发布药品安全突发事件信息。组织检查和督导药品安全突发事件应急预案的落实。
自治区药监局玉林检查分局:配合市市场监管局对药品突发事件涉及药品生产、批发、零售连锁总部和互联网销售第三方平台环节及医疗器械生产环节进行调查,对出现药品安全突发事件的相关生产、批发、零售连锁总部和互联网销售第三方平台环节的药品及相关生产环节的医疗器械采取紧急控制措施。
市卫生健康委:负责组织实施药品安全突发事件的医疗救治工作。配合药品监管部门对药品安全突发事件进行调查,对事件受害或疑似病例进行确认,对医疗机构中的药品安全突发事件采取控制措施。组织医疗机构按规定上报药品不良反应、医疗器械不良事件。
市公安局:负责协调有关部门做好事件发生地的社会稳定工作,查办涉嫌生产、销售假劣药品、未经注册或生产不符合国家或行业标准医疗器械的刑事案件。
市教育局:负责协助药品监管、卫生健康委等部门处置发生在学校的药品安全突发事件,做好在校学生、教职工的宣传教育和自我防护工作。
市财政局:负责统筹安排药品突发事件应急处置所需经费,及时拨付并监督使用。
市交通运输局:负责协调提供医疗救治物品和人员的公路水路紧急运输工作。
市司法局:协助对药品安全突发事件调查处置中有关法律规定适用的合法性审查。
市委宣传部(市政府新闻办):负责协调、指导药品安全突发事件新闻发布工作。
市委网信办:负责网上舆情的监测、上报,指导、协调事件相关单位做好网络舆情的应急处置工作。
市外事办:负责药品安全突发事件应急处置工作的涉外事务。
2.6 应急指挥部工作组设置及职责
根据工作需要,应急指挥部下设若干工作组,在应急指挥部的统一指挥下开展相关工作,及时向应急指挥部办公室报告工作开展情况。
2.6.1 综合协调组
由市市场监管局牵头,负责组织协调各单位开展事件调查、产品控制、新闻宣传、涉外突发事务等应急处置工作,负责应急值守、综合协调及信息收集、整理和报送;负责应急指挥部会议的组织和重要工作的督办;编写应急指挥部工作动态和日志;承担应急指挥部交办的其他工作。
2.6.2 医疗救治组
由市卫生健康委牵头,负责排查和确认事件受害或疑似病例,组织指导相关医疗机构开展患者救治工作。
2.6.3 事件调查组
由市市场监管局牵头,会同自治区药监局玉林检查分局、市卫生健康委、公安等部门对药品安全突发事件的医疗行为、事件发生的原因和药品质量进行全面调查,提出调查结论和处理意见;组织对相关药品进行监督抽样和应急检验。
2.6.4 产品控制组
由市市场监管局牵头,会同自治区药监局玉林检查分局、市卫生健康委、公安等部门对引发事件的药品采取停止使用、召回等紧急控制措施;查处事件所涉生产、销售假劣药品、未经注册或生产不符合国家或行业标准医疗器械案件。
2.6.5 新闻宣传组
由市市场监管局牵头,会同卫生健康委、教育局等相关部门组织事件处置的宣传工作,经应急指挥部授权,组织召开新闻发布会,向社会发布处置工作信息。市委宣传部(新闻办)、市委外事办、市委网信办协调做好宣传报道和舆论引导工作,跟踪市内外舆情,受理境内外记者采访申请和管理工作。
2.6.6 社会治安组
由市公安局牵头,加强事发地公安机关治安管理,密切关注突发事件动态和社会动态,依法配合处置由药品安全突发事件引发的社会安全事件。
2.6.7 专家组
由市市场监管局会同相关部门设立市药品安全突发事件应急处置专家咨询委员会,由药学、临床医学、药理毒理学、流行病学、统计学、生物医学工程、不良反应监测、公共卫生管理学、法律、心理学、材料学及医疗器械等方面专家组成。主要职责是对确定事件级别及采取相应的处置措施提出建议;对事件应急处置进行技术指导;参与事件现场核查、确认工作;对事件应急准备及应急响应的终止、后期评估提出咨询意见;承担药品安全突发事件应急指挥机构及办事机构交办的其他工作。药品安全突发事件发生后,根据工作需要,市市场监管局会同市卫生健康委从专家咨询委员会中遴选相关专家组成专家组,负责事件应急处置工作的咨询和指导,参与事件调查,向市应急指挥部提出处置工作意见和建议。
2.7 专业技术机构与职责
玉林市药品不良反应监测中心:负责药品不良反应、医疗器械不良事件以及麻醉药品、精神药品滥用信息收集、评价、汇总、上报工作,定期进行研究分析,必要时提出预警建议;协助药品监管部门开展安全用药知识和药品安全突发事件应急知识宣传、培训。
玉林市食品药品检验检测中心:负责建立应急检验检测程序,组织对事件所涉药品进行检验、出具检验报告;协助药品监管部门做好药品封存和抽样等工作;负责对事件涉及的相关医疗器械产品进行抽样、检验,出具检验报告或协商有关技术机构检验并出具检验报告。
医疗机构:负责事件受害病人的现场抢救、运送、诊断、治疗等救治工作,配合完成应急处置的相关工作。做好药品不良反应和医疗器械不良事件的监测和上报工作。
3 监测、预警、报告与评估
3.1 监测
玉林市药品不良反应监测中心按照相关法律法规要求做好日常监测工作,切实做到早发现、早报告、早评价、早控制。各级药品监管部门加强对监测工作的管理和监督,确保监测工作质量。
3.2 预警
市人民政府及其相关部门建立健全药品安全风险分析评估制度,对可以预警的药品安全突发事件,根据风险分析结果进行预警。
各县(市、区)药品监管部门根据药品不良反应、医疗器械不良事件监测信息,组织对辖区内药品安全突发事件的相关危险因素进行分析,对可能危害公众健康的风险因素、风险级别、影响范围、紧急程度和可能危害提出分析评估意见,及时向市人民政府和市药品监管部门报告。
市药品监管部门应根据各县(市、区)药品监管部门提交的风险评估结果,必要时组织有关专家分析危险因素对公众健康可能造成的危害程度及发展趋势,研究确定向医药专业人士和公众发布风险提示信息和用药指导信息;对可以预警的药品安全突发事件,根据风险分析结果进行预警,分别采取警示、通报、暂停使用等预防措施,并及时向自治区人民政府、自治区药监局报告。
3.2.1 预警分级
对可以预警的药品安全突发事件,根据风险评估结果进行分级预警,一般划分为一级、二级、三级、四级。一级预警由国家药监局确定发布,二级、三级、四级预警分别由自治区人民政府、市人民政府、各县(市、区)人民政府及其相关部门确定发布,
并采取相应措施。
一级预警:已发生Ⅱ级药品安全突发事件,并有可能发生I 级
药品安全突发事件。
二级预警:已发生Ⅲ级药品安全突发事件,并有可能发生Ⅱ
级药品安全突发事件。
三级预警:已发生Ⅳ级药品安全突发事件,并有可能发生Ⅲ
级药品安全突发事件。
四级预警:有可能发生Ⅳ级药品安全突发事件。
3.2.2 预警措施
发布三级预警后,根据可能发生的药品安全突发事件情况,及时采取相关措施。
(1)做好启动Ⅲ级应急响应的准备;
(2)组织对事件情况进行动态监测、分析评估,根据情况调
整预警级别;
(3)及时向社会发布所涉及药品警示,宣传避免、减少危害
的科学常识,公布咨询电话;
(4)及时向自治区人民政府和自治区药监局通报预警信息,
以便及时向相关省(自治区、直辖市)通报预警信息。
各县(市、区)人民政府可参照三级预警措施制定四级预警措施。
3.2.3 预警级别调整和解除
根据评估结果,认为预警可能发生的突发事件趋势好转或可能性消除,应及时宣布降低或解除预警。降为四级预警的,由相关县(市、区)人民政府继续采取相关预警措施。
3.3 事件报告
任何单位和个人有权向各级政府及药品监管部门报告药品安全突发事件及其隐患,有权向上级政府或有关部门举报不履行或者不按照规定履行药品安全突发事件应急处置职责的部门、单位和个人。任何单位和个人对药品安全突发事件不得瞒报、缓报、谎报或授意指使他人瞒报、缓报、谎报。
3.3.1 报告责任主体
(1)发生药品安全突发事件的医疗卫生机构、戒毒机构、药品生产经营企业;
(2)药品不良反应、医疗器械不良事件监测机构;
(3)药品监管、卫生行政部门;
(4)药品、医疗器械检验检测机构;
(5)事发地人民政府;
(6)鼓励其他单位和个人向各级政府及各级药品监管部门报告药品安全突发事件的发生情况。
3.3.2 报告程序和时限
按照由下至上逐级报告的原则,各责任主体应及时报告药品安全突发事件,紧急情况可同时越级报告。
(1)药品不良反应监测中心和药品生产经营企业、医疗卫生机构、戒毒机构等责任报告单位及其责任报告人发现或获知药品安全突发事件,应当立即如实向所在地药品监管部门报告(药品生产、批发企业、零售连锁总部和医疗器械生产企业直接向自治区药监局玉林检查分局报告)。事发地药品监管部门在接到报告后应立即组织有关人员赴现场调查核实事件情况,研判事件发展趋势,并根据核实情况和评估结果,对评估为一般事件(Ⅳ级)的,在2小时内向市药品监管部门和本级政府报告;对评估为较大事件(Ⅲ级)的,同时报市药品监管部门和市政府;对评估为重大事件(Ⅱ级)或特别重大事件(Ⅰ级)的,需同时报自治区药监局和自治区人民政府。
(2)接到药品安全突发事件报告的市药品监管部门,应当立即如实向市政府和自治区药监局报告。特殊情况需要对事件进行进一步核实的,应当在接到事件报告后2小时内报至市政府和自治区药监局。
(3)特殊情况下,对可能造成重大社会影响的药品安全突发事件,药品不良反应监测机构及药品生产经营企业、医疗卫生机构可直接向市人民政府、自治区药监局、自治区人民政府报告。
(4)涉及特殊药品滥用的事件,各级药品监管部门和同级公安部门应分别向上一级主管部门报告。
3.3.3 报告内容
按照事件发生、发展和控制过程,药品安全突发事件报告分为首次报告、进程报告和结案报告。
首次报告:事发地药品监管部门在发生或获知突发事件后的报告。内容包括:事件名称、事件性质,所涉药品的生产企业名称、产品规格、包装及批号等信息,事件发生时间、地点、信息来源、涉及地域范围和人数、受害者基本信息、主要症状与体征、可能原因及责任归属、已经采取的措施、事件发展趋势和潜在危害程度、下一步工作建议、需要帮助解决的问题以及报告单位、联络员及通讯方式。进程报告:事发地药品监管部门根据收集到的事件进展信息报告事件进展情况。内容包括:事件的发展与变化、处置进程、事件成因调查情况和结果、产品控制情况、采取的系列控制措施、事件影响和势态评估等,并对前次报告的内容进行补充和修正,可多次报告。重大、特别重大药品安全突发事件每日报告事件进展情况,重要情况随时上报。
结案报告:事发地药品监管部门在事件结束后,应报送结案报告。内容包括:对事件起因、性质、影响、责任、应对措施等进行全面分析,对事件应对过程中的经验和存在的问题进行及时
总结,并提出今后对类似事件的防范和处置建议。结案报告应在事件应急响应终止后2周内报送。
3.3.4 报告方式
事发地药品监管部门可通过电子信箱或传真等方式向上级药品监管部门和本级政府报送首次报告和进程报告。紧急情况下,可先通过电话口头报告,再补报文字报告。结案报告以书面形式报告。报告内容涉密的,须通过机要渠道报送。
3.4 事件评估
3.4.1 事件评估由市场监管部门会同卫生行政部门组织药品安全突发事件应急处置专家咨询委员会开展。
3.4.2 事件评估是为核定药品安全突发事件级别和确定应采取的措施而进行的评估。评估内容包括:
(1)事件涉及的药品、医疗器械可能导致的健康损害及所涉及的范围,是否已造成健康损害后果及严重程度;
(2)事件影响范围及严重程度;
(3)事件发展蔓延趋势。
4 应急响应和终止
药品安全突发事件应急响应分为Ⅰ级、Ⅱ级、Ⅲ级、Ⅳ级四个等级。
4.1 事发地先期处置
药品安全突发事件发生后,在事件性质尚不明确的情况下,事发地县(市、区)人民政府及其相关部门在报告突发事件信息的同时,迅速组织开展患者救治、舆情应对、药品不良反应监测、产品控制、事件原因调查、封存相关患者病历资料等工作;根据情况可在本行政区内对相关药品采取暂停销售、使用等紧急控制措施,并进行抽检,对相关药品生产经营企业进行现场调查。涉及药品生产及批发企业的,应立即报告自治区药监局,由其组织对企业进行检查。
4.2 应急响应措施
4.2.1 Ⅰ级应急响应
当药品安全突发事件达到Ⅰ级标准或Ⅱ级事件有进一步升级为Ⅰ级趋势时,在Ⅱ级应急响应的基础上,市应急指挥部还应采取以下应对措施:
(1)建立日报告制度。各工作组牵头部门每天将工作进展情况报市应急指挥部,市应急指挥部汇总后报告市人民政府及自治区药监局。
(2)派出由市应急指挥部负责人带队的工作组赶赴现场,指挥、协调患者救治,开展事件调查,维护社会稳定,做好善后处置等工作。
(3)进一步加强对社会舆情的监测,加强舆论引导,并采取措施,防止大规模群体性事件或极端事件的发生。
4.2.2 Ⅱ级应急响应
当事件达到Ⅱ级标准,由自治区人民政府决定启动Ⅱ级应急响应。市应急指挥部还应采取以下应对措施:
(1)建立日报告制度。各工作组牵头部门每天将工作进展情况报市应急指挥部,汇总后报告市人民政府及自治区药监局。
(2)派出由市应急指挥部负责人带队的工作组赶赴现场,指
挥、协调患者救治,开展事件调查,维护社会稳定,做好善后处
置等工作。
(3)进一步加强对社会舆情的监测,加强舆论引导,并采取措施,防止大规模群体性事件或极端事件的发生。
4.2.3 Ⅲ级应急响应
当事件达到Ⅲ级标准,由市人民政府决定启动Ⅲ级应急响应。启动Ⅲ级应急响应后,市应急指挥部根据事发地、相关企业所在地的分布情况以及事件的性质、类别、危害程度、范围和可控情况,作出如下处置:
(1)召开市应急指挥部会议,成立各应急处置工作组和专家组,各工作组牵头部门和成员单位迅速开展工作,收集、分析、汇总相关情况,紧急部署处置工作。
(2)及时将有关处置工作情况向市人民政府和自治区药监局报告,按照市人民政府和自治区药监局的指示,全力开展各项处置工作。必要时,请求自治区药监局支持。
(3)根据事件情况,派出工作组、专家组到事发地指导处置;
市应急指挥部负责人视情况赶赴事发地现场指挥。
(4)组织医疗救治专家赶赴事发地组织、指导医疗救治工作。
必要时,报请自治区卫生健康委派出医疗专家,赶赴事发地指导
医疗救治工作。
(5)对事发地和事件所涉药品生产企业均在我市的,及时对
相关县(市、区)人民政府提出应急处置要求,及时通报波及或可能波及的其他设区市药品监管部门;对事发地在我市,事件所涉药品生产企业在其他设区市的,及时对事发地县(市、区)人民政府提出应急处置要求,并通报相关药品生产企业所在地的药品监管部门;对事发地在其他设区市,事件所涉药品生产企业在我市的,及时对企业所在地的县(市、区)人民政府提出应急处置要求,同时向事发地所在的药品监管部门了解相关情况。
(6)核实引发事件药品的品种及生产批号,指导相关部门、医疗机构和生产经营单位依法采取封存、溯源、流向追踪、召回等紧急控制措施;组织对相关药品进行监督抽样和应急检验。
(7)赶赴事发地或相关药品生产、经营企业,组织开展事件调查工作。根据调查进展情况,适时组织召开专家组会议,对事件性质、原因进行研判,作出研判结论。
(8)及时向社会发布相关警示信息,设立并对外公布咨询电话;制订新闻报道方案,及时、客观、准确地发布事件信息;密切关注社会及网络舆情,做好舆论引导工作。
(9)密切关注社会动态,做好用药者亲属安抚、信访接访等工作,及时处置因事件引发的群体性事件等,确保社会稳定。
4.2.4 Ⅳ级应急响应
各县(市、区)人民政府按照分级响应原则,参照Ⅰ级、Ⅱ级、Ⅲ级应急响应措施,制定Ⅳ级应急响应措施。
市药品监管部门对Ⅳ级药品安全突发事件进行密切跟踪,对处置工作给予指导和支持,必要时在全市范围内对事件涉及药品采取紧急控制措施。
4.3 应急响应的级别调整和终止事件得到有效控制,患者病情稳定或好转,没有新发类似病例,由市应急指挥部决定调整或终止应急响应。超出本级应急处置能力时,应及时报请上一级政府和药品监管部门提高响应级别。
4.4 信息发布
4.4.1Ⅰ级事件信息由国家药监局统一审核发布;Ⅱ级事件信息由自治区应急指挥部统一审核发布,并报国家药监局备案;Ⅲ级事件信息由市人民政府应急指挥机构统一审核发布,并报自治区人民政府和自治区药监局备案;Ⅳ级事件信息由事发地县(市、区)人民政府应急指挥机构统一审核发布,并报市人民政府和市药品监管部门备案。
4.4.2 药品安全突发事件信息发布应坚持实事求是、及时准确、科学公正的原则。事件发生后,应在第一时间向社会发布简要信息,并根据事件进展情况做好后续信息发布工作。信息发布包括授权发布、组织报道、接受记者采访、举行新闻发布会、重点新闻网站或政府网站报道等形式。
5 后期处置
5.1 善后处置
善后处置工作由事发地人民政府负责,市人民政府及其相关部门提供支持。
5.1.1 按照事件级别,由相应级别的药品监管部门根据调查结果和认定结论,依法对相关责任单位和责任人员采取处理措施。
涉嫌生产、销售假劣药品犯罪的,及时移交公安机关并协助开展案件调查工作;确定是药品质量导致的,依法对有关药品生产经营企业进行查处;
确定是临床用药不合理或错误导致的,移交卫生行政部门对有关医疗机构依法处理;
确定为新的严重药品不良反应(医疗器械不良事件)的,由自治区药监局统一报请国家药监局组织开展安全性再评价,根据再评价结果调整生产和使用政策。
确定是其他原因引起的,按照有关规定处理。
5.1.2 妥善处理因药品安全突发事件造成的群众来信来访及其他事项。
5.1.3 造成药品安全突发事件的责任单位和责任人,应当按照有关规定对受害人给予赔偿。相关责任单位和责任人没有能力给予受害人赔偿的,事发地人民政府应按照有关规定统筹安排资金予以解决。
5.2 总结评估
Ⅲ级、Ⅳ级事件处置工作结束后,市应急指挥部组织对事件的处理情况进行评估,报送市人民政府和自治区药监局。评估内容主要包括事件概况、现场调查处理情况、患者救治情况、所采取措施效果评价、应急处置过程中存在的问题、取得的经验及改进建议。
5.3 责任与奖惩
对在处置药品安全突发事件中作出突出贡献的集体和个人,给予表彰。对在药品安全突发事件的预防、报告、调查、控制和处置过程中,有玩忽职守、失职、渎职等行为,或者迟报、瞒报、漏报重要情况的相关责任人,依照有关法律、法规,给予政务处分;涉嫌犯罪的,依法移送监察机关或司法机关依法处理。
6 应急保障
6.1 队伍保障
市应急指挥部成员单位、专家组、药品检验机构、药品不良反应监测机构,以及各县(市、区)的药品应急处置力量,是全市药品安全突发事件应急处置专业队伍。各县(市、区)人民政府和有关部门应不断加强业务培训和应急演练,提高队伍素质和装备水平,并动员社会团体、企事业单位及志愿者等各种社会力量参与应急处置工作。
6.2 医疗保障
市卫生健康委负责组建应急专业医疗救治队伍,指定应急救治机构,根据需要及时赶赴现场开展医疗救治。
6.3 交通运输保障
公安交警、交通运输等有关部门优先安排、优先调度、优先放行药品安全突发事件时的应急交通工具。根据应急处置工作需要,政府相关部门对事发地现场及相关通道实行交通管制,确保应急运输畅通。
6.4 资金保障
全市各级各部门药品安全突发事件应急处置相关经费应列入年度部门预算予以安排。
6.5 信息保障
各县(市、区)人民政府及其相关部门建立健全药品不良反应(不良事件)监测、药物滥用监测、投诉举报等信息网络体系,完善药品信息数据库和信息报告系统,加强基层药品安全信息网络建设,实现信息快速传递和反馈,提高预警和快速反应能力。
6.6 预案演练
全市各级人民政府及有关部门按照“统一规划、分类实施、分级负责、突出重点、适应需求”的原则,采取定期与不定期相结合的方式,组织开展药品安全突发事件应急演习演练。
全市各级药品监管部门根据本地区实际和工作需要,结合应急预案,统一组织药品安全突发事件应急演习演练。
6.7 宣传教育
全市各级人民政府及有关部门加大药品安全知识宣传力度,引导公众正确认识和对待药品不良反应,提高全民药品不良反应报告意识。开展合理用药宣传,防止因不合理用药、用械而发生药品安全事件。引导媒体正确宣传药品不良反应、医疗器械不良事件,避免社会恐慌。
7 附则
7.1 名词解释
药品和医疗器械安全突发事件:是指突然发生,对社会公众健康造成或可能造成严重损害,需要采取应急处置措施予以应对的药品(含医疗器械)群体不良事件、重大药品质量事件,以及其他严重影响公众健康的药品安全事件。
7.2 预案管理与更新
与药品突发事件处置有关的法律法规被修订,部门职责或应急资源发生变化,应急预案在实施过程中出现新情况或新问题时,结合实际及时修订与完善本预案。
各县(市、区)人民政府应参照本预案,制订本辖区药品安全突发事件应急预案,并报市人民政府备案。有关部门应根据本预案,制定药品安全突发事件应急行动方案和保障计划。
7.3 预案解释部门
本预案由市市场监管局负责解释。
7.4 预案实施时间
本预案自印发之日起施行。2014年3月14日印发的《玉林市
人民政府办公室关于印发药品和医疗器械安全突发事件应急预案的通知》(玉政办发〔2014〕21号)同时废止。
附件:1.药品和医疗器械安全突发事件分级标准
2.玉林市药品和医疗器械安全突发事件应急响应处置流程图
3.玉林市药品和医疗器械安全突发事件应急指挥部组织结构图


