为贯彻落实《中华人民共和国政府信息公开条例》(以下简称《条例》)的要求,更好地提供政府信息公开服务,玉林市市场监督管理局编制了《玉林市市场监督管理局政府信息公开指南》(以下简称《指南》)。需要获得玉林市市场监督管理局政府信息公开服务的公民、法人和其他组织,建议阅读《指南》。
本机关政府信息公开工作如发生变化,《指南》将及时作出更新、说明。公民、法人和其他组织可以在玉林市市场监督管理局网站查阅,也可以到玉林市政务服务中心本机关窗口或本机关办公室咨询。
一、公开的原则和分类
本《指南》所述政府信息,是指本机关在履行职责过程中制作或者获取的,以一定形式记录、保存的信息。除属国家秘密、法律法规规定不予公开,以及作出具体行政行为之前、公开后可能会影响国家和公共利益的信息外,本机关将及时、准确公开政府信息。
本机关公开政府信息,遵循公正、公平、便民的原则,坚持“以公开为原则,不公开为例外”原则。
本机关公开政府信息有两种类型:主动公开和依申请公开。主动公开是指本机关主动将《条例》等要求公开的政府信息公开;依申请公开指符合《条例》等规定,但不属于主动公开范围的政府信息,公民、法人和其他组织按程序向本机关申请公开。
二、主动公开
(一)公开范围。
本机关主动向社会免费公开的信息范围参见本机关编制的《玉林市市场监督管理局政府信息公开目录》(以下简称《目录》)。公民、法人和其他组织可以在玉林市市场监督管理局网站查阅,也可以到玉林市政务服务中心本机关窗口或本机关办公室咨询。
(二)公开形式。
对于主动公开信息,本机关主要采取网上公开和在当面受理点公开两种形式。网上公开的网址:http://scjdglj.yulin.gov.cn;当面受理点为玉林市市场监督管理局办公室,地点为玉林市双拥路41号玉林市市场监督管理局10楼,联系电话:0775-2665979。
本机关还将采用新闻发布会、通报、便民资料及新闻媒体等辅助性公开方式。
(三)公开时限。
本机关各类政府信息形成或变更后,将尽量在第一时间内予以公开,最晚自信息形成或变更后的20日内公开。法律、法规对政府信息公开的期限另有规定的,从其规定。
三、依申请公开
除主动公开的政府信息外,公民、法人或者其他组织(以下简称申请人)可以根据自身生产、生活、科研等特殊需要,向玉林市工商行政管理局申请获取相关依申请公开信息。
(一)申请方式。
申请人可在受理点获取《玉林市市场监督管理局政府信息公开申请表》(以下简称《申请表》,详见附件),也可在本局网站依申请公开系统中在线填报,提出申请。
目前,玉林市市场监督管理局办公室受理申请人的现场或信函、电子邮件、传真申请。
(二)《申请表》填写要求。
1.申请表要逐项填写,字迹清楚、工整,不得涂改;
2.准确、如实填写申请人姓名或机构名称、联系方式等;
3.尽量详细、明确地描述申请获取信息的理由、依据。若有可能,请提供该信息的标题、发布时间、文号或者其他有助于受理机构确定信息内容的提示;
4.每份申请表限填一项申请内容。
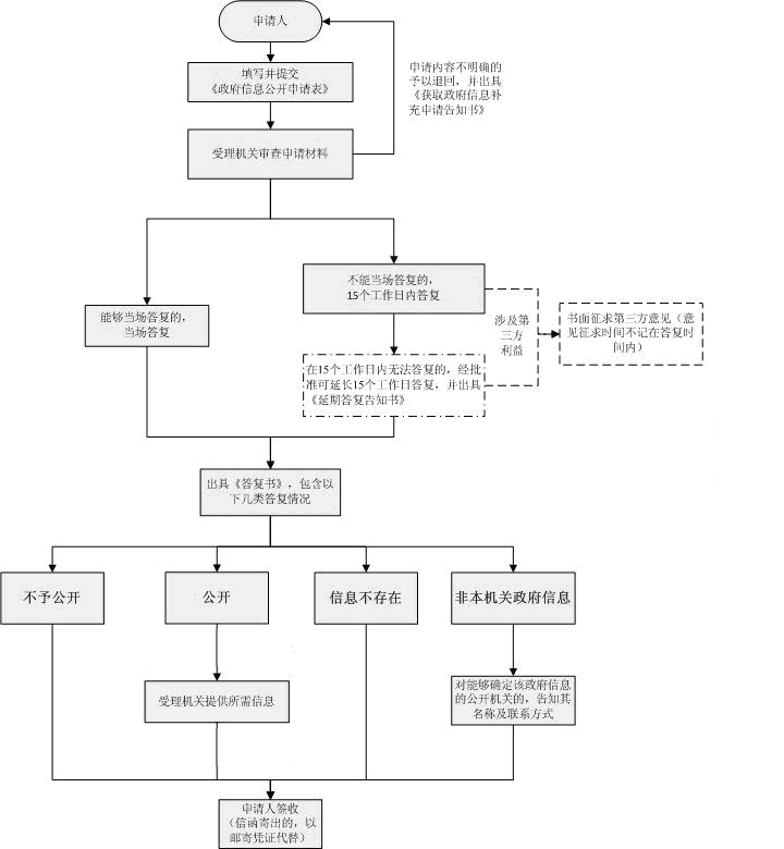
(三)受理流程。

(四)受理点地址及联系方式。
1.受理点地址:
玉林市双拥路41号玉林市市场监督管理局办公室
2.受理时间:
上午8:00-12:00,下午15:00-18:00
3.联系电话;0775-2665979,邮编:537000,电子邮箱:ylsscjgj@163.com。
注:受理时间不含节假日、公休日,季节性办公时间调整见
公告。
(五)公民、法人或其他组织认为本机关未依法履行政府信息公开义务的,可以向玉林市纪委驻市工商局纪检组投诉举报。
玉林市纪委驻市市场监督管理局纪检组联系电话:0775--2670650,通信地址:玉林市双拥路41号,邮政编码:537000。
(六)公民、法人或者其他组织认为本行政机关在政府信息公开工作中的具体行政行为侵犯其合法权益的,可以依法申请行政复议或者提起行政诉讼。
附件:
政府信息公开申请表
申请表编号: 号
|
申 |
○公民 |
姓名 |
|
证件名称 |
|
|
证件号码 |
| ||||
|
○法人、其他组织 |
机构名称 |
|
组织机构代码 |
| |
|
营业执照信息 |
|
联系人 |
| ||
|
法人代表 |
|
|
| ||
|
联系方式 |
联系电话 |
|
邮政编码 |
| |
|
通信地址 |
| ||||
|
电子邮箱 |
| ||||
|
提出申请的方式 |
○当面 ○邮寄○传真○其他 | ||||
|
受理机关名称 |
| ||||
|
所需的政府信息 |
| ||||
|
获取政府信息的方式(单选) |
○当面领取 ○邮寄 ○电子邮件 ○传真 ○当场阅读、抄录 | ||||
|
政府信息的载体形式(单选) |
○纸质文本 ○光盘 ○磁盘 | ||||
|
所需政府信息的用途 |
具体用途
类型:○生产○生活○科研○查验自身相关信息 ○其他 | ||||
|
申请人签名(盖章) |
|
申请时间 |
年 月 日 | ||
|
经办人 |
|
受理时间 |
年 月 日 | ||
|
使用指南 1、本表适用于公民、法人或者其他组织依据《中华人民共和国政府信息公开条例》第十三条、第二十条、第二十五条第一款、第二十八条第一款的规定向行政机关提出的申请行为。 2、“经办人”、“受理时间”、“申请表编号”项由行政机关工作人员填写。 | |||||