我要收藏
公共资源调用站点
文章分享
国发〔2021〕10号
各省、自治区、直辖市人民政府,国务院各部委、各直属机构:
现将《“十四五”残疾人保障和发展规划》印发给你们,请认真贯彻执行。
国务院
2021年7月8日
(此件公开发布)
“十四五”残疾人保障和发展规划
为贯彻落实习近平总书记关于残疾人事业的重要指示批示精神和党中央、国务院决策部署,进一步保障残疾人民生、促进残疾人发展,依据《中华人民共和国残疾人保障法》和《中华人民共和国国民经济和社会发展第十四个五年规划和2035年远景目标纲要》,制定本规划。
一、编制背景
党中央、国务院高度重视残疾人事业发展,对残疾人格外关心、格外关注。“十三五”时期,残疾人事业取得重大成就,“全面建成小康社会,残疾人一个也不能少”的目标如期实现。710万农村建档立卡贫困残疾人脱贫,城乡新增180.8万残疾人就业,1076.8万困难残疾人被纳入最低生活保障范围。1212.6万困难残疾人得到生活补贴,1473.8万重度残疾人得到护理补贴。残疾人基本康复服务覆盖率达到80%,辅助器具适配率达到80%。残疾儿童少年接受义务教育的比例达到95%,5万多残疾学生进入高等院校学习。城乡无障碍环境明显改善,关爱帮助残疾人的社会氛围日益浓厚。越来越多的残疾人更加勇敢地面对生活的挑战,更加坚强地为梦想而奋斗,为经济社会发展作出了重要贡献。我国在国际残疾人事务中的影响力显著提升。这些重大成就,有效改善了残疾人民生,有力推动了社会文明进步,成为全面建成小康社会的重要方面,彰显了中国共产党领导和中国特色社会主义制度的显著优势。
我国有8500多万残疾人。“十四五”时期,由于人口老龄化加快等因素,残疾仍会多发高发。残疾人人数众多、特性突出,特别需要关心帮助。当前面临的突出问题:一是残疾人返贫致贫风险高,相当数量的低收入残疾人家庭生活还比较困难。二是残疾人社会保障水平和就业质量还不高,残疾人家庭人均收入与社会平均水平相比还存在不小差距。三是残疾人公共服务总量不足、分布不均衡、质量效益还不高,残疾人就学就医、康复照护、无障碍等多样化需求还没有得到满足。四是残疾人平等权利还没有得到充分实现,歧视残疾人、侵害残疾人权益的现象还时有发生。五是残疾人事业仍然是经济社会发展的短板,欠发达地区、农村和基层为残疾人服务的能力尤其薄弱。
残疾人事业是中国特色社会主义事业的重要组成部分,扶残助残是社会文明进步的重要标志。习近平总书记强调,“残疾人事业一定要继续推动”,要“促进残疾人全面发展和共同富裕”。在全面建设社会主义现代化国家的新征程中,决不能让残疾人掉队。“十四五”时期,要继续加快发展残疾人事业,团结带领残疾人和全国人民一道,积极投身全面建设社会主义现代化国家的伟大实践,共建共享更加幸福美好的生活。
二、总体要求
(一)指导思想。
高举中国特色社会主义伟大旗帜,深入贯彻党的十九大和十九届二中、三中、四中、五中全会精神,坚持以习近平新时代中国特色社会主义思想为指导,贯彻落实习近平总书记关于残疾人事业的重要指示批示精神和党中央、国务院决策部署,立足新发展阶段、贯彻新发展理念、构建新发展格局,坚持弱有所扶,以推动残疾人事业高质量发展为主题,以巩固拓展残疾人脱贫攻坚成果、促进残疾人全面发展和共同富裕为主线,保障残疾人平等权利,增进残疾人民生福祉,增强残疾人自我发展能力,推动残疾人事业向着现代化迈进,不断满足残疾人美好生活需要。
(二)基本原则。
坚持党的全面领导。健全党委领导、政府负责的残疾人工作领导体制,为残疾人保障和发展提供坚强的政治保障、组织保障。
坚持以人民为中心。坚持对残疾人格外关心、格外关注,解决好残疾人最关心、最直接、最现实的利益问题。激发残疾人的积极性、主动性、创造性,不断增强残疾人的获得感、幸福感、安全感。
坚持保基本、兜底线。着力完善残疾人社会福利制度和关爱服务体系,织密扎牢残疾人民生保障安全网,堵漏洞、补短板、强弱项,改善残疾人生活品质,促进残疾人共享经济社会发展成果。
坚持固根基、提质量。深化残疾人服务供给侧改革,强化残疾人事业人才培养、科技应用、信息化、智能化等基础保障条件,推动残疾人事业高质量发展,满足残疾人多层次、多样化的发展需要。
坚持统筹协调、形成合力。发挥政府主导作用和社会力量、市场主体协同作用,发挥地方优势和基层首创精神,集成政策、整合资源、优化服务,促进残疾人事业与经济社会协调发展,推动城乡、区域残疾人事业均衡发展。
(三)主要目标。
到2025年,残疾人脱贫攻坚成果巩固拓展,生活品质得到新改善,民生福祉达到新水平。多层次的残疾人社会保障制度基本建立,残疾人基本民生得到稳定保障,重度残疾人得到更好照护。多形式的残疾人就业支持体系基本形成,残疾人实现较为充分较高质量的就业。均等化的残疾人基本公共服务体系更加完备,残疾人思想道德素养、科学文化素质和身心健康水平明显提高。无障碍环境持续优化,残疾人在政治、经济、文化、社会、家庭生活等各方面平等权利得到更好实现。残疾人事业基础保障条件明显改善,质量效益不断提升。
到2035年,残疾人事业与经济社会协调发展,与国家基本实现现代化目标相适应。残疾人物质生活更为宽裕,精神生活更为丰富,与社会平均水平的差距显著缩小。平等包容的社会氛围更加浓厚,残疾人充分享有平等参与、公平发展的权利,残疾人的全面发展和共同富裕取得更为明显的实质性进展。

三、重点任务
(一)完善残疾人社会保障制度,为残疾人提供更加稳定更高水平的民生保障。
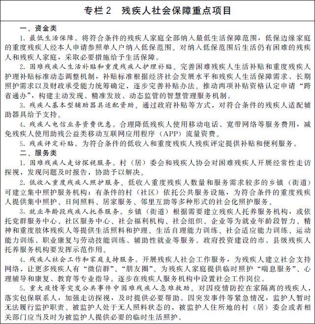
1.巩固拓展残疾人脱贫攻坚成果。健全易返贫致贫人口动态监测预警和帮扶机制,将符合条件的残疾人及时纳入易返贫致贫监测范围,对易返贫致贫残疾人及时给予有效帮扶。对脱贫人口中完全丧失劳动能力或部分丧失劳动能力且无法通过产业就业获得稳定收入的残疾人,按规定纳入农村低保或特困人员救助供养范围,做到应保尽保、应兜尽兜。做好易地搬迁残疾人后续帮扶工作。按照巩固拓展脱贫攻坚成果同乡村振兴有效衔接要求,持续做好农村低收入残疾人家庭帮扶工作。继续把残疾人帮扶作为东西部协作工作重要内容,持续动员社会力量参与残疾人帮扶。依法保障农村残疾人的土地承包经营权、宅基地使用权、集体收益分配权等权益。在深化农村集体产权制度改革中帮助残疾人共享集体经济发展成果。扶持农村残疾人参与乡村富民产业,分享产业链增值收益。充分发挥基层党组织在扶残助残中的重要作用,组织协调各方面资源力量加强对残疾人的关心关爱。
2.强化残疾人社会救助保障。为符合条件的残疾人和残疾人家庭提供特困人员救助供养或最低生活保障。加强对生活无着流浪乞讨残疾人的救助安置和寻亲服务。做好对符合条件残疾人的医疗救助,强化医疗救助与基本医疗保险、大病保险的互补衔接,减轻困难残疾人医疗费用负担。加强临时救助,在重大疫情等突发公共事件中做好对困难残疾人的急难救助。
3.加快发展残疾人托养和照护服务。积极发展服务类社会救助,推动开展残疾人长期照护服务。着力增强县级特困人员救助供养服务机构对残疾人特困对象的照护服务能力。鼓励通过政府购买服务对社会救助家庭中生活不能自理的残疾人提供必要的访视、照护服务。落实托养服务机构扶持政策,继续实施“阳光家园计划”,为就业年龄段(16—59周岁)智力、精神和重度肢体残疾人等提供托养服务,支持中西部地区残疾人托养服务发展。研究探索老年人能力评估标准、长期护理保险失能等级评估标准等与国家残疾人残疾分类和分级标准的衔接,支持养老服务机构完善服务功能,接收符合条件的盲人、聋人等老年残疾人。研究制定低收入重度残疾人照护服务指导意见,为符合条件的重度残疾人提供集中照护、日间照料、居家服务、邻里互助等多种形式的社会化照护服务。
4.提高残疾人保险覆盖率和待遇水平。落实地方政府为重度残疾人代缴城乡居民基本养老保险费、资助符合条件的残疾人参加城乡居民基本医疗保险、对残疾人个体工商户和安置残疾人就业单位社会保险进行补贴等政策,帮助残疾人按规定参加基本养老和基本医疗保险,实现应保尽保。研究制定职工基本养老保险参保人员病残津贴政策。落实好29项符合条件的残疾人医疗康复项目纳入基本医保支付范围的政策,按规定做好重性精神病药物维持治疗参保患者门诊保障工作。支持就业残疾人依法参加失业保险,享受失业保险待遇。推进用人单位依法参加工伤保险,按规定支付工伤保险待遇,加强工伤预防和工伤职工康复工作。开展长期护理保险试点的地区,按规定将符合条件的残疾人纳入保障范围。鼓励残疾人参加意外伤害、补充养老等商业保险。鼓励商业保险机构开发残疾人商业保险产品、财产信托等服务。
5.完善残疾人社会福利制度和社会优待政策。全面落实困难残疾人生活补贴和重度残疾人护理补贴制度,普遍建立补贴标准动态调整机制,有条件的地方可按规定扩大对象范围。有条件的地方可以对城乡困难残疾人、重度残疾人基本型辅助器具适配给予补贴,为残疾人携带辅助器具、导盲犬等乘坐公共交通工具、出入公共场所和进出境提供便利。落实低收入残疾人家庭生活用水、电、气、暖优惠补贴政策和电信业务资费优惠政策。落实残疾人机动轮椅车燃油补贴政策,落实残疾人乘坐市内公共汽车电车、城市轨道交通等优待政策,鼓励铁路、民航等为残疾人提供优惠便利。完善残疾人驾驶机动车政策。加强残疾孤儿、事实无人抚养残疾儿童医疗、康复、教育等服务,合理确定包括残疾孤儿、事实无人抚养残疾儿童在内的孤儿、事实无人抚养儿童等基本生活费标准,提升儿童福利机构安全管理水平和服务质量。加快建设精神卫生福利服务体系,为特殊困难精神残疾人提供康复、照护等服务。逐步实现在内地长期居住的港澳台地区残疾人享有居住地普惠性社会保障和公共服务。
6.保障残疾人基本住房安全便利。优先解决低收入残疾人家庭住房安全问题。持续支持符合条件的农村低收入残疾人家庭实施危房改造,对符合条件的城镇残疾人家庭优先配租公租房,不断改善残疾人居住条件。城镇保障性住房建设、农村危房改造统筹考虑无障碍设施设备建设安装。
7.落实残疾军人和伤残民警抚恤优待政策。构建科学化残疾评鉴、制度化退役安置、规范化收治休养、标准化待遇保障的伤病残军人安置管理和服务优待体系,合理确定残疾军人抚恤金标准,妥善解决伤病残军人生活待遇、子女入学等现实困难。修订《军人抚恤优待条例》、《人民警察抚恤优待办法》,加强相关抚恤优待工作,协调推动国家综合性消防救援队伍人员伤残优待政策落实落地。促进残疾军人、伤残民警残疾评定标准与国家残疾人残疾分类和分级标准合理衔接,保证残疾军人、伤残民警优先享受扶残助残政策待遇、普惠性社会保障和公共服务。
8.加强重大疫情等突发公共事件中对残疾人的保护。推动公共卫生立法和突发公共事件应急预案保障残疾人等重点人群。制定重大疫情、自然灾害、安全事故等突发公共事件中残疾人社会支持和防护保护指南,研发适用于残疾人的专业救援技术和设备。加强残疾人集中场所和残疾人服务机构安全保障、应急服务、消防安全能力建设。村(社区)可以通过结对帮扶等方式,动员村(居)民协助残疾人更好应对突发灾害事故、及时疏散逃生。开展残疾人应急科普宣传,引导残疾人增强自救互救能力。

(二)帮扶城乡残疾人就业创业,帮助残疾人通过生产劳动过上更好更有尊严的生活。
1.完善残疾人就业法规政策。修订实施《残疾人就业条例》。落实残疾人就业支持政策,保障残疾人就业培训、就业服务、补贴奖励等相关资金投入。完善残疾人按比例就业制度,制定党政机关、事业单位、国有企业带头安置残疾人就业办法,合理认定按比例安排残疾人就业形式。加强残疾人就业促进政策与社会保障政策的衔接,纳入低保范围的已就业残疾人可按规定在核算其家庭收入时扣减必要的就业成本,并在其家庭成员人均收入超过当地低保标准后给予一定时间的渐退期。按照国家有关规定,对残疾人就业先进个人和用人单位予以表彰。
2.多渠道、多形式促进残疾人就业创业。开展残疾人就业促进专项行动。对正式招录(聘)残疾人的用人单位按规定给予岗位补贴、社会保险补贴、职业培训补贴、设施设备购置改造补贴、职业技能鉴定补贴等扶持,对超比例安排残疾人就业的用人单位给予奖励。规范残疾人按比例就业年审并实现全国联网认证。落实残疾人集中就业单位税费优惠、政府优先采购等扶持政策,稳定残疾人集中就业。支持非营利性残疾人集中就业机构持续发展。在经营场地、设施设备、社会保险补贴、金融信贷等方面扶持残疾人自主创业、灵活就业,鼓励残疾人通过新就业形态实现就业。加大对“阳光家园”、“残疾人之家”等辅助性就业机构的支持保障力度,组织智力、精神和重度肢体残疾人等就业更为困难的残疾人就近就便参加生产劳动、进行职业康复、实现社会融合。统筹现有公益性岗位,安排符合条件的残疾人就业。修订《盲人医疗按摩管理办法》,推动省级盲人按摩医院建设,制定盲人保健按摩有关标准,扶持和规范盲人按摩行业发展。拓宽残疾人特别是盲人在文化艺术、心理卫生和互联网服务等领域就业渠道。为残疾人特别是聋人参加职业技能培训、就业创业提供无障碍支持服务。支持手工制作等残疾妇女就业创业项目,鼓励残疾人参与文化产业。扶持残疾人亲属就业创业,实现零就业残疾人家庭至少有一人就业。

3.提升残疾人职业素质和就业创业能力。制定实施《残疾人职业技能提升计划(2021—2025年)》,帮助有就业愿望和培训需求的残疾人普遍得到相应的职业素质培训、就业技能培训、岗位技能培训和创业培训。继续开展农村残疾人实用技术培训。支持符合条件的残疾人技能大师建立工作室。开发线上线下相结合的残疾人职业技能培训优质课程资源。完善残疾人职业技能培训保障和管理制度。研究制定残疾人职业技能培训补贴标准。开发适合残疾人就业或为残疾人服务的新职业。举办第七届全国残疾人职业技能竞赛暨第四届全国残疾人展能节、全国残疾人岗位精英职业技能竞赛等残疾人职业技能竞赛,组团参加国际残疾人职业技能竞赛。
4.改进残疾人就业服务。健全残疾人就业服务体系,充分发挥残疾人就业服务机构和各类公共就业服务平台、人力资源服务机构、社会组织作用,为残疾人和用人单位提供全链条、专业化、精准化服务。建立残疾人就业辅导员制度,扩大就业辅导员队伍。为高校残疾人毕业生建立就业帮扶工作台账,按照“一人一档”、“一人一策”要求重点帮扶。将符合条件的就业困难残疾人纳入就业援助范围,持续开展“就业援助月”等专项就业服务活动。加强各级残疾人就业服务机构规范化建设,明确保障条件、专业人员配备等要求。通过政府购买服务等方式开展残疾人就业服务,拓宽服务渠道,提高服务质量。举办残疾人职业人才交流、残疾人就业产品市场营销、残疾人就业创业成果展示等活动。
5.维护残疾人就业权益。合理确定残疾人取得职业资格和公务员、事业单位人员等入职的体检条件,对于具有正常履行职责的身体条件和心理素质的残疾人,应依法保障其平等就业权益。用人单位应当为残疾职工提供适合其身心特点的劳动条件、劳动保护、无障碍环境及合理便利,在晋职、晋级、职称评定、社会保险、生活福利等方面给予其平等待遇。加强残疾人就业劳动监察,坚决防范和打击侵害残疾人就业权益的行为。

(三)健全残疾人关爱服务体系,提升残疾人康复、教育、文化、体育等公共服务质量。
1.加强残疾人健康服务。全面推进残疾人家庭医生签约服务,支持保障签约医生为残疾人提供基本医疗、公共卫生和健康管理等个性化服务。加强和改善残疾人医疗服务,为残疾人提供就医便利,维护残疾人平等就医权利。加强残疾人心理健康服务。关注残疾妇女健康,开展生殖健康服务。将残疾人健康状况、卫生服务需求与利用等纳入国家卫生服务调查,加强残疾人健康状况评估。
2.提升残疾人康复服务质量。完善残疾人基本康复服务目录,继续实施精准康复服务行动,提升康复服务质量,满足残疾人基本康复服务需求。落实残疾儿童康复救助制度,合理确定康复救助标准,增加康复服务供给,确保残疾儿童得到及时有效的康复服务。加强精神卫生综合管理服务,广泛开展精神障碍社区康复。健全综合医院康复医学科、康复医院(康复医疗中心)、基层医疗卫生机构三级康复医疗服务体系。加强残疾人康复机构建设,完善全面康复业务布局,充实职业康复、社会康复、心理康复等功能。支持儿童福利机构增加和完善康复功能,配备相应的康复设备和专业技术人员,与医疗机构加强合作,提高康复医疗服务能力。加强社区康复,推广残疾人自助、互助康复,促进康复服务市场化发展。建成高起点、高水平、国际化的康复大学,加快培养高素质、专业化康复人才。完善康复人才职称评定办法。加强康复学科建设和科学技术研究,发挥中医药在康复中的独特优势,推动康复服务高质量发展。
3.加快发展康复辅助器具服务。开展康复辅助器具产业国家综合创新试点。推广安全适用的基本型康复辅助器具,加快康复辅助器具创新产品研发生产,增强优质康复辅助器具供给能力,推动康复辅助器具服务提质升级。鼓励实施公益性康复辅助器具适配项目。完善康复辅助器具适配服务网络,加强各级康复辅助器具适配服务机构建设,支持社会力量及医疗、康复、养老机构和残疾人教育、就业、托养机构开展康复辅助器具适配服务。推广社区康复辅助器具租赁、回收、维修等服务。完善康复辅助器具标准体系,充分发挥标准对康复辅助器具产业的支持和引领作用。加强康复辅助器具产品质量检验认证。搭建产业促进和信息交流平台,继续办好中国国际福祉博览会等展示交流活动。
4.强化残疾预防。制定实施残疾预防行动计划,结合残疾预防日、预防出生缺陷日、爱眼日、爱耳日、全国防灾减灾日等节点,广泛开展残疾预防宣传教育,形成全人群、全生命周期的残疾预防意识。加强出生缺陷综合防治,构建覆盖城乡居民,涵盖婚前、孕前、孕期、新生儿期和儿童期各阶段的出生缺陷防治体系,继续针对先天性结构畸形等疾病实施干预救助项目,预防和减少出生缺陷、发育障碍致残。大力推进0—6岁儿童残疾筛查,建立筛查、诊断、康复救助衔接机制。加强省、市、县三级妇幼保健机构能力建设,夯实县、乡、村儿童保健服务网络,不断提升儿童致残性疾病早发现、早诊断、早干预、早康复能力和效果。实施慢性病预防干预措施,开展重大慢性病早诊早治,减少慢性病致残。开展社会心理服务和社区心理干预,预防和减少精神残疾发生。开展防盲治盲、防聋治聋工作,加强对麻风病等传染病和碘缺乏病、大骨节病等地方病的防控。加强安全生产、消防安全和交通安全管理,加强道路交通安全执法和安全防护设施建设,加快公共场所急救设备配备,提高自然灾害和火灾现场应急处置能力、突发事件紧急医学救援能力和院前急救能力,防止老年人跌倒、儿童意外伤害致残,减少因灾害、事故、职业伤害等致残。

5.健全残疾人教育体系。坚持立德树人,促进残疾儿童少年德智体美劳全面发展。制定实施《第三期特殊教育提升计划(2021—2025年)》。巩固提高残疾儿童少年义务教育水平,加快发展非义务教育阶段特殊教育。健全普通学校随班就读支持保障体系,发挥残疾人教育专家委员会作用,实现适龄残疾儿童少年“一人一案”科学教育安置。着力发展以职业教育为重点的残疾人高中阶段教育,使完成义务教育且有意愿的残疾青少年都能接受适宜的中等职业教育。稳步推进残疾人高等教育,支持有条件的高校面向残疾考生开展单考单招,为残疾人接受高等教育提供支持服务。开展残疾人融合教育示范区、示范校和优秀教育教学案例遴选。支持高校开展残疾人融合教育。落实从学前到研究生教育全覆盖的学生资助政策,对家庭经济困难的残疾学生(幼儿)予以资助。为残疾学生提供辅助器具、特殊学习用品、康复训练和无障碍等支持服务,为残疾学生参加国家教育考试和部分职业考试提供合理便利。
6.完善特殊教育保障机制。发挥高校等机构特殊教育专业优势,建设国家和省级特殊教育资源中心(基地)。各省(自治区、直辖市)根据残疾学生规模、类型、分布等情况,因地制宜合理配置特殊教育资源。支持符合条件的儿童福利机构单独设立特教班、特教幼儿园、特教学校开展特殊教育。继续改善特殊教育学校办学条件,加强特殊教育学校规范化建设,推行新课标新教材,改革教学教研,建立学校、家庭、社会协同育人机制。加强特殊教育师资队伍建设,创新培养方式,按国家有关规定开展表彰奖励,提升教书育人能力素质。加强特殊教育督导和质量监测评估。制定实施《第二期国家手语和盲文规范化行动计划(2021—2025年)》,加快推广国家通用手语和国家通用盲文。

7.提升残疾人公共文化服务。鼓励残疾人参加“书香中国·阅读有我”等公共文化活动,持续开展“残疾人文化周”、“共享芬芳·共铸美好”等残疾人群众性文化艺术活动,推动基层创建一批残健融合文化服务示范中心(站、点),不断满足残疾人文化需求、增强残疾人精神力量。加强中西部和农村地区重度残疾人文化服务,为盲人、聋人提供无障碍文化服务。鼓励电视台、广播电台、网络视听媒体和融媒体中心开设残疾人专题节目。发展特殊艺术,鼓励残疾人参与文化艺术创作和非物质文化遗产传承,扶持残疾人题材图书等出版。扶持残疾人特殊艺术人才和师资培养。举办第十届、第十一届全国残疾人艺术汇演,举办国际特殊艺术交流活动。扶持中国残疾人艺术团和地方残疾人文艺小分队开展基层巡演。
8.推动残疾人体育全面发展。筹办好北京冬残奥会,实现“简约、安全、精彩”目标。实施残疾人奥运争光行动,不断提高竞技水平,在北京冬残奥会和东京残奥会等重大国际赛事上力争好成绩。办好杭州亚残运会和第十一届、第十二届全国残运会暨特奥会等重大赛事。实施残疾人康复健身体育行动,将残疾人作为重点人群纳入全民健身公共服务体系建设,组织残疾人参加各级各类全民健身活动,推动残疾人康复健身体育身边化服务。加强残疾人体育运动保护研究。

9.大力发展残疾人慈善事业和服务产业。鼓励残联、工会、共青团、妇联、科协等群团组织和社会组织、企事业单位等实施助残慈善项目。深入开展“青年志愿者助残阳光行动”、“关心我的残疾人邻居”、“牵着蜗牛去散步”和“集善优品”消费助残等志愿服务关爱行动。培育“集善工程”、“通向明天”等残疾人慈善事业品牌。生活服务业发展布局充分考虑残疾人需求,加快康复辅助器具、康复教育、托养照护、生活服务、无障碍、文化休闲等残疾人服务业发展,满足残疾人多元化、多层次品质生活需求。采取政府购买服务、政府和社会资本合作等方式,加快培育助残社会组织和企业,吸引社会力量和市场主体参与残疾人服务。
10.加强残疾人服务标准化和行业管理。细化残疾人基本公共服务项目的设施建设、功能布局、施工规范、设备配置、人员配备、服务流程、管理规范等软硬件标准要求,完善标准体系,加强标准间统筹衔接和基层设施设备共建共享。加强康复、托养等残疾人服务行业管理,全面开展绩效评价,支持残疾人和残疾人亲属参与评价。在场地、设备、人才、技术等方面扶持各类残疾人服务机构发展,优先扶持公益性、普惠性残疾人服务机构,支持残疾人服务机构连锁化、品牌化运营。开展残疾人服务需求评估和服务资源调查,为残疾人提供适合的产品和服务。严格规范残疾评定和残疾人证核发管理,全面推行残疾人证电子证照应用,实现“跨省通办”。
(四)保障残疾人平等权利,为残疾人提供无障碍环境和便利化条件。
1.提高残疾人事业法治化水平。落实宪法、民法典等法律法规关于保障残疾人权益的规定,健全残疾人权益保障法律法规体系,推动残疾人保障法等法律法规有效实施。涉及残疾人的立法应充分论证,开展反残疾歧视评估,广泛征询残疾人、残疾人组织和社会各方面意见。研究完善残疾人就业、无障碍环境建设法律制度,开展残疾人社会保障、残疾人成人监护等立法研究。将残疾人保障法等相关法律法规宣传教育纳入“八五”普法,认真落实“谁执法、谁普法”普法责任制,加大全媒体普法宣传力度。配合各级人大、政协开展残疾人保障法等法律法规执法检查、视察和调研。支持各地制定保护残疾人权益的地方性法规和优惠扶助规定。
2.创新残疾人法律服务和权益维护。开展残疾人尊法学法守法用法专项行动。将残疾人作为公共法律服务的重点对象,完善公共法律服务平台无障碍功能,依据国家有关规定扩大残疾人法律援助覆盖面,重点提升残疾人法律援助质量。完善残疾人法律救助工作协调机制,培养助残公益律师队伍,开展法律援助志愿助残行动,为残疾人提供及时有效的法律救助服务。加强对残疾人的司法保护,方便残疾人诉讼。发挥“12385”残疾人服务热线和网络信访平台作用,建立健全残疾人权益维护应急处置机制。坚决打击侵害残疾人权益的违法犯罪行为。不断拓宽残疾人和残疾人组织民主参与、民主协商渠道,有效保障残疾人的知情权、参与权、表达权、监督权,支持更多残疾人、残疾人亲友和残疾人工作者进入各级人大、政协并提供履职便利。
3.提升无障碍设施建设管理水平。新建设施严格执行无障碍相关标准规范。在乡村建设行动、城市更新行动、城镇老旧小区改造和居住社区建设中统筹推进无障碍设施建设和改造。城市道路、公共交通、社区服务设施、公共服务设施和残疾人服务设施、残疾人集中就业单位等加快开展无障碍设施建设和改造。提高残疾人家庭无障碍改造水平。加快推广无障碍公共厕所。探索传统无障碍设施设备数字化、智能化升级。开展无障碍市县村镇达标验收工作。提高无障碍设施规划建设管理水平,推进无障碍设计设施认证工作,提高全社会无障碍意识,加强无障碍监督,保障残疾人、老年人等通行安全和使用便利。
4.加快发展信息无障碍。将信息无障碍作为数字社会、数字政府、智慧城市建设的重要组成部分,纳入文明城市测评指标。推广便利普惠的电信服务,加快政府政务、公共服务、电子商务、电子导航等信息无障碍建设,加快普及互联网网站、移动互联网应用程序和自助公共服务设备无障碍。推进智能化服务要适应残疾人需求,智能工具应当便于残疾人日常生活使用。促进信息无障碍国家标准推广应用,加强对互联网内容可访问性的测试、认证能力建设,开展互联网和移动互联网无障碍化评级评价。支持研发生产科技水平高、性价比优的信息无障碍终端产品。

5.营造全社会助残和残疾人自强的文明社会氛围。深入开展习近平新时代中国特色社会主义思想学习教育,学习宣传习近平总书记关于残疾人事业的重要指示批示精神,坚持以社会主义核心价值观为引领,加强新时代中国特色残疾人事业理论和实践研究,厚植残疾人事业发展的思想文化基础。将扶残助残纳入公民道德建设、文明创建活动和新时代文明实践中心建设,弘扬人道主义精神和扶残助残传统美德,营造理解、尊重、关心、帮助残疾人的文明社会氛围。激发残疾人自强不息精神,鼓励残疾人自尊、自信、自强、自立。加强残疾人事业全媒体传播能力建设,办好全国助残日、国际残疾人日和全国残疾人事业好新闻作品评选等主题宣传活动,支持残疾人题材优秀纪录片、公益广告、网络视听节目制作播出。开展“全国自强模范”和助残先进评选表彰。
(五)完善支持保障条件,促进残疾人事业高质量发展。
1.强化党委领导、政府负责的领导体制。加强党对残疾人工作的领导,确保习近平总书记关于残疾人事业的重要指示批示精神和党中央、国务院决策部署有效落实,为残疾人事业发展提供坚强政治保障。完善党委领导、政府负责、部门协同、社会参与、市场推动、残疾人组织充分发挥作用的领导体制和工作机制,各级政府残疾人工作委员会统筹协调,有关部门分工协作、履职尽责,形成协同高效的工作合力。
2.健全多元化投入格局。各级政府按规定做好残疾人事业经费保障。加快构建预算绩效管理体系,资金原则上优先保障实施效果好、残疾人满意度高的项目。落实残疾人事业金融、税收等支持政策,吸引社会资本、慈善捐赠等资金,形成多渠道、多元化投入格局。
3.加强基础设施和信息化建设。实现有条件的县(市、区、旗)残疾人服务设施全覆盖,促进服务设施规范运营和发挥效益。地方可对新建民办残疾人康复和托养机构给予支持。鼓励地方将政府投资建设的残疾人服务设施无偿或低价提供给公益性、普惠性残疾人服务机构使用。乡镇(街道)、村(社区)为残疾人服务提供场地保障。加强特殊教育学校、残疾人服务设施和基层残疾人组织的信息基础设施建设。推动残疾人基本公共服务项目纳入各地政务服务“一网通办”平台、社会保障卡等加载残疾人服务功能。坚持传统服务方式与智能化服务创新并行,建立线上线下相结合的残疾人服务体系,推动数字化服务在助残中的普惠应用。完善残疾人口基础数据,改进残疾人服务需求和服务供给调查统计,加强残疾人服务大数据建设。
4.加快科技创新和人才培养。将科技助残纳入科技强国行动纲要,促进生命健康、人工智能等领域科学技术在残疾人服务中示范应用,开展残疾预防、主动健康、康复等基础研究,扶持智能化康复辅助器具、康复设备、盲文数字出版、无障碍等领域关键技术研究和产品推广应用。利用现有资源研究设立康复国家重点实验室,鼓励企业、高校、科研院所等参与残疾人服务科技创新和应用。推动建立从中职、高职到本科、硕士、博士等较为完整的残疾人服务相关专业人才培养体系,鼓励有条件的职业院校和普通本科院校增设康复治疗、康复工程技术、特殊教育、手语、盲文等相关专业,加强残疾人服务从业人员职业能力建设和职称评定,加快培养残疾人康复、教育、就业、托养照护、文化、体育、社会工作等专业人才队伍。

5.促进残疾人事业城乡、区域协同发展。结合乡村建设行动,加强和改善农村残疾人服务。强化县城残疾人综合服务能力。城镇公共服务设施辐射带动乡村残疾人服务,引导鼓励城镇残疾人服务资源向乡村延伸。城镇残疾人基本公共服务逐步覆盖常住人口。促进中西部、东北地区残疾人事业加快发展,鼓励东部地区探索率先实现残疾人事业现代化。支持革命老区、民族地区、边疆地区残疾人事业加快发展。促进京津冀残疾人事业协同发展,提升长江经济带、黄河流域残疾人事业整体水平,发挥粤港澳大湾区残疾人事业高质量发展先行示范作用,推进长三角残疾人公共服务便利共享。鼓励各地发挥地方优势创新残疾人保障和发展措施。
6.增强基层为残疾人服务的能力。将残疾人公共服务纳入县(市、区、旗)、乡镇(街道)政府公共服务事项清单和村(居)委会承担的社区工作事项清单及协助政府的社区工作事项清单。实施县域残疾人服务能力提升行动,建设县、乡、村三级联动互补的基层残疾人服务网络。县(市、区、旗)明确残疾人基本公共服务实施标准,开展残疾人需求评估,加强服务资源统筹。乡镇(街道)普遍建立“阳光家园”、“残疾人之家”等服务机构,开展残疾人集中照护、日间照料、社区康复、辅助性就业等服务。将残疾人服务纳入城乡社区治理和服务体系建设,村(居)委会将残疾人作为重点服务对象,加强走访探视,根据残疾人需求协助政府做好集中照护、日间照料、居家服务、邻里互助、安全提示、辅助性就业、社会工作等服务,实现“乡乡有机构、村村有服务”。针对残疾人特殊困难推行上门办、网上办、就近办、一次办等便利化服务。发现侵犯残疾人合法权益的违法犯罪行为,及时报告并采取有效措施加以解决。支持各类社会组织在城乡社区有序开展助残服务。
7.发挥残疾人组织桥梁纽带作用。各级残联要深入学习贯彻习近平新时代中国特色社会主义思想和习近平总书记关于残疾人事业的重要指示批示精神,以政治建设为统领,落实党的建设、全面从严治党各项任务,进一步增强“四个意识”、坚定“四个自信”、做到“两个维护”。发扬优良传统,履行好残联的“代表、服务、管理”职能,为残疾人解难,为党和政府分忧,把残疾人群众紧紧凝聚在党的周围,听党话、跟党走。深化各级残联改革建设,加强服务创新,增强工作活力。强化县(市、区、旗)和乡镇(街道)残联建设,实现村(社区)残疾人协会全覆盖。改善乡镇(街道)残联、村(社区)残协专职委员待遇,提高其履职能力。支持残疾人专门协会建设,发挥“代表、服务、维权、监督”职能。通过专兼挂等多种方式增强残疾人工作力量,培养忠诚、干净、担当,懂残疾人、知残疾人、爱残疾人、心系残疾人的高素质残联干部队伍。重视各级残联残疾人干部、年轻干部、基层干部培养选拔。加强各级残联党风廉政建设和反腐败斗争。广大残疾人工作者要不忘初心、牢记使命,自觉践行好干部标准,恪守职业道德,加强思想修养,提高专业素质,全心全意为残疾人服务。
8.积极营造残疾人事业发展的良好国际环境。服务国家外交大局,履行联合国《残疾人权利公约》,落实2030年可持续发展议程涉残疾人可持续发展目标,参与国际残疾人事务。务实开展“一带一路”残疾人群体交流和残疾人事务合作,深化与重点国家及周边国家和地区残疾人事务合作。继续开展“亚太残疾人十年”等残疾人事务区域合作,支持康复国际等国际残疾人组织发挥作用。加强对外宣传,讲好中国残疾人故事,展示我国残疾人人权保障和发展成就。
四、实施机制
实施好本规划是各级政府和全社会的责任。国务院有关部门和单位要根据职责分工制定配套实施方案,各地区要依据本规划制定当地“十四五”残疾人保障和发展(或残疾人事业)规划,确保各项任务落到实处。
国务院残疾人工作委员会及有关部门要对规划实施情况进行年度监测、中期评估和总结评估,开展第三方评估和社会满意度调查,及时发现和解决规划实施中出现的问题。各地区要将当地“十四五”残疾人保障和发展(或残疾人事业)规划实施情况纳入政府工作考核。省级以上政府残疾人工作委员会要在“十四五”期末对规划实施情况进行评估总结,按照国家有关规定对先进典型予以表彰。
文件下载:
关联文件:
国发〔2021〕10号
各省、自治区、直辖市人民政府,国务院各部委、各直属机构:
现将《“十四五”残疾人保障和发展规划》印发给你们,请认真贯彻执行。
国务院
2021年7月8日
(此件公开发布)
“十四五”残疾人保障和发展规划
为贯彻落实习近平总书记关于残疾人事业的重要指示批示精神和党中央、国务院决策部署,进一步保障残疾人民生、促进残疾人发展,依据《中华人民共和国残疾人保障法》和《中华人民共和国国民经济和社会发展第十四个五年规划和2035年远景目标纲要》,制定本规划。
一、编制背景
党中央、国务院高度重视残疾人事业发展,对残疾人格外关心、格外关注。“十三五”时期,残疾人事业取得重大成就,“全面建成小康社会,残疾人一个也不能少”的目标如期实现。710万农村建档立卡贫困残疾人脱贫,城乡新增180.8万残疾人就业,1076.8万困难残疾人被纳入最低生活保障范围。1212.6万困难残疾人得到生活补贴,1473.8万重度残疾人得到护理补贴。残疾人基本康复服务覆盖率达到80%,辅助器具适配率达到80%。残疾儿童少年接受义务教育的比例达到95%,5万多残疾学生进入高等院校学习。城乡无障碍环境明显改善,关爱帮助残疾人的社会氛围日益浓厚。越来越多的残疾人更加勇敢地面对生活的挑战,更加坚强地为梦想而奋斗,为经济社会发展作出了重要贡献。我国在国际残疾人事务中的影响力显著提升。这些重大成就,有效改善了残疾人民生,有力推动了社会文明进步,成为全面建成小康社会的重要方面,彰显了中国共产党领导和中国特色社会主义制度的显著优势。
我国有8500多万残疾人。“十四五”时期,由于人口老龄化加快等因素,残疾仍会多发高发。残疾人人数众多、特性突出,特别需要关心帮助。当前面临的突出问题:一是残疾人返贫致贫风险高,相当数量的低收入残疾人家庭生活还比较困难。二是残疾人社会保障水平和就业质量还不高,残疾人家庭人均收入与社会平均水平相比还存在不小差距。三是残疾人公共服务总量不足、分布不均衡、质量效益还不高,残疾人就学就医、康复照护、无障碍等多样化需求还没有得到满足。四是残疾人平等权利还没有得到充分实现,歧视残疾人、侵害残疾人权益的现象还时有发生。五是残疾人事业仍然是经济社会发展的短板,欠发达地区、农村和基层为残疾人服务的能力尤其薄弱。
残疾人事业是中国特色社会主义事业的重要组成部分,扶残助残是社会文明进步的重要标志。习近平总书记强调,“残疾人事业一定要继续推动”,要“促进残疾人全面发展和共同富裕”。在全面建设社会主义现代化国家的新征程中,决不能让残疾人掉队。“十四五”时期,要继续加快发展残疾人事业,团结带领残疾人和全国人民一道,积极投身全面建设社会主义现代化国家的伟大实践,共建共享更加幸福美好的生活。
二、总体要求
(一)指导思想。
高举中国特色社会主义伟大旗帜,深入贯彻党的十九大和十九届二中、三中、四中、五中全会精神,坚持以习近平新时代中国特色社会主义思想为指导,贯彻落实习近平总书记关于残疾人事业的重要指示批示精神和党中央、国务院决策部署,立足新发展阶段、贯彻新发展理念、构建新发展格局,坚持弱有所扶,以推动残疾人事业高质量发展为主题,以巩固拓展残疾人脱贫攻坚成果、促进残疾人全面发展和共同富裕为主线,保障残疾人平等权利,增进残疾人民生福祉,增强残疾人自我发展能力,推动残疾人事业向着现代化迈进,不断满足残疾人美好生活需要。
(二)基本原则。
坚持党的全面领导。健全党委领导、政府负责的残疾人工作领导体制,为残疾人保障和发展提供坚强的政治保障、组织保障。
坚持以人民为中心。坚持对残疾人格外关心、格外关注,解决好残疾人最关心、最直接、最现实的利益问题。激发残疾人的积极性、主动性、创造性,不断增强残疾人的获得感、幸福感、安全感。
坚持保基本、兜底线。着力完善残疾人社会福利制度和关爱服务体系,织密扎牢残疾人民生保障安全网,堵漏洞、补短板、强弱项,改善残疾人生活品质,促进残疾人共享经济社会发展成果。
坚持固根基、提质量。深化残疾人服务供给侧改革,强化残疾人事业人才培养、科技应用、信息化、智能化等基础保障条件,推动残疾人事业高质量发展,满足残疾人多层次、多样化的发展需要。
坚持统筹协调、形成合力。发挥政府主导作用和社会力量、市场主体协同作用,发挥地方优势和基层首创精神,集成政策、整合资源、优化服务,促进残疾人事业与经济社会协调发展,推动城乡、区域残疾人事业均衡发展。
(三)主要目标。
到2025年,残疾人脱贫攻坚成果巩固拓展,生活品质得到新改善,民生福祉达到新水平。多层次的残疾人社会保障制度基本建立,残疾人基本民生得到稳定保障,重度残疾人得到更好照护。多形式的残疾人就业支持体系基本形成,残疾人实现较为充分较高质量的就业。均等化的残疾人基本公共服务体系更加完备,残疾人思想道德素养、科学文化素质和身心健康水平明显提高。无障碍环境持续优化,残疾人在政治、经济、文化、社会、家庭生活等各方面平等权利得到更好实现。残疾人事业基础保障条件明显改善,质量效益不断提升。
到2035年,残疾人事业与经济社会协调发展,与国家基本实现现代化目标相适应。残疾人物质生活更为宽裕,精神生活更为丰富,与社会平均水平的差距显著缩小。平等包容的社会氛围更加浓厚,残疾人充分享有平等参与、公平发展的权利,残疾人的全面发展和共同富裕取得更为明显的实质性进展。

三、重点任务
(一)完善残疾人社会保障制度,为残疾人提供更加稳定更高水平的民生保障。
1.巩固拓展残疾人脱贫攻坚成果。健全易返贫致贫人口动态监测预警和帮扶机制,将符合条件的残疾人及时纳入易返贫致贫监测范围,对易返贫致贫残疾人及时给予有效帮扶。对脱贫人口中完全丧失劳动能力或部分丧失劳动能力且无法通过产业就业获得稳定收入的残疾人,按规定纳入农村低保或特困人员救助供养范围,做到应保尽保、应兜尽兜。做好易地搬迁残疾人后续帮扶工作。按照巩固拓展脱贫攻坚成果同乡村振兴有效衔接要求,持续做好农村低收入残疾人家庭帮扶工作。继续把残疾人帮扶作为东西部协作工作重要内容,持续动员社会力量参与残疾人帮扶。依法保障农村残疾人的土地承包经营权、宅基地使用权、集体收益分配权等权益。在深化农村集体产权制度改革中帮助残疾人共享集体经济发展成果。扶持农村残疾人参与乡村富民产业,分享产业链增值收益。充分发挥基层党组织在扶残助残中的重要作用,组织协调各方面资源力量加强对残疾人的关心关爱。
2.强化残疾人社会救助保障。为符合条件的残疾人和残疾人家庭提供特困人员救助供养或最低生活保障。加强对生活无着流浪乞讨残疾人的救助安置和寻亲服务。做好对符合条件残疾人的医疗救助,强化医疗救助与基本医疗保险、大病保险的互补衔接,减轻困难残疾人医疗费用负担。加强临时救助,在重大疫情等突发公共事件中做好对困难残疾人的急难救助。
3.加快发展残疾人托养和照护服务。积极发展服务类社会救助,推动开展残疾人长期照护服务。着力增强县级特困人员救助供养服务机构对残疾人特困对象的照护服务能力。鼓励通过政府购买服务对社会救助家庭中生活不能自理的残疾人提供必要的访视、照护服务。落实托养服务机构扶持政策,继续实施“阳光家园计划”,为就业年龄段(16—59周岁)智力、精神和重度肢体残疾人等提供托养服务,支持中西部地区残疾人托养服务发展。研究探索老年人能力评估标准、长期护理保险失能等级评估标准等与国家残疾人残疾分类和分级标准的衔接,支持养老服务机构完善服务功能,接收符合条件的盲人、聋人等老年残疾人。研究制定低收入重度残疾人照护服务指导意见,为符合条件的重度残疾人提供集中照护、日间照料、居家服务、邻里互助等多种形式的社会化照护服务。
4.提高残疾人保险覆盖率和待遇水平。落实地方政府为重度残疾人代缴城乡居民基本养老保险费、资助符合条件的残疾人参加城乡居民基本医疗保险、对残疾人个体工商户和安置残疾人就业单位社会保险进行补贴等政策,帮助残疾人按规定参加基本养老和基本医疗保险,实现应保尽保。研究制定职工基本养老保险参保人员病残津贴政策。落实好29项符合条件的残疾人医疗康复项目纳入基本医保支付范围的政策,按规定做好重性精神病药物维持治疗参保患者门诊保障工作。支持就业残疾人依法参加失业保险,享受失业保险待遇。推进用人单位依法参加工伤保险,按规定支付工伤保险待遇,加强工伤预防和工伤职工康复工作。开展长期护理保险试点的地区,按规定将符合条件的残疾人纳入保障范围。鼓励残疾人参加意外伤害、补充养老等商业保险。鼓励商业保险机构开发残疾人商业保险产品、财产信托等服务。
5.完善残疾人社会福利制度和社会优待政策。全面落实困难残疾人生活补贴和重度残疾人护理补贴制度,普遍建立补贴标准动态调整机制,有条件的地方可按规定扩大对象范围。有条件的地方可以对城乡困难残疾人、重度残疾人基本型辅助器具适配给予补贴,为残疾人携带辅助器具、导盲犬等乘坐公共交通工具、出入公共场所和进出境提供便利。落实低收入残疾人家庭生活用水、电、气、暖优惠补贴政策和电信业务资费优惠政策。落实残疾人机动轮椅车燃油补贴政策,落实残疾人乘坐市内公共汽车电车、城市轨道交通等优待政策,鼓励铁路、民航等为残疾人提供优惠便利。完善残疾人驾驶机动车政策。加强残疾孤儿、事实无人抚养残疾儿童医疗、康复、教育等服务,合理确定包括残疾孤儿、事实无人抚养残疾儿童在内的孤儿、事实无人抚养儿童等基本生活费标准,提升儿童福利机构安全管理水平和服务质量。加快建设精神卫生福利服务体系,为特殊困难精神残疾人提供康复、照护等服务。逐步实现在内地长期居住的港澳台地区残疾人享有居住地普惠性社会保障和公共服务。
6.保障残疾人基本住房安全便利。优先解决低收入残疾人家庭住房安全问题。持续支持符合条件的农村低收入残疾人家庭实施危房改造,对符合条件的城镇残疾人家庭优先配租公租房,不断改善残疾人居住条件。城镇保障性住房建设、农村危房改造统筹考虑无障碍设施设备建设安装。
7.落实残疾军人和伤残民警抚恤优待政策。构建科学化残疾评鉴、制度化退役安置、规范化收治休养、标准化待遇保障的伤病残军人安置管理和服务优待体系,合理确定残疾军人抚恤金标准,妥善解决伤病残军人生活待遇、子女入学等现实困难。修订《军人抚恤优待条例》、《人民警察抚恤优待办法》,加强相关抚恤优待工作,协调推动国家综合性消防救援队伍人员伤残优待政策落实落地。促进残疾军人、伤残民警残疾评定标准与国家残疾人残疾分类和分级标准合理衔接,保证残疾军人、伤残民警优先享受扶残助残政策待遇、普惠性社会保障和公共服务。
8.加强重大疫情等突发公共事件中对残疾人的保护。推动公共卫生立法和突发公共事件应急预案保障残疾人等重点人群。制定重大疫情、自然灾害、安全事故等突发公共事件中残疾人社会支持和防护保护指南,研发适用于残疾人的专业救援技术和设备。加强残疾人集中场所和残疾人服务机构安全保障、应急服务、消防安全能力建设。村(社区)可以通过结对帮扶等方式,动员村(居)民协助残疾人更好应对突发灾害事故、及时疏散逃生。开展残疾人应急科普宣传,引导残疾人增强自救互救能力。

(二)帮扶城乡残疾人就业创业,帮助残疾人通过生产劳动过上更好更有尊严的生活。
1.完善残疾人就业法规政策。修订实施《残疾人就业条例》。落实残疾人就业支持政策,保障残疾人就业培训、就业服务、补贴奖励等相关资金投入。完善残疾人按比例就业制度,制定党政机关、事业单位、国有企业带头安置残疾人就业办法,合理认定按比例安排残疾人就业形式。加强残疾人就业促进政策与社会保障政策的衔接,纳入低保范围的已就业残疾人可按规定在核算其家庭收入时扣减必要的就业成本,并在其家庭成员人均收入超过当地低保标准后给予一定时间的渐退期。按照国家有关规定,对残疾人就业先进个人和用人单位予以表彰。
2.多渠道、多形式促进残疾人就业创业。开展残疾人就业促进专项行动。对正式招录(聘)残疾人的用人单位按规定给予岗位补贴、社会保险补贴、职业培训补贴、设施设备购置改造补贴、职业技能鉴定补贴等扶持,对超比例安排残疾人就业的用人单位给予奖励。规范残疾人按比例就业年审并实现全国联网认证。落实残疾人集中就业单位税费优惠、政府优先采购等扶持政策,稳定残疾人集中就业。支持非营利性残疾人集中就业机构持续发展。在经营场地、设施设备、社会保险补贴、金融信贷等方面扶持残疾人自主创业、灵活就业,鼓励残疾人通过新就业形态实现就业。加大对“阳光家园”、“残疾人之家”等辅助性就业机构的支持保障力度,组织智力、精神和重度肢体残疾人等就业更为困难的残疾人就近就便参加生产劳动、进行职业康复、实现社会融合。统筹现有公益性岗位,安排符合条件的残疾人就业。修订《盲人医疗按摩管理办法》,推动省级盲人按摩医院建设,制定盲人保健按摩有关标准,扶持和规范盲人按摩行业发展。拓宽残疾人特别是盲人在文化艺术、心理卫生和互联网服务等领域就业渠道。为残疾人特别是聋人参加职业技能培训、就业创业提供无障碍支持服务。支持手工制作等残疾妇女就业创业项目,鼓励残疾人参与文化产业。扶持残疾人亲属就业创业,实现零就业残疾人家庭至少有一人就业。

3.提升残疾人职业素质和就业创业能力。制定实施《残疾人职业技能提升计划(2021—2025年)》,帮助有就业愿望和培训需求的残疾人普遍得到相应的职业素质培训、就业技能培训、岗位技能培训和创业培训。继续开展农村残疾人实用技术培训。支持符合条件的残疾人技能大师建立工作室。开发线上线下相结合的残疾人职业技能培训优质课程资源。完善残疾人职业技能培训保障和管理制度。研究制定残疾人职业技能培训补贴标准。开发适合残疾人就业或为残疾人服务的新职业。举办第七届全国残疾人职业技能竞赛暨第四届全国残疾人展能节、全国残疾人岗位精英职业技能竞赛等残疾人职业技能竞赛,组团参加国际残疾人职业技能竞赛。
4.改进残疾人就业服务。健全残疾人就业服务体系,充分发挥残疾人就业服务机构和各类公共就业服务平台、人力资源服务机构、社会组织作用,为残疾人和用人单位提供全链条、专业化、精准化服务。建立残疾人就业辅导员制度,扩大就业辅导员队伍。为高校残疾人毕业生建立就业帮扶工作台账,按照“一人一档”、“一人一策”要求重点帮扶。将符合条件的就业困难残疾人纳入就业援助范围,持续开展“就业援助月”等专项就业服务活动。加强各级残疾人就业服务机构规范化建设,明确保障条件、专业人员配备等要求。通过政府购买服务等方式开展残疾人就业服务,拓宽服务渠道,提高服务质量。举办残疾人职业人才交流、残疾人就业产品市场营销、残疾人就业创业成果展示等活动。
5.维护残疾人就业权益。合理确定残疾人取得职业资格和公务员、事业单位人员等入职的体检条件,对于具有正常履行职责的身体条件和心理素质的残疾人,应依法保障其平等就业权益。用人单位应当为残疾职工提供适合其身心特点的劳动条件、劳动保护、无障碍环境及合理便利,在晋职、晋级、职称评定、社会保险、生活福利等方面给予其平等待遇。加强残疾人就业劳动监察,坚决防范和打击侵害残疾人就业权益的行为。

(三)健全残疾人关爱服务体系,提升残疾人康复、教育、文化、体育等公共服务质量。
1.加强残疾人健康服务。全面推进残疾人家庭医生签约服务,支持保障签约医生为残疾人提供基本医疗、公共卫生和健康管理等个性化服务。加强和改善残疾人医疗服务,为残疾人提供就医便利,维护残疾人平等就医权利。加强残疾人心理健康服务。关注残疾妇女健康,开展生殖健康服务。将残疾人健康状况、卫生服务需求与利用等纳入国家卫生服务调查,加强残疾人健康状况评估。
2.提升残疾人康复服务质量。完善残疾人基本康复服务目录,继续实施精准康复服务行动,提升康复服务质量,满足残疾人基本康复服务需求。落实残疾儿童康复救助制度,合理确定康复救助标准,增加康复服务供给,确保残疾儿童得到及时有效的康复服务。加强精神卫生综合管理服务,广泛开展精神障碍社区康复。健全综合医院康复医学科、康复医院(康复医疗中心)、基层医疗卫生机构三级康复医疗服务体系。加强残疾人康复机构建设,完善全面康复业务布局,充实职业康复、社会康复、心理康复等功能。支持儿童福利机构增加和完善康复功能,配备相应的康复设备和专业技术人员,与医疗机构加强合作,提高康复医疗服务能力。加强社区康复,推广残疾人自助、互助康复,促进康复服务市场化发展。建成高起点、高水平、国际化的康复大学,加快培养高素质、专业化康复人才。完善康复人才职称评定办法。加强康复学科建设和科学技术研究,发挥中医药在康复中的独特优势,推动康复服务高质量发展。
3.加快发展康复辅助器具服务。开展康复辅助器具产业国家综合创新试点。推广安全适用的基本型康复辅助器具,加快康复辅助器具创新产品研发生产,增强优质康复辅助器具供给能力,推动康复辅助器具服务提质升级。鼓励实施公益性康复辅助器具适配项目。完善康复辅助器具适配服务网络,加强各级康复辅助器具适配服务机构建设,支持社会力量及医疗、康复、养老机构和残疾人教育、就业、托养机构开展康复辅助器具适配服务。推广社区康复辅助器具租赁、回收、维修等服务。完善康复辅助器具标准体系,充分发挥标准对康复辅助器具产业的支持和引领作用。加强康复辅助器具产品质量检验认证。搭建产业促进和信息交流平台,继续办好中国国际福祉博览会等展示交流活动。
4.强化残疾预防。制定实施残疾预防行动计划,结合残疾预防日、预防出生缺陷日、爱眼日、爱耳日、全国防灾减灾日等节点,广泛开展残疾预防宣传教育,形成全人群、全生命周期的残疾预防意识。加强出生缺陷综合防治,构建覆盖城乡居民,涵盖婚前、孕前、孕期、新生儿期和儿童期各阶段的出生缺陷防治体系,继续针对先天性结构畸形等疾病实施干预救助项目,预防和减少出生缺陷、发育障碍致残。大力推进0—6岁儿童残疾筛查,建立筛查、诊断、康复救助衔接机制。加强省、市、县三级妇幼保健机构能力建设,夯实县、乡、村儿童保健服务网络,不断提升儿童致残性疾病早发现、早诊断、早干预、早康复能力和效果。实施慢性病预防干预措施,开展重大慢性病早诊早治,减少慢性病致残。开展社会心理服务和社区心理干预,预防和减少精神残疾发生。开展防盲治盲、防聋治聋工作,加强对麻风病等传染病和碘缺乏病、大骨节病等地方病的防控。加强安全生产、消防安全和交通安全管理,加强道路交通安全执法和安全防护设施建设,加快公共场所急救设备配备,提高自然灾害和火灾现场应急处置能力、突发事件紧急医学救援能力和院前急救能力,防止老年人跌倒、儿童意外伤害致残,减少因灾害、事故、职业伤害等致残。

5.健全残疾人教育体系。坚持立德树人,促进残疾儿童少年德智体美劳全面发展。制定实施《第三期特殊教育提升计划(2021—2025年)》。巩固提高残疾儿童少年义务教育水平,加快发展非义务教育阶段特殊教育。健全普通学校随班就读支持保障体系,发挥残疾人教育专家委员会作用,实现适龄残疾儿童少年“一人一案”科学教育安置。着力发展以职业教育为重点的残疾人高中阶段教育,使完成义务教育且有意愿的残疾青少年都能接受适宜的中等职业教育。稳步推进残疾人高等教育,支持有条件的高校面向残疾考生开展单考单招,为残疾人接受高等教育提供支持服务。开展残疾人融合教育示范区、示范校和优秀教育教学案例遴选。支持高校开展残疾人融合教育。落实从学前到研究生教育全覆盖的学生资助政策,对家庭经济困难的残疾学生(幼儿)予以资助。为残疾学生提供辅助器具、特殊学习用品、康复训练和无障碍等支持服务,为残疾学生参加国家教育考试和部分职业考试提供合理便利。
6.完善特殊教育保障机制。发挥高校等机构特殊教育专业优势,建设国家和省级特殊教育资源中心(基地)。各省(自治区、直辖市)根据残疾学生规模、类型、分布等情况,因地制宜合理配置特殊教育资源。支持符合条件的儿童福利机构单独设立特教班、特教幼儿园、特教学校开展特殊教育。继续改善特殊教育学校办学条件,加强特殊教育学校规范化建设,推行新课标新教材,改革教学教研,建立学校、家庭、社会协同育人机制。加强特殊教育师资队伍建设,创新培养方式,按国家有关规定开展表彰奖励,提升教书育人能力素质。加强特殊教育督导和质量监测评估。制定实施《第二期国家手语和盲文规范化行动计划(2021—2025年)》,加快推广国家通用手语和国家通用盲文。

7.提升残疾人公共文化服务。鼓励残疾人参加“书香中国·阅读有我”等公共文化活动,持续开展“残疾人文化周”、“共享芬芳·共铸美好”等残疾人群众性文化艺术活动,推动基层创建一批残健融合文化服务示范中心(站、点),不断满足残疾人文化需求、增强残疾人精神力量。加强中西部和农村地区重度残疾人文化服务,为盲人、聋人提供无障碍文化服务。鼓励电视台、广播电台、网络视听媒体和融媒体中心开设残疾人专题节目。发展特殊艺术,鼓励残疾人参与文化艺术创作和非物质文化遗产传承,扶持残疾人题材图书等出版。扶持残疾人特殊艺术人才和师资培养。举办第十届、第十一届全国残疾人艺术汇演,举办国际特殊艺术交流活动。扶持中国残疾人艺术团和地方残疾人文艺小分队开展基层巡演。
8.推动残疾人体育全面发展。筹办好北京冬残奥会,实现“简约、安全、精彩”目标。实施残疾人奥运争光行动,不断提高竞技水平,在北京冬残奥会和东京残奥会等重大国际赛事上力争好成绩。办好杭州亚残运会和第十一届、第十二届全国残运会暨特奥会等重大赛事。实施残疾人康复健身体育行动,将残疾人作为重点人群纳入全民健身公共服务体系建设,组织残疾人参加各级各类全民健身活动,推动残疾人康复健身体育身边化服务。加强残疾人体育运动保护研究。

9.大力发展残疾人慈善事业和服务产业。鼓励残联、工会、共青团、妇联、科协等群团组织和社会组织、企事业单位等实施助残慈善项目。深入开展“青年志愿者助残阳光行动”、“关心我的残疾人邻居”、“牵着蜗牛去散步”和“集善优品”消费助残等志愿服务关爱行动。培育“集善工程”、“通向明天”等残疾人慈善事业品牌。生活服务业发展布局充分考虑残疾人需求,加快康复辅助器具、康复教育、托养照护、生活服务、无障碍、文化休闲等残疾人服务业发展,满足残疾人多元化、多层次品质生活需求。采取政府购买服务、政府和社会资本合作等方式,加快培育助残社会组织和企业,吸引社会力量和市场主体参与残疾人服务。
10.加强残疾人服务标准化和行业管理。细化残疾人基本公共服务项目的设施建设、功能布局、施工规范、设备配置、人员配备、服务流程、管理规范等软硬件标准要求,完善标准体系,加强标准间统筹衔接和基层设施设备共建共享。加强康复、托养等残疾人服务行业管理,全面开展绩效评价,支持残疾人和残疾人亲属参与评价。在场地、设备、人才、技术等方面扶持各类残疾人服务机构发展,优先扶持公益性、普惠性残疾人服务机构,支持残疾人服务机构连锁化、品牌化运营。开展残疾人服务需求评估和服务资源调查,为残疾人提供适合的产品和服务。严格规范残疾评定和残疾人证核发管理,全面推行残疾人证电子证照应用,实现“跨省通办”。
(四)保障残疾人平等权利,为残疾人提供无障碍环境和便利化条件。
1.提高残疾人事业法治化水平。落实宪法、民法典等法律法规关于保障残疾人权益的规定,健全残疾人权益保障法律法规体系,推动残疾人保障法等法律法规有效实施。涉及残疾人的立法应充分论证,开展反残疾歧视评估,广泛征询残疾人、残疾人组织和社会各方面意见。研究完善残疾人就业、无障碍环境建设法律制度,开展残疾人社会保障、残疾人成人监护等立法研究。将残疾人保障法等相关法律法规宣传教育纳入“八五”普法,认真落实“谁执法、谁普法”普法责任制,加大全媒体普法宣传力度。配合各级人大、政协开展残疾人保障法等法律法规执法检查、视察和调研。支持各地制定保护残疾人权益的地方性法规和优惠扶助规定。
2.创新残疾人法律服务和权益维护。开展残疾人尊法学法守法用法专项行动。将残疾人作为公共法律服务的重点对象,完善公共法律服务平台无障碍功能,依据国家有关规定扩大残疾人法律援助覆盖面,重点提升残疾人法律援助质量。完善残疾人法律救助工作协调机制,培养助残公益律师队伍,开展法律援助志愿助残行动,为残疾人提供及时有效的法律救助服务。加强对残疾人的司法保护,方便残疾人诉讼。发挥“12385”残疾人服务热线和网络信访平台作用,建立健全残疾人权益维护应急处置机制。坚决打击侵害残疾人权益的违法犯罪行为。不断拓宽残疾人和残疾人组织民主参与、民主协商渠道,有效保障残疾人的知情权、参与权、表达权、监督权,支持更多残疾人、残疾人亲友和残疾人工作者进入各级人大、政协并提供履职便利。
3.提升无障碍设施建设管理水平。新建设施严格执行无障碍相关标准规范。在乡村建设行动、城市更新行动、城镇老旧小区改造和居住社区建设中统筹推进无障碍设施建设和改造。城市道路、公共交通、社区服务设施、公共服务设施和残疾人服务设施、残疾人集中就业单位等加快开展无障碍设施建设和改造。提高残疾人家庭无障碍改造水平。加快推广无障碍公共厕所。探索传统无障碍设施设备数字化、智能化升级。开展无障碍市县村镇达标验收工作。提高无障碍设施规划建设管理水平,推进无障碍设计设施认证工作,提高全社会无障碍意识,加强无障碍监督,保障残疾人、老年人等通行安全和使用便利。
4.加快发展信息无障碍。将信息无障碍作为数字社会、数字政府、智慧城市建设的重要组成部分,纳入文明城市测评指标。推广便利普惠的电信服务,加快政府政务、公共服务、电子商务、电子导航等信息无障碍建设,加快普及互联网网站、移动互联网应用程序和自助公共服务设备无障碍。推进智能化服务要适应残疾人需求,智能工具应当便于残疾人日常生活使用。促进信息无障碍国家标准推广应用,加强对互联网内容可访问性的测试、认证能力建设,开展互联网和移动互联网无障碍化评级评价。支持研发生产科技水平高、性价比优的信息无障碍终端产品。

5.营造全社会助残和残疾人自强的文明社会氛围。深入开展习近平新时代中国特色社会主义思想学习教育,学习宣传习近平总书记关于残疾人事业的重要指示批示精神,坚持以社会主义核心价值观为引领,加强新时代中国特色残疾人事业理论和实践研究,厚植残疾人事业发展的思想文化基础。将扶残助残纳入公民道德建设、文明创建活动和新时代文明实践中心建设,弘扬人道主义精神和扶残助残传统美德,营造理解、尊重、关心、帮助残疾人的文明社会氛围。激发残疾人自强不息精神,鼓励残疾人自尊、自信、自强、自立。加强残疾人事业全媒体传播能力建设,办好全国助残日、国际残疾人日和全国残疾人事业好新闻作品评选等主题宣传活动,支持残疾人题材优秀纪录片、公益广告、网络视听节目制作播出。开展“全国自强模范”和助残先进评选表彰。
(五)完善支持保障条件,促进残疾人事业高质量发展。
1.强化党委领导、政府负责的领导体制。加强党对残疾人工作的领导,确保习近平总书记关于残疾人事业的重要指示批示精神和党中央、国务院决策部署有效落实,为残疾人事业发展提供坚强政治保障。完善党委领导、政府负责、部门协同、社会参与、市场推动、残疾人组织充分发挥作用的领导体制和工作机制,各级政府残疾人工作委员会统筹协调,有关部门分工协作、履职尽责,形成协同高效的工作合力。
2.健全多元化投入格局。各级政府按规定做好残疾人事业经费保障。加快构建预算绩效管理体系,资金原则上优先保障实施效果好、残疾人满意度高的项目。落实残疾人事业金融、税收等支持政策,吸引社会资本、慈善捐赠等资金,形成多渠道、多元化投入格局。
3.加强基础设施和信息化建设。实现有条件的县(市、区、旗)残疾人服务设施全覆盖,促进服务设施规范运营和发挥效益。地方可对新建民办残疾人康复和托养机构给予支持。鼓励地方将政府投资建设的残疾人服务设施无偿或低价提供给公益性、普惠性残疾人服务机构使用。乡镇(街道)、村(社区)为残疾人服务提供场地保障。加强特殊教育学校、残疾人服务设施和基层残疾人组织的信息基础设施建设。推动残疾人基本公共服务项目纳入各地政务服务“一网通办”平台、社会保障卡等加载残疾人服务功能。坚持传统服务方式与智能化服务创新并行,建立线上线下相结合的残疾人服务体系,推动数字化服务在助残中的普惠应用。完善残疾人口基础数据,改进残疾人服务需求和服务供给调查统计,加强残疾人服务大数据建设。
4.加快科技创新和人才培养。将科技助残纳入科技强国行动纲要,促进生命健康、人工智能等领域科学技术在残疾人服务中示范应用,开展残疾预防、主动健康、康复等基础研究,扶持智能化康复辅助器具、康复设备、盲文数字出版、无障碍等领域关键技术研究和产品推广应用。利用现有资源研究设立康复国家重点实验室,鼓励企业、高校、科研院所等参与残疾人服务科技创新和应用。推动建立从中职、高职到本科、硕士、博士等较为完整的残疾人服务相关专业人才培养体系,鼓励有条件的职业院校和普通本科院校增设康复治疗、康复工程技术、特殊教育、手语、盲文等相关专业,加强残疾人服务从业人员职业能力建设和职称评定,加快培养残疾人康复、教育、就业、托养照护、文化、体育、社会工作等专业人才队伍。

5.促进残疾人事业城乡、区域协同发展。结合乡村建设行动,加强和改善农村残疾人服务。强化县城残疾人综合服务能力。城镇公共服务设施辐射带动乡村残疾人服务,引导鼓励城镇残疾人服务资源向乡村延伸。城镇残疾人基本公共服务逐步覆盖常住人口。促进中西部、东北地区残疾人事业加快发展,鼓励东部地区探索率先实现残疾人事业现代化。支持革命老区、民族地区、边疆地区残疾人事业加快发展。促进京津冀残疾人事业协同发展,提升长江经济带、黄河流域残疾人事业整体水平,发挥粤港澳大湾区残疾人事业高质量发展先行示范作用,推进长三角残疾人公共服务便利共享。鼓励各地发挥地方优势创新残疾人保障和发展措施。
6.增强基层为残疾人服务的能力。将残疾人公共服务纳入县(市、区、旗)、乡镇(街道)政府公共服务事项清单和村(居)委会承担的社区工作事项清单及协助政府的社区工作事项清单。实施县域残疾人服务能力提升行动,建设县、乡、村三级联动互补的基层残疾人服务网络。县(市、区、旗)明确残疾人基本公共服务实施标准,开展残疾人需求评估,加强服务资源统筹。乡镇(街道)普遍建立“阳光家园”、“残疾人之家”等服务机构,开展残疾人集中照护、日间照料、社区康复、辅助性就业等服务。将残疾人服务纳入城乡社区治理和服务体系建设,村(居)委会将残疾人作为重点服务对象,加强走访探视,根据残疾人需求协助政府做好集中照护、日间照料、居家服务、邻里互助、安全提示、辅助性就业、社会工作等服务,实现“乡乡有机构、村村有服务”。针对残疾人特殊困难推行上门办、网上办、就近办、一次办等便利化服务。发现侵犯残疾人合法权益的违法犯罪行为,及时报告并采取有效措施加以解决。支持各类社会组织在城乡社区有序开展助残服务。
7.发挥残疾人组织桥梁纽带作用。各级残联要深入学习贯彻习近平新时代中国特色社会主义思想和习近平总书记关于残疾人事业的重要指示批示精神,以政治建设为统领,落实党的建设、全面从严治党各项任务,进一步增强“四个意识”、坚定“四个自信”、做到“两个维护”。发扬优良传统,履行好残联的“代表、服务、管理”职能,为残疾人解难,为党和政府分忧,把残疾人群众紧紧凝聚在党的周围,听党话、跟党走。深化各级残联改革建设,加强服务创新,增强工作活力。强化县(市、区、旗)和乡镇(街道)残联建设,实现村(社区)残疾人协会全覆盖。改善乡镇(街道)残联、村(社区)残协专职委员待遇,提高其履职能力。支持残疾人专门协会建设,发挥“代表、服务、维权、监督”职能。通过专兼挂等多种方式增强残疾人工作力量,培养忠诚、干净、担当,懂残疾人、知残疾人、爱残疾人、心系残疾人的高素质残联干部队伍。重视各级残联残疾人干部、年轻干部、基层干部培养选拔。加强各级残联党风廉政建设和反腐败斗争。广大残疾人工作者要不忘初心、牢记使命,自觉践行好干部标准,恪守职业道德,加强思想修养,提高专业素质,全心全意为残疾人服务。
8.积极营造残疾人事业发展的良好国际环境。服务国家外交大局,履行联合国《残疾人权利公约》,落实2030年可持续发展议程涉残疾人可持续发展目标,参与国际残疾人事务。务实开展“一带一路”残疾人群体交流和残疾人事务合作,深化与重点国家及周边国家和地区残疾人事务合作。继续开展“亚太残疾人十年”等残疾人事务区域合作,支持康复国际等国际残疾人组织发挥作用。加强对外宣传,讲好中国残疾人故事,展示我国残疾人人权保障和发展成就。
四、实施机制
实施好本规划是各级政府和全社会的责任。国务院有关部门和单位要根据职责分工制定配套实施方案,各地区要依据本规划制定当地“十四五”残疾人保障和发展(或残疾人事业)规划,确保各项任务落到实处。
国务院残疾人工作委员会及有关部门要对规划实施情况进行年度监测、中期评估和总结评估,开展第三方评估和社会满意度调查,及时发现和解决规划实施中出现的问题。各地区要将当地“十四五”残疾人保障和发展(或残疾人事业)规划实施情况纳入政府工作考核。省级以上政府残疾人工作委员会要在“十四五”期末对规划实施情况进行评估总结,按照国家有关规定对先进典型予以表彰。
文件下载:
关联文件: