我要收藏
公共资源调用站点
文章分享
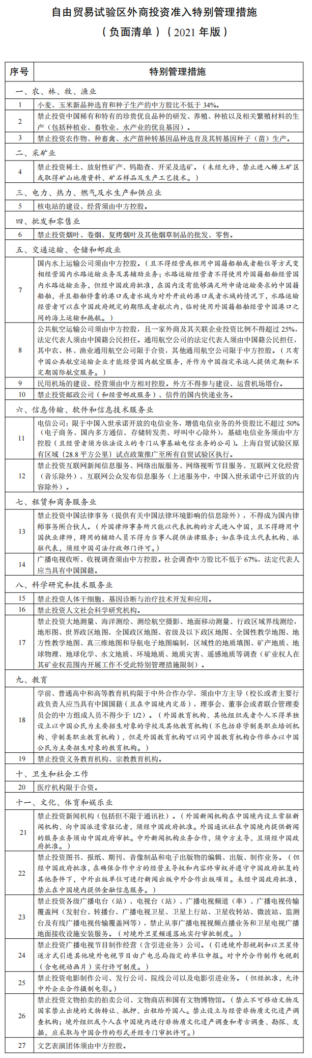
自由贸易试验区外商投资准入特别管理措施(负面清单)(2021年版)(2021年9月18日经国家发展改革委第18次委务会通过 2021年12月27日国家发展改革委、商务部令第48号公布 自2022年1月1日起施行)
《自由贸易试验区外商投资准入特别管理措施(负面清单)(2021年版)》已经2021年9月18日国家发展和改革委员会第18次委务会议审议通过和商务部审签,并经党中央、国务院同意,现予以发布,自2022年1月1日起施行。
2021年12月27日
自由贸易试验区外商投资准入特别管理措施
(负面清单)(2021年版)
说 明
一、《自由贸易试验区外商投资准入特别管理措施(负面清单)》(以下简称《自贸试验区负面清单》)统一列出股权要求、高管要求等外商投资准入方面的特别管理措施,适用于自由贸易试验区。《自贸试验区负面清单》之外的领域,按照内外资一致原则实施管理。境内外投资者统一适用《市场准入负面清单》的有关规定。
二、境外投资者不得作为个体工商户、个人独资企业投资人、农民专业合作社成员,从事投资经营活动。
三、外商投资企业在自由贸易试验区内投资,应符合《自贸试验区负面清单》的有关规定。
四、有关主管部门在依法履行职责过程中,对境外投资者拟投资《自贸试验区负面清单》内领域,但不符合《自贸试验区负面清单》规定的,不予办理许可、企业登记注册等相关事项;涉及固定资产投资项目核准的,不予办理相关核准事项。投资有股权要求的领域,不得设立外商投资合伙企业。
五、经国务院有关主管部门审核并报国务院批准,特定外商投资可以不适用《自贸试验区负面清单》中相关领域的规定。
六、从事《自贸试验区负面清单》禁止投资领域业务的境内企业到境外发行股份并上市交易的,应当经国家有关主管部门审核同意,境外投资者不得参与企业经营管理,其持股比例参照境外投资者境内证券投资管理有关规定执行。
七、境内公司、企业或自然人以其在境外合法设立或控制的公司并购与其有关联关系的境内公司,按照外商投资、境外投资、外汇管理等有关规定办理。
八、《自贸试验区负面清单》中未列出的文化、金融等领域与行政审批、资质条件、国家安全等相关措施,按照现行规定执行。
九、《内地与香港关于建立更紧密经贸关系的安排》及其后续协议、《内地与澳门关于建立更紧密经贸关系的安排》及其后续协议、《海峡两岸经济合作框架协议》及其后续协议、我国缔结或者参加的国际条约、协定对境外投资者准入待遇有更优惠规定的,可以按照相关规定执行。
十、《自贸试验区负面清单》由国家发展改革委、商务部会同有关部门负责解释。
十一、2020年6月23日国家发展改革委、商务部发布的2020年版《自贸试验区负面清单》自2022年1月1日起废止。

文件下载:
关联文件:
自由贸易试验区外商投资准入特别管理措施(负面清单)(2021年版)(2021年9月18日经国家发展改革委第18次委务会通过 2021年12月27日国家发展改革委、商务部令第48号公布 自2022年1月1日起施行)
《自由贸易试验区外商投资准入特别管理措施(负面清单)(2021年版)》已经2021年9月18日国家发展和改革委员会第18次委务会议审议通过和商务部审签,并经党中央、国务院同意,现予以发布,自2022年1月1日起施行。
2021年12月27日
自由贸易试验区外商投资准入特别管理措施
(负面清单)(2021年版)
说 明
一、《自由贸易试验区外商投资准入特别管理措施(负面清单)》(以下简称《自贸试验区负面清单》)统一列出股权要求、高管要求等外商投资准入方面的特别管理措施,适用于自由贸易试验区。《自贸试验区负面清单》之外的领域,按照内外资一致原则实施管理。境内外投资者统一适用《市场准入负面清单》的有关规定。
二、境外投资者不得作为个体工商户、个人独资企业投资人、农民专业合作社成员,从事投资经营活动。
三、外商投资企业在自由贸易试验区内投资,应符合《自贸试验区负面清单》的有关规定。
四、有关主管部门在依法履行职责过程中,对境外投资者拟投资《自贸试验区负面清单》内领域,但不符合《自贸试验区负面清单》规定的,不予办理许可、企业登记注册等相关事项;涉及固定资产投资项目核准的,不予办理相关核准事项。投资有股权要求的领域,不得设立外商投资合伙企业。
五、经国务院有关主管部门审核并报国务院批准,特定外商投资可以不适用《自贸试验区负面清单》中相关领域的规定。
六、从事《自贸试验区负面清单》禁止投资领域业务的境内企业到境外发行股份并上市交易的,应当经国家有关主管部门审核同意,境外投资者不得参与企业经营管理,其持股比例参照境外投资者境内证券投资管理有关规定执行。
七、境内公司、企业或自然人以其在境外合法设立或控制的公司并购与其有关联关系的境内公司,按照外商投资、境外投资、外汇管理等有关规定办理。
八、《自贸试验区负面清单》中未列出的文化、金融等领域与行政审批、资质条件、国家安全等相关措施,按照现行规定执行。
九、《内地与香港关于建立更紧密经贸关系的安排》及其后续协议、《内地与澳门关于建立更紧密经贸关系的安排》及其后续协议、《海峡两岸经济合作框架协议》及其后续协议、我国缔结或者参加的国际条约、协定对境外投资者准入待遇有更优惠规定的,可以按照相关规定执行。
十、《自贸试验区负面清单》由国家发展改革委、商务部会同有关部门负责解释。
十一、2020年6月23日国家发展改革委、商务部发布的2020年版《自贸试验区负面清单》自2022年1月1日起废止。

文件下载:
关联文件: