页面
配色
辅助线
重置
当前位置:首页 > 公共服务 > 主题服务 > 住房服务 > 商品房 > 我要看

关于房贷,央行政策“三连发”!

2024-05-17 13:59     来源:中国人民银行微信公众号
收藏 我要收藏 公共资源调用站点 文章分享
分享 微信
头条
微博 空间 qq
【字体: 打印

今天(17日),中国人民银行同时发布三条重磅消息,详情如下:


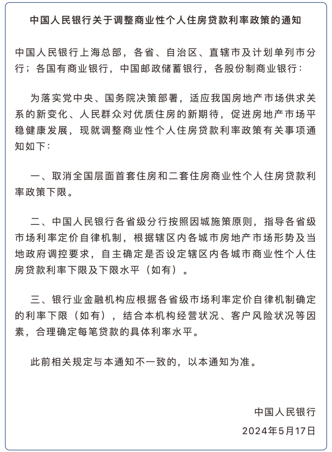
一、取消全国层面首套住房和二套住房商业性个人住房贷款利率政策下限。



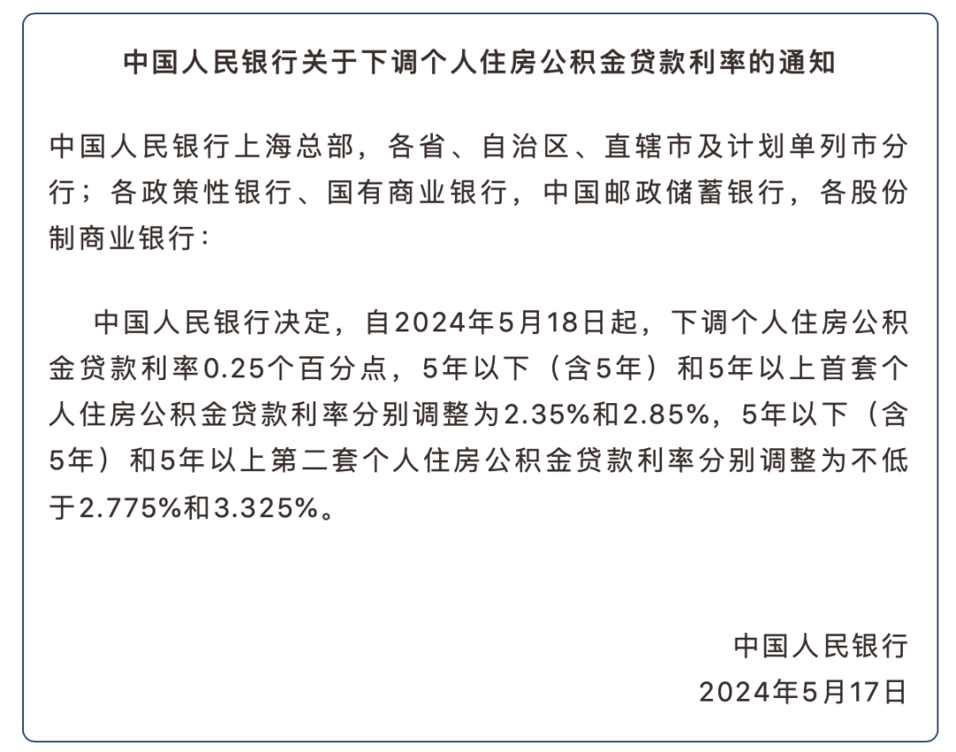
二、自2024年5月18日起,下调个人住房公积金贷款利率0.25个百分点,5年以下(含5年)和5年以上首套个人住房公积金贷款利率分别调整为2.35%和2.85%,5年以下(含5年)和5年以上第二套个人住房公积金贷款利率分别调整为不低于2.775%和3.325%。



三、对于贷款购买商品住房的居民家庭,首套住房商业性个人住房贷款最低首付款比例调整为不低于15%,二套住房商业性个人住房贷款最低首付款比例调整为不低于25%。


文件下载:

关联文件:

    我要看

    关于房贷,央行政策“三连发”!

    2024-05-17 13:59     来源:中国人民银行微信公众号
    【字体:

    今天(17日),中国人民银行同时发布三条重磅消息,详情如下:


    一、取消全国层面首套住房和二套住房商业性个人住房贷款利率政策下限。



    二、自2024年5月18日起,下调个人住房公积金贷款利率0.25个百分点,5年以下(含5年)和5年以上首套个人住房公积金贷款利率分别调整为2.35%和2.85%,5年以下(含5年)和5年以上第二套个人住房公积金贷款利率分别调整为不低于2.775%和3.325%。



    三、对于贷款购买商品住房的居民家庭,首套住房商业性个人住房贷款最低首付款比例调整为不低于15%,二套住房商业性个人住房贷款最低首付款比例调整为不低于25%。


    文件下载:

    关联文件: